LEMON Manuals: Even more car manuals for everyone: 1960-2025
Home >> Cadillac >> 2009 >> STS Base, 4.6 A, AWD >> Repair and Diagnosis (Single Page) >> Body & Frame >> Ignition Switch/Steering Lock >> Wiring Systems And Power Management - Introduction >> Schematic and Routing Diagrams >> Power Moding Schematics
April 5, 2026: LEMON Manuals is launched! Read the announcement.

Power Moding Schematics

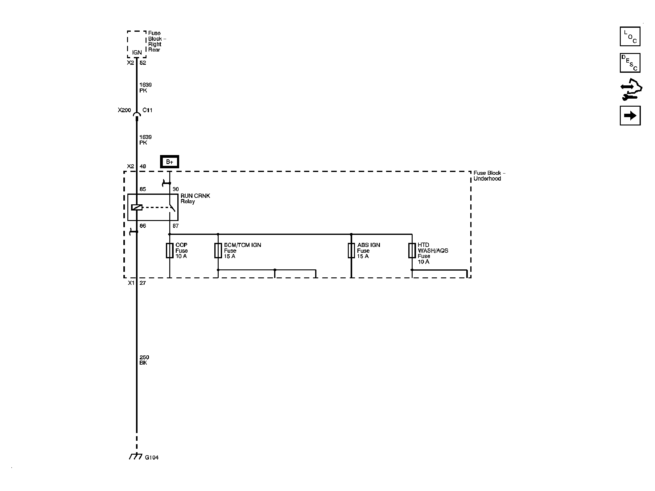
Fig 1: RUN/CRNK Relay
GM2064050Courtesy of GENERAL MOTORS CORP.
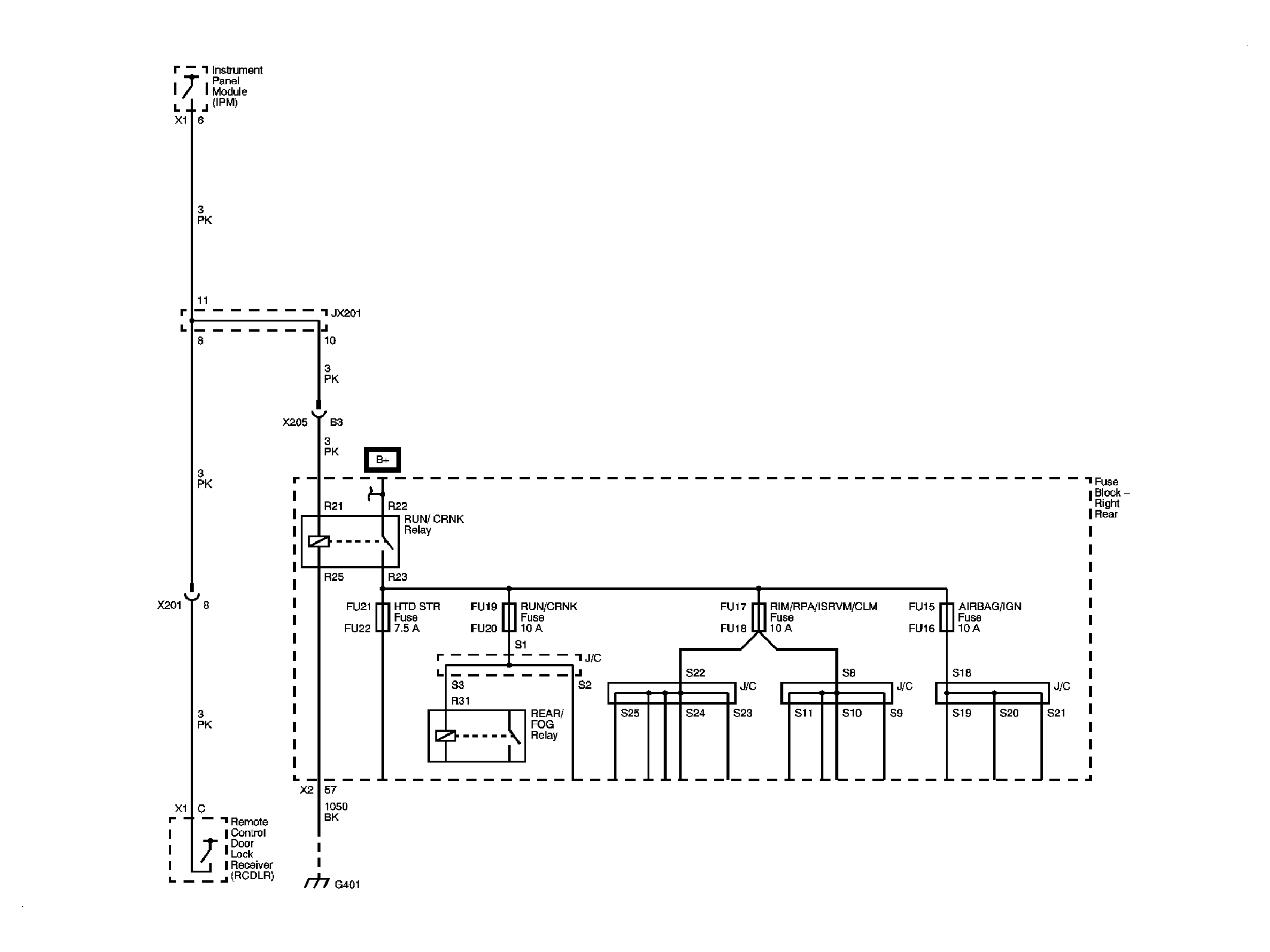
Fig 2: PWR/TRN Relay
GM2064052Courtesy of GENERAL MOTORS CORP.
Fig 3: RUN/CRNK Relay
GM2064053Courtesy of GENERAL MOTORS CORP.
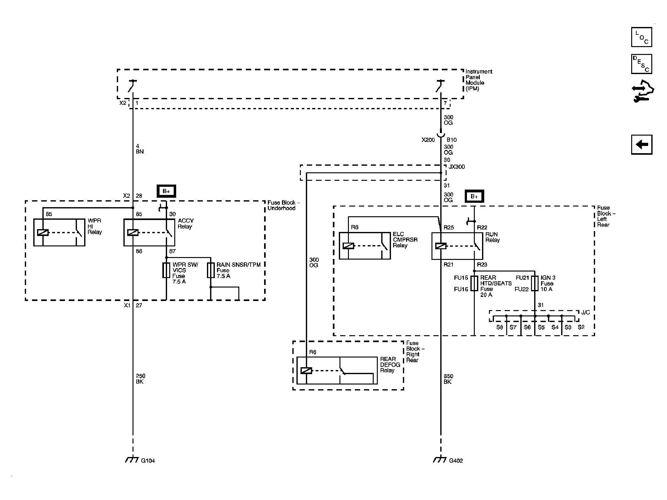
Fig 4: ACCY and RUN Relay
GM2064054Courtesy of GENERAL MOTORS CORP.