LEMON Manuals: Even more car manuals for everyone: 1960-2025
Home >> Cadillac >> 2010 >> Escalade EXT >> Repair and Diagnosis >> Suspension >> Suspension Control Systems >> Suspension Control System - Suspension Leveling >> Schematic and Routing Diagrams >> Automatic Level Control Schematics
April 5, 2026: LEMON Manuals is launched! Read the announcement.

Automatic Level Control Schematics

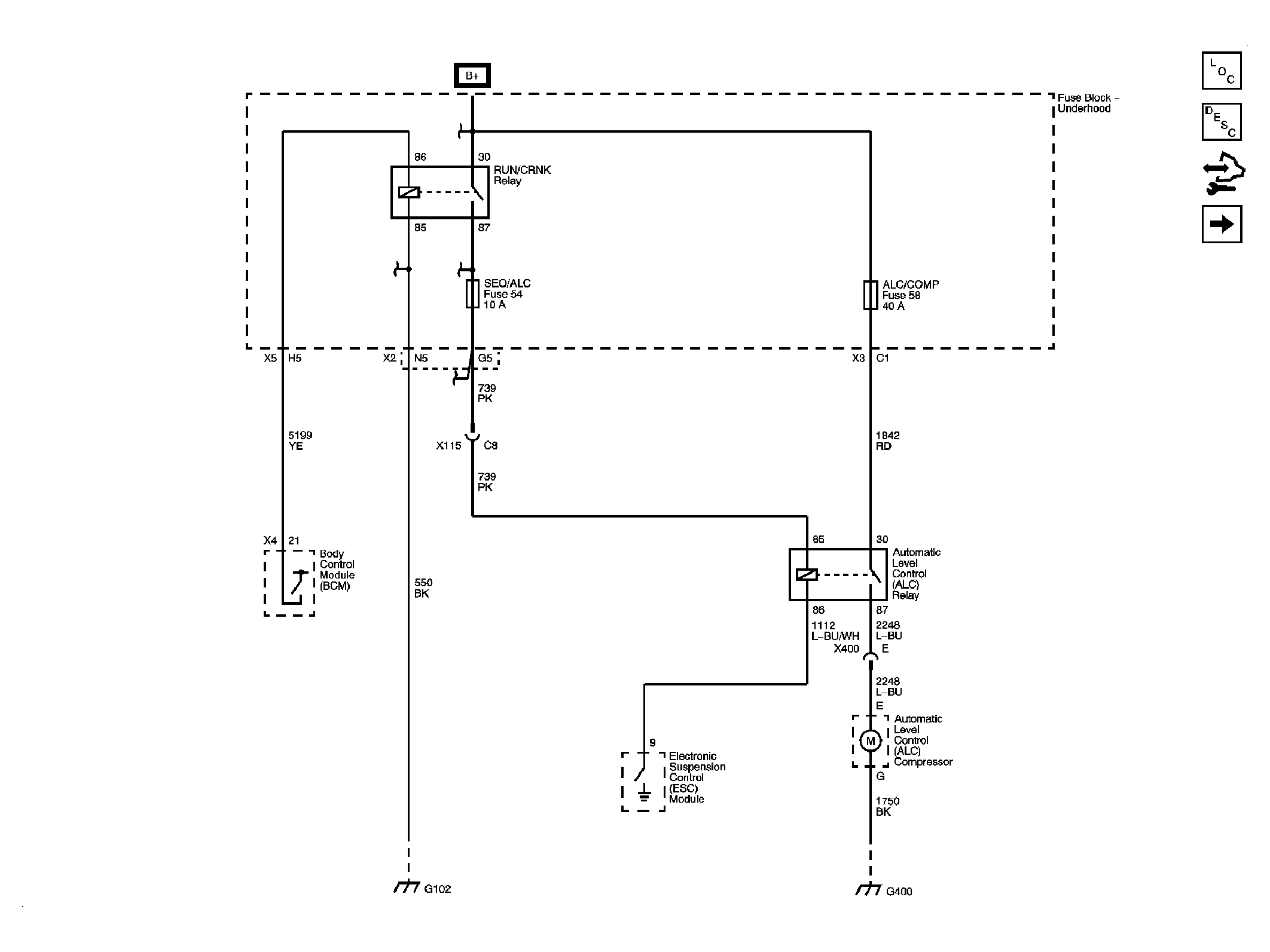
Fig 1: Compressor Controls
GM2241480Courtesy of GENERAL MOTORS CORP.
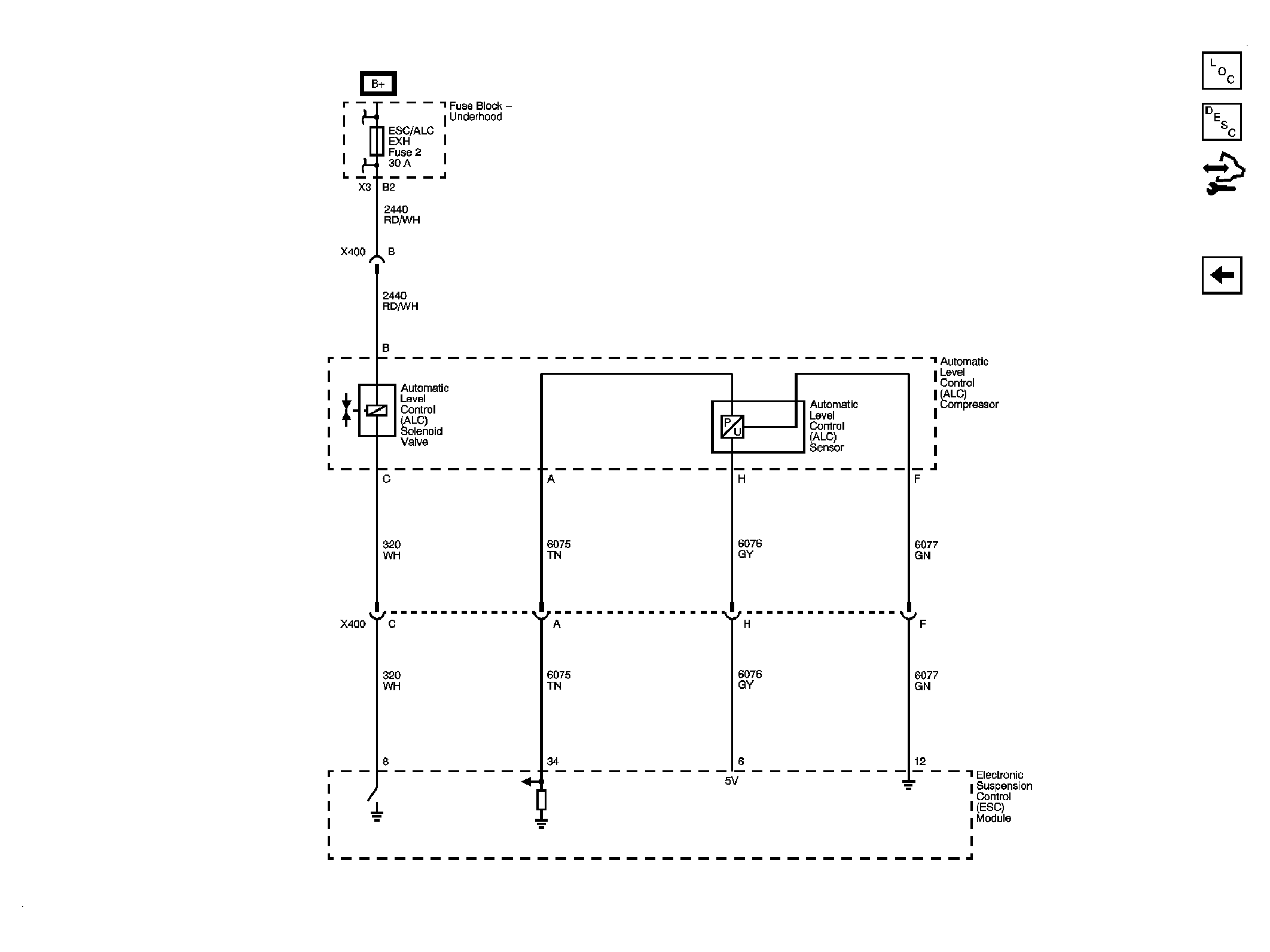
Fig 2: Pressure Controls
GM2241488Courtesy of GENERAL MOTORS CORP.