LEMON Manuals: Even more car manuals for everyone: 1960-2025
Home >> Cadillac >> 2010 >> STS AWD V8-4.6L >> Repair and Diagnosis >> Diagrams >> Electrical Diagrams >> Locks >> System Diagram >> Door Control Module Schematics
April 5, 2026: LEMON Manuals is launched! Read the announcement.

Door Control Module Schematics




Door Control Module Schematics

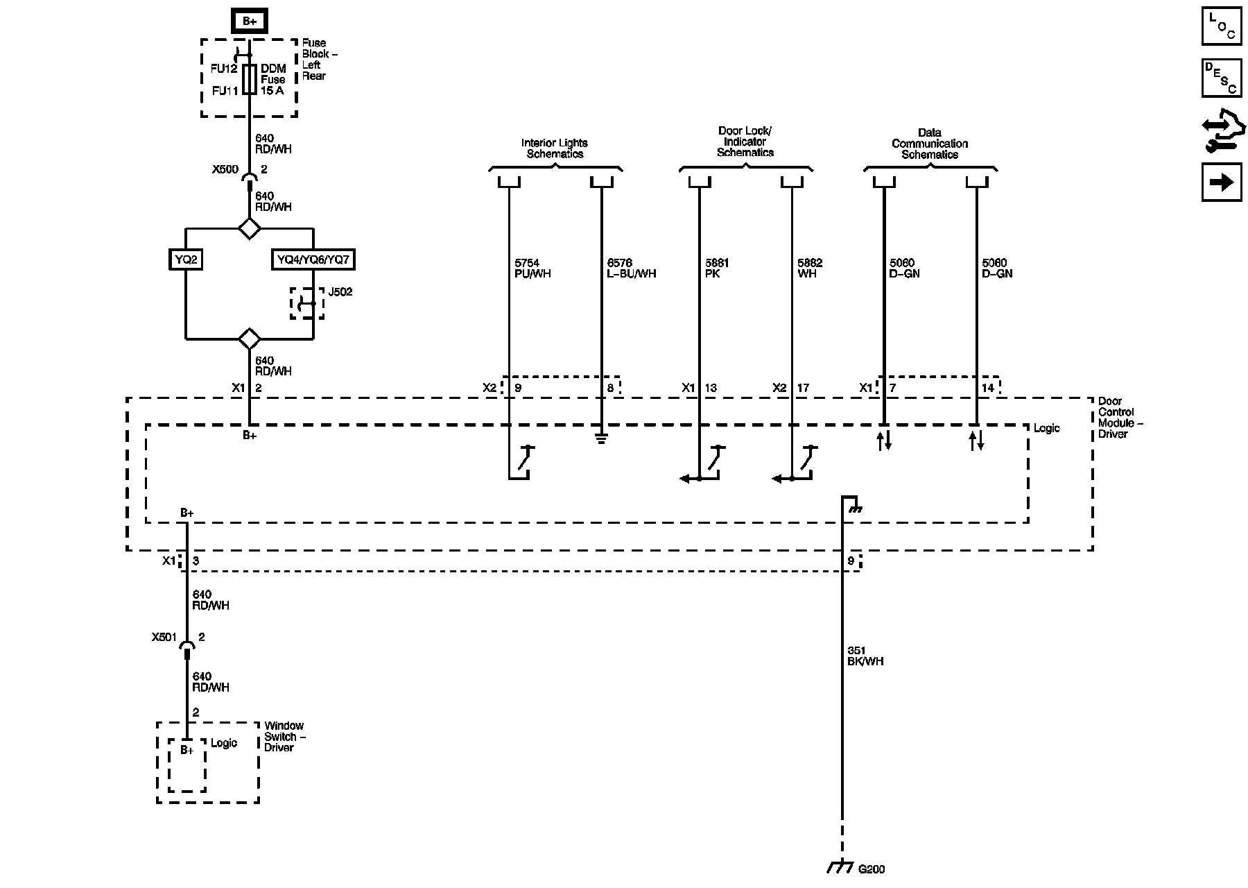
DDM Power, Ground and DLC





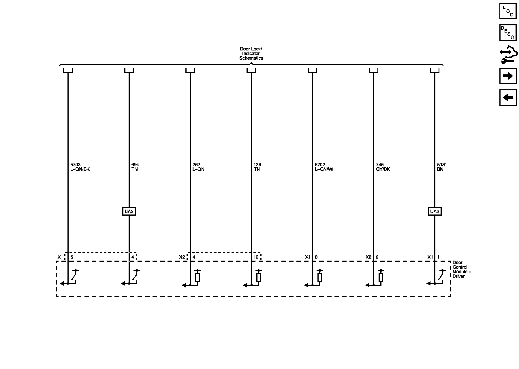
DDM Signals/Controls (1 of 2)





DDM Signals/Controls (2 of 2)





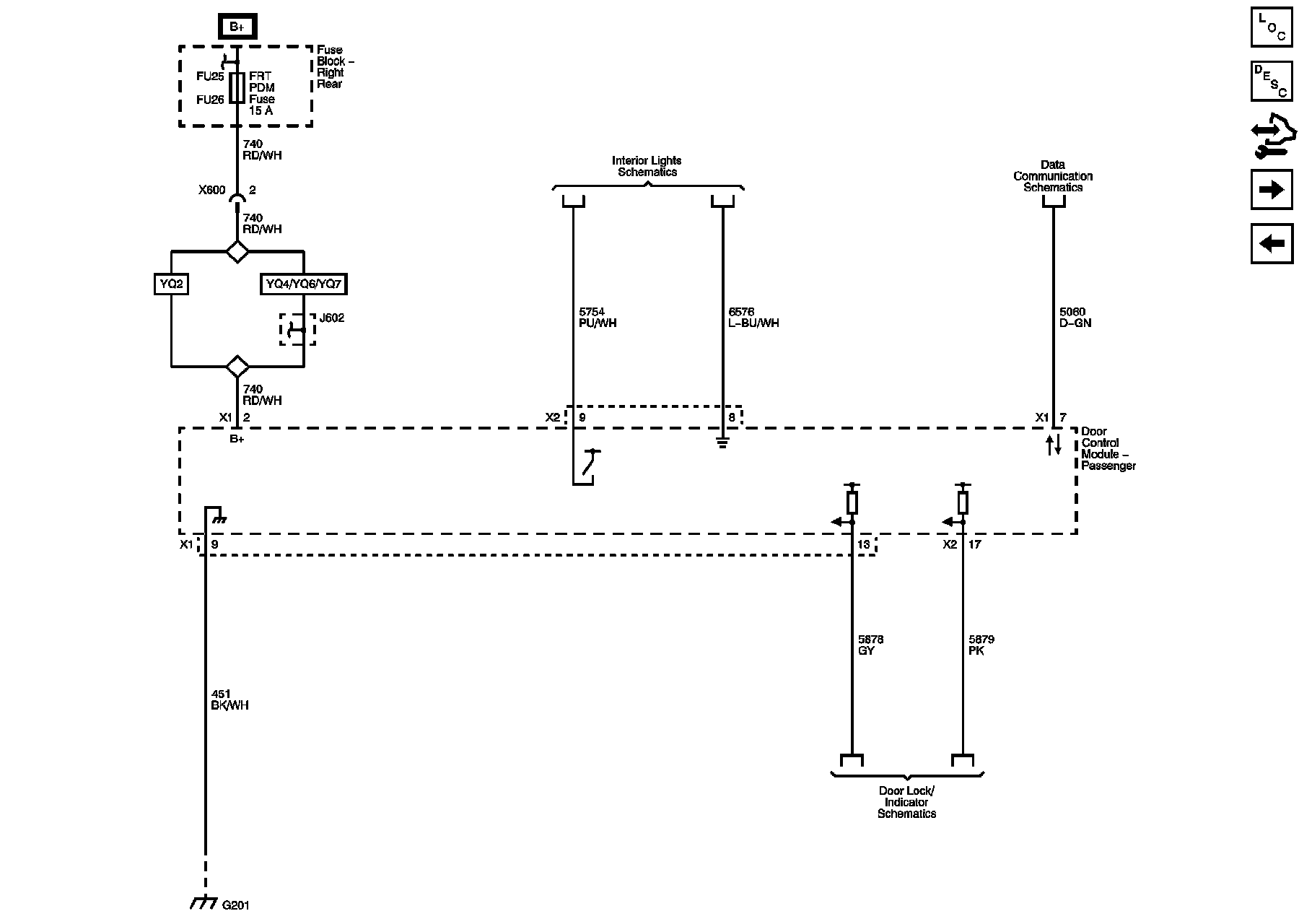
FPDM Power, Ground and DLC





FPDM Signals/Controls (1 of 2)





FPDM Signals/Controls (2 of 2)





LRDM Power, Ground and DLC





LRDM Signals/Controls





RRDM Power, Ground and DLC





RRDM Signals/Controls