LEMON Manuals: Even more car manuals for everyone: 1960-2025
Home >> Cadillac >> 2011 >> Escalade EXT >> Repair and Diagnosis >> External Pages >> Different car >> Section 1133 (Data Communication System) >> Schematic and Routing Diagrams >> Data Communication Schematics
April 5, 2026: LEMON Manuals is launched! Read the announcement.

Data Communication Schematics

WARNING: This page is about a different car, the 2008 Cadillac CTS. However, it is still accessible from the selected car via links, so may be relevant.
Fig 1: Low Speed GMLAN Schematic
GM1925423Courtesy of GENERAL MOTORS CORP.
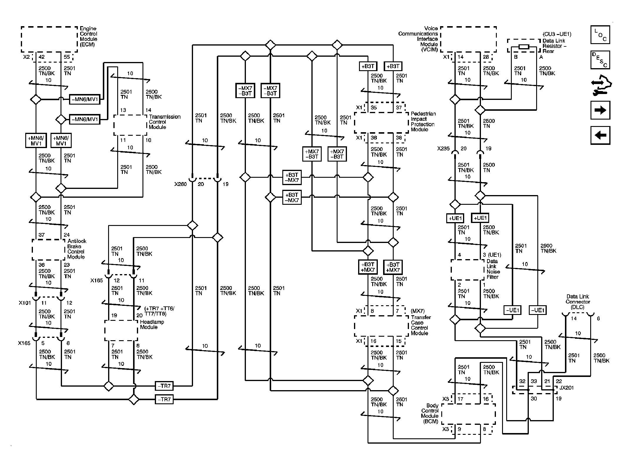
Fig 2: High Speed GMLAN Schematic
GM1925424Courtesy of GENERAL MOTORS CORP.
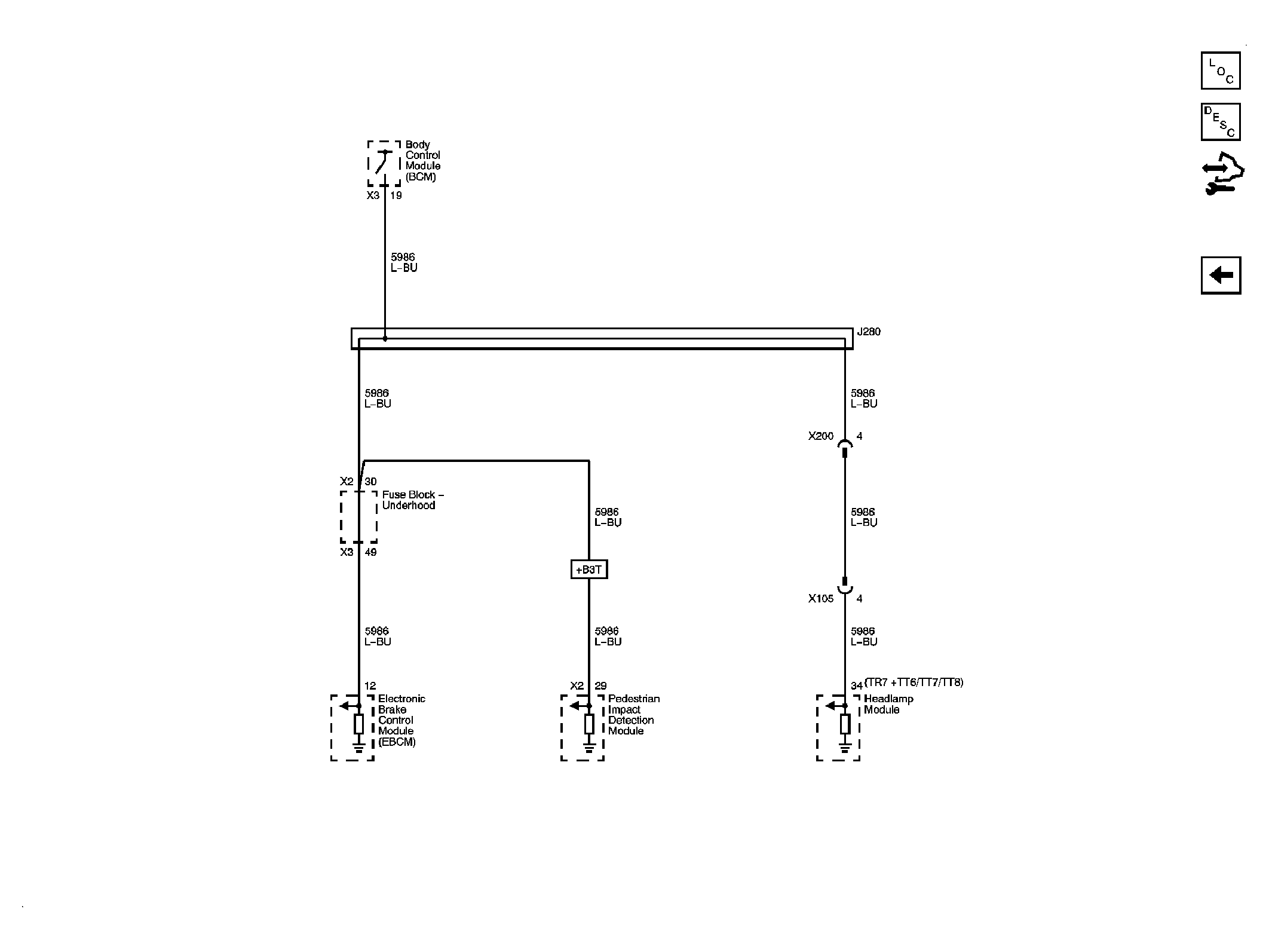
Fig 3: Communications Enable Schematic
GM1925435Courtesy of GENERAL MOTORS CORP.