LEMON Manuals: Even more car manuals for everyone: 1960-2025
Home >> Cadillac >> 2011 >> SRX 2.8 6 >> Repair and Diagnosis >> Accessories & Equipment >> Infotainment >> Cellular System, Entertainment System, And Navigation System >> Wiring Schematics >> Radio/Navigation System Wiring Schematics
April 5, 2026: LEMON Manuals is launched! Read the announcement.

Radio/Navigation System Wiring Schematics

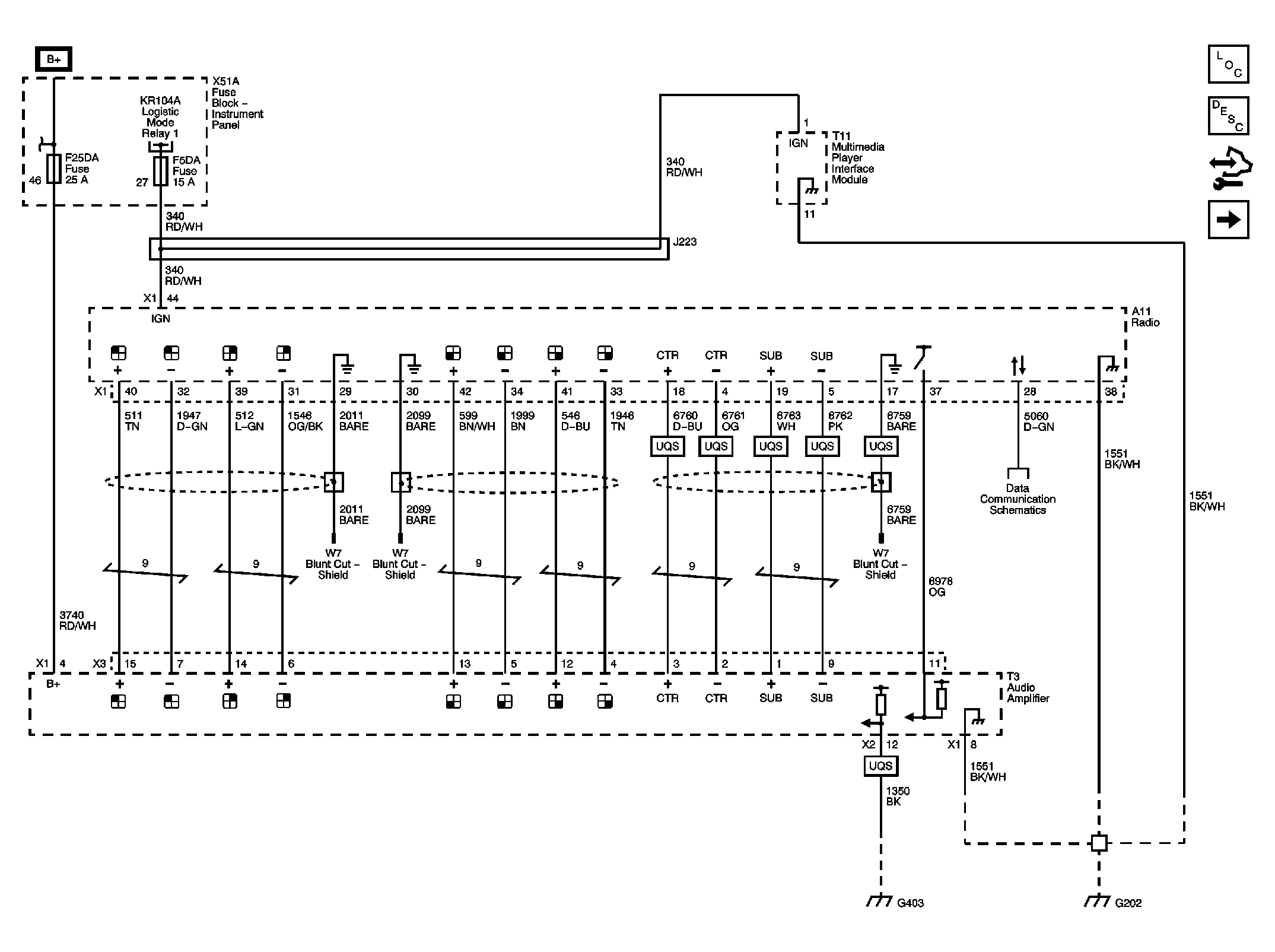
Fig 1: Radio Amplifier Power, Ground, and Communication Wiring Schematic
GM2423445Courtesy of GENERAL MOTORS CORP.
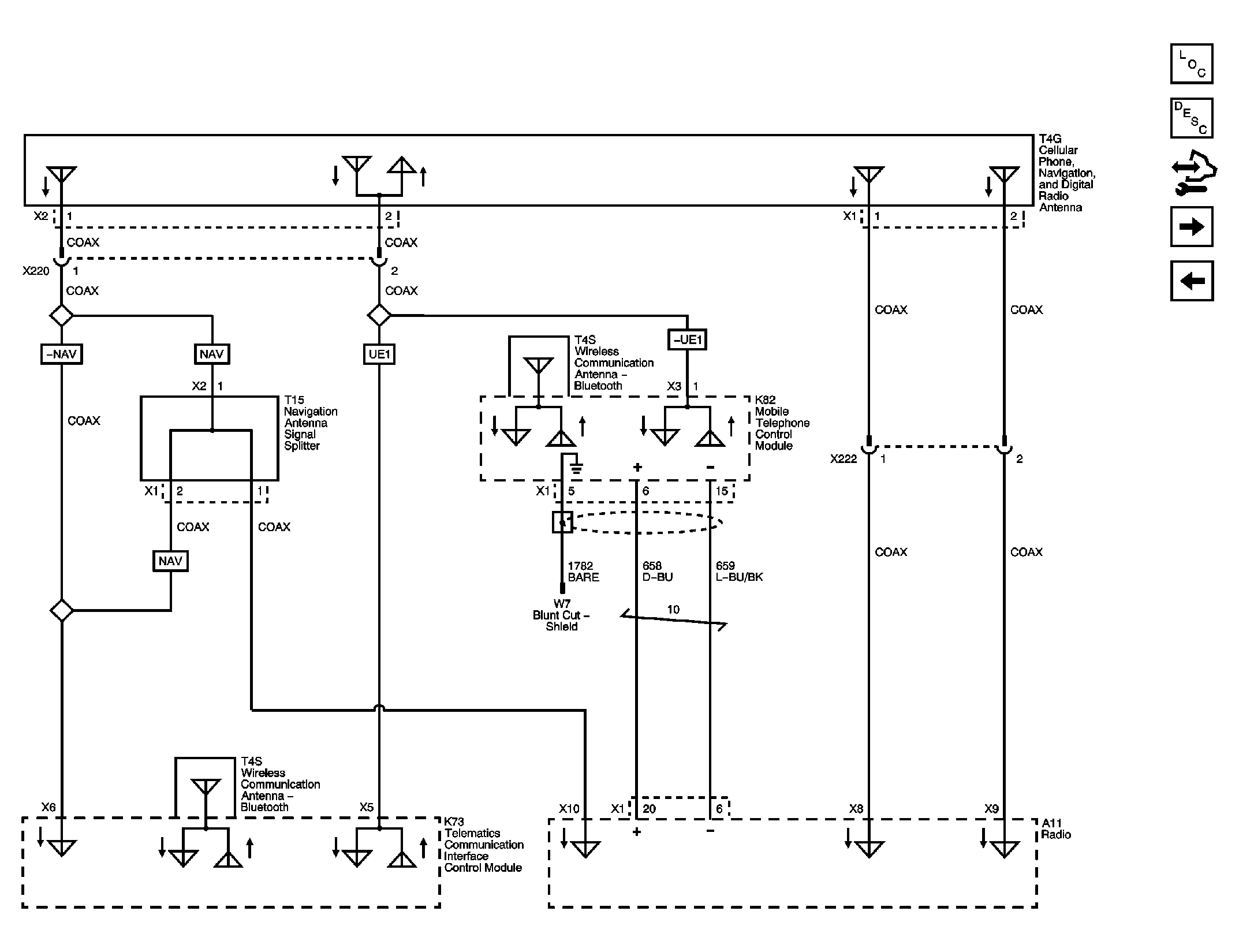
Fig 2: Antenna Signals Wiring Schematic
GM2423452Courtesy of GENERAL MOTORS CORP.
Fig 3: Front Speakers Wiring Schematic UQA or UQS
GM2423456Courtesy of GENERAL MOTORS CORP.
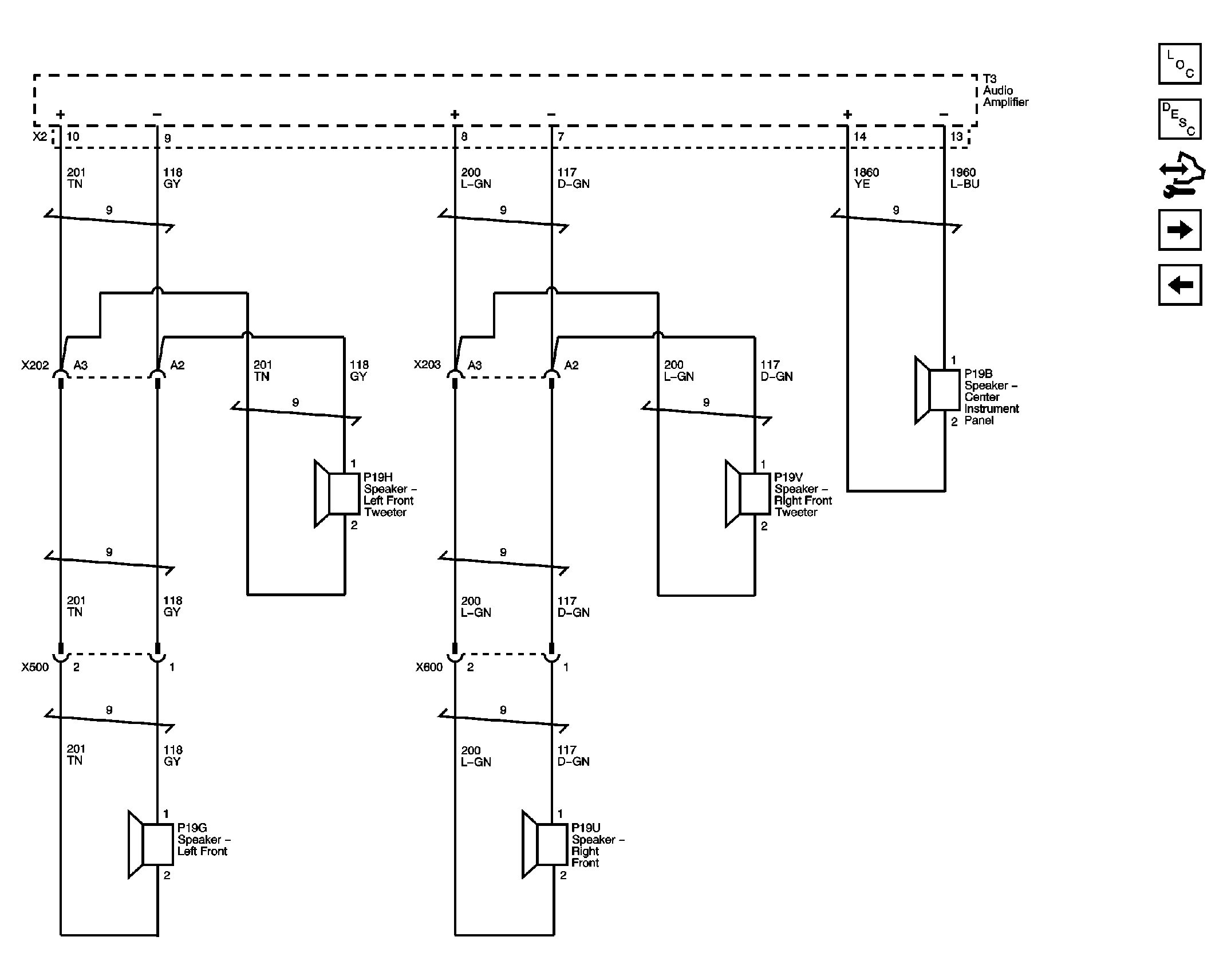
Fig 4: Rear Speakers Wiring Schematic UQA or UQS
GM2423458Courtesy of GENERAL MOTORS CORP.
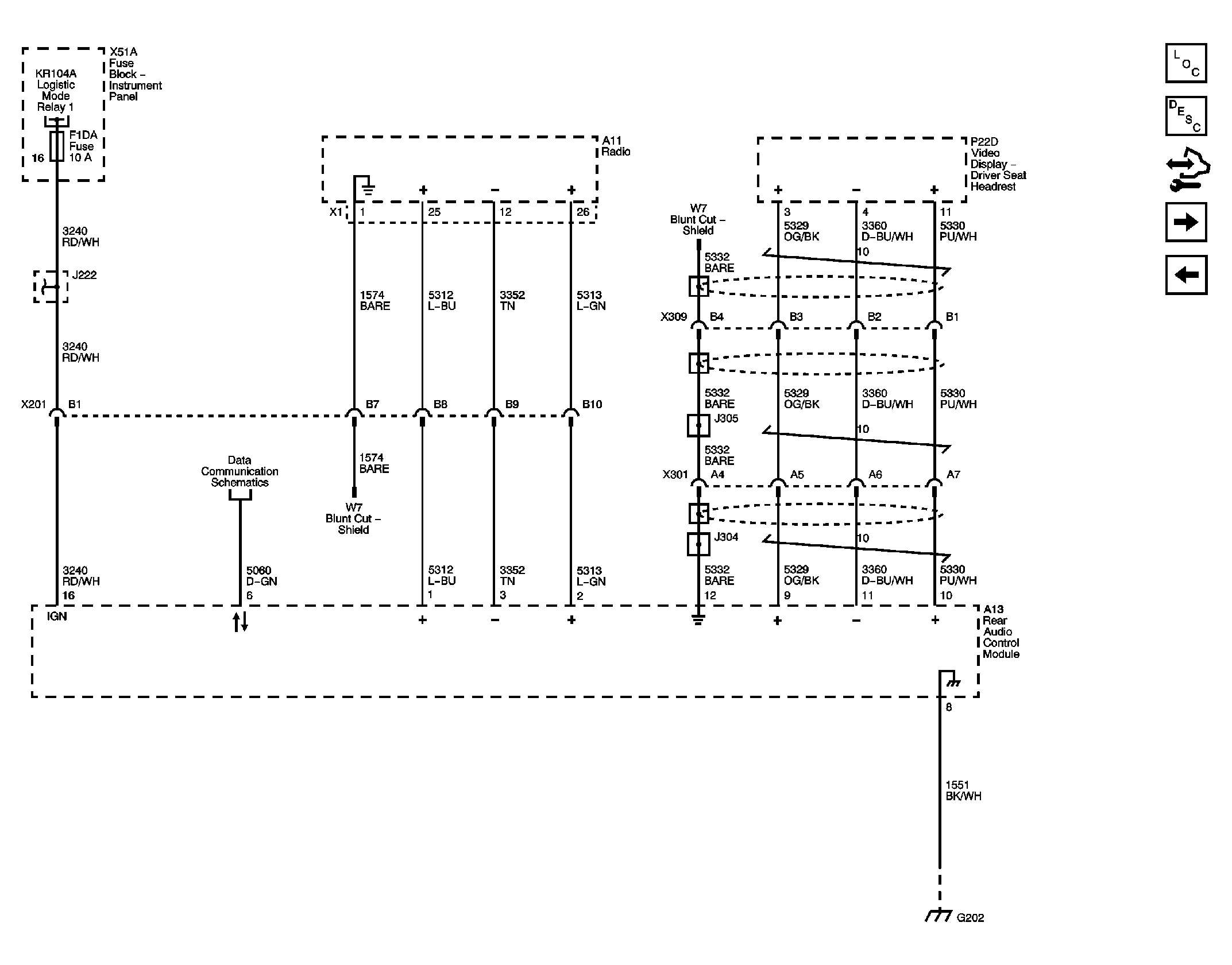
Fig 5: Rear Seat Audio Controls Wiring Schematic ULD
GM2423459Courtesy of GENERAL MOTORS CORP.
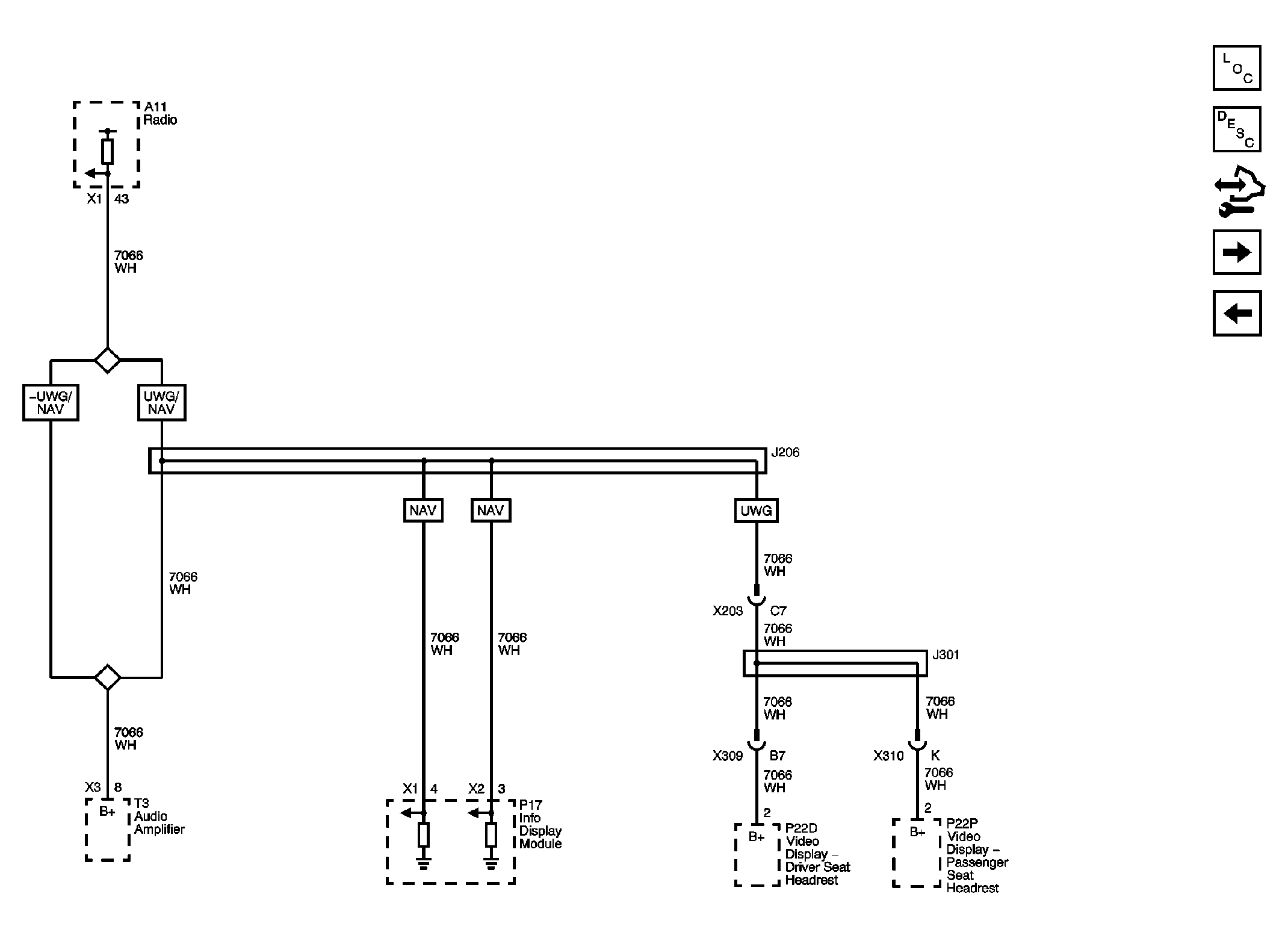
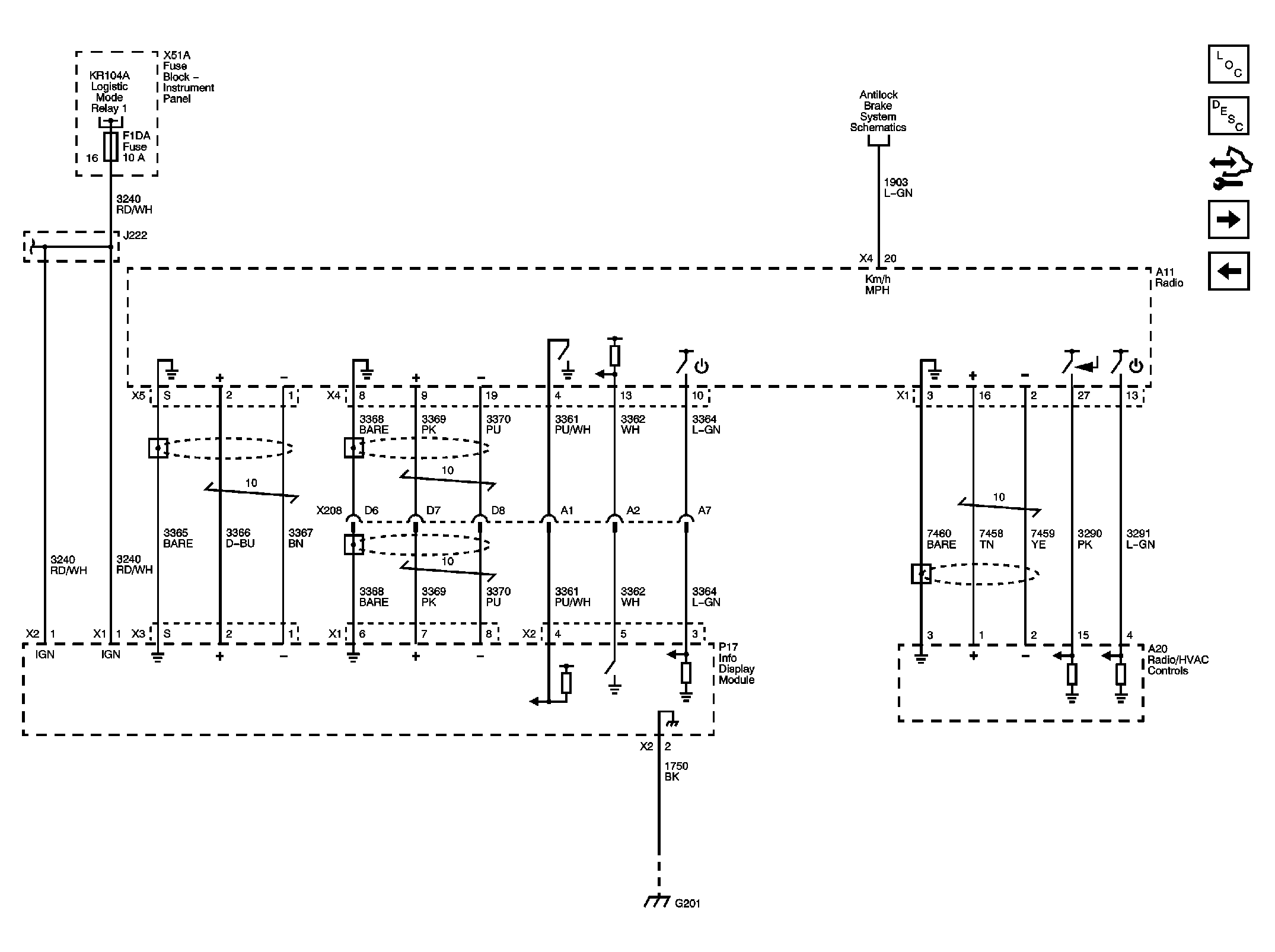
Fig 6: Radio Display Wiring Schematic with Navigation
GM2423461Courtesy of GENERAL MOTORS CORP.
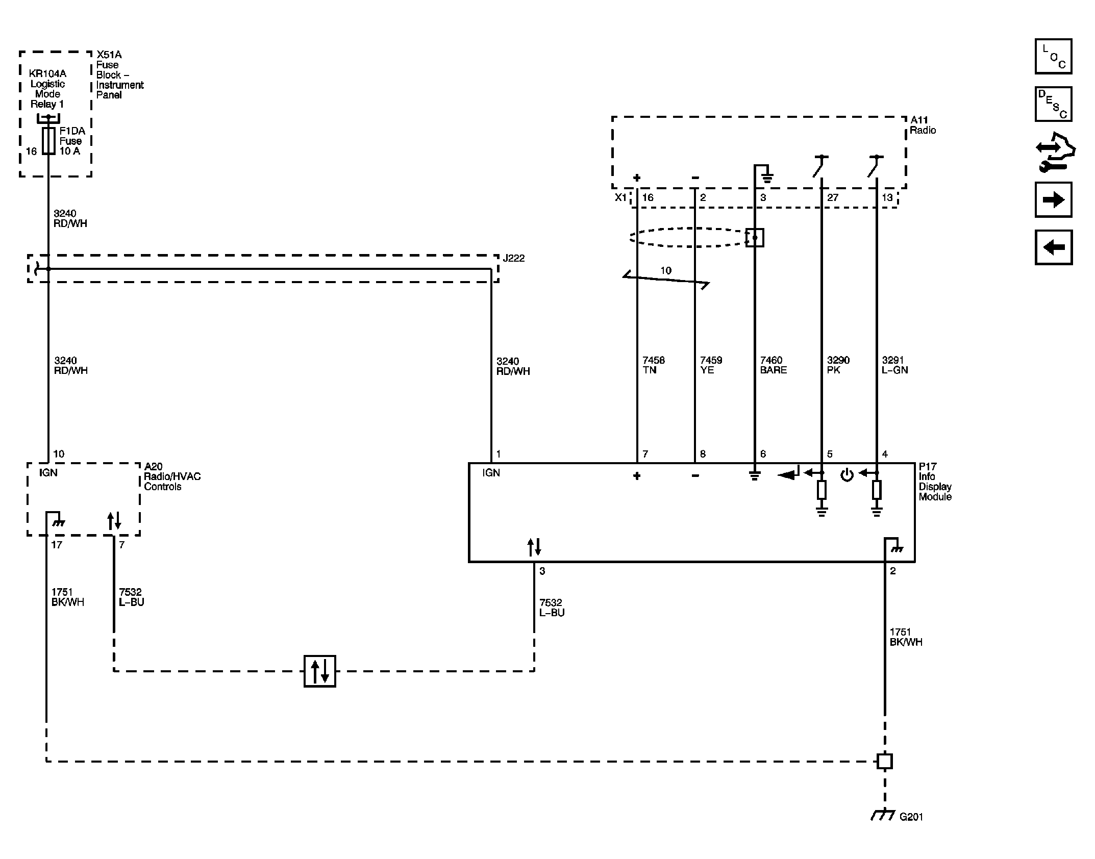
Fig 7: Radio Display Wiring Schematic without Navigation
GM2423462Courtesy of GENERAL MOTORS CORP.
Fig 8: Remote Device Enable Wiring Schematic
GM2423463Courtesy of GENERAL MOTORS CORP.
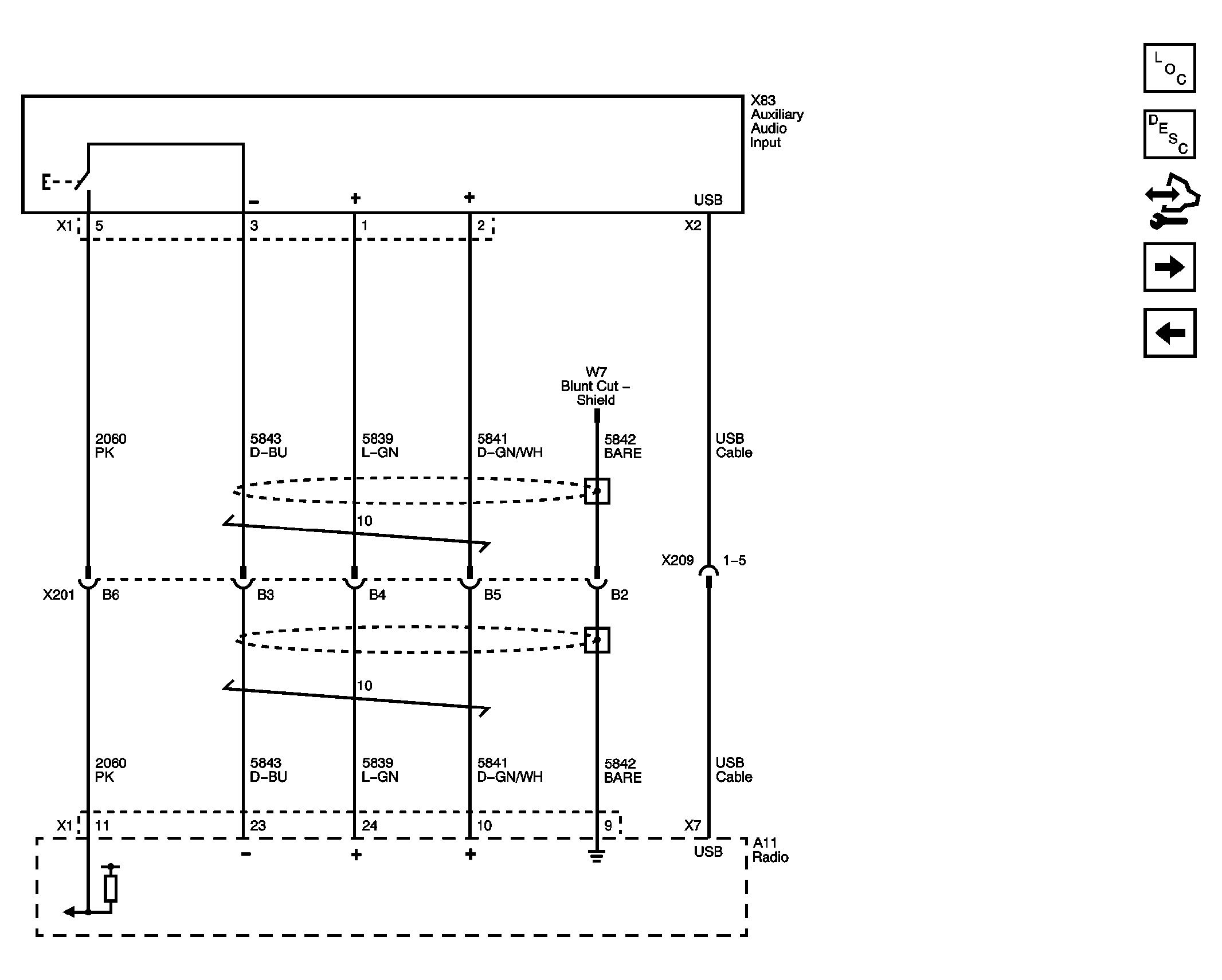
Fig 9: Audio Inputs Wiring Schematic without Multimedia Player Interface Module
GM2423464Courtesy of GENERAL MOTORS CORP.
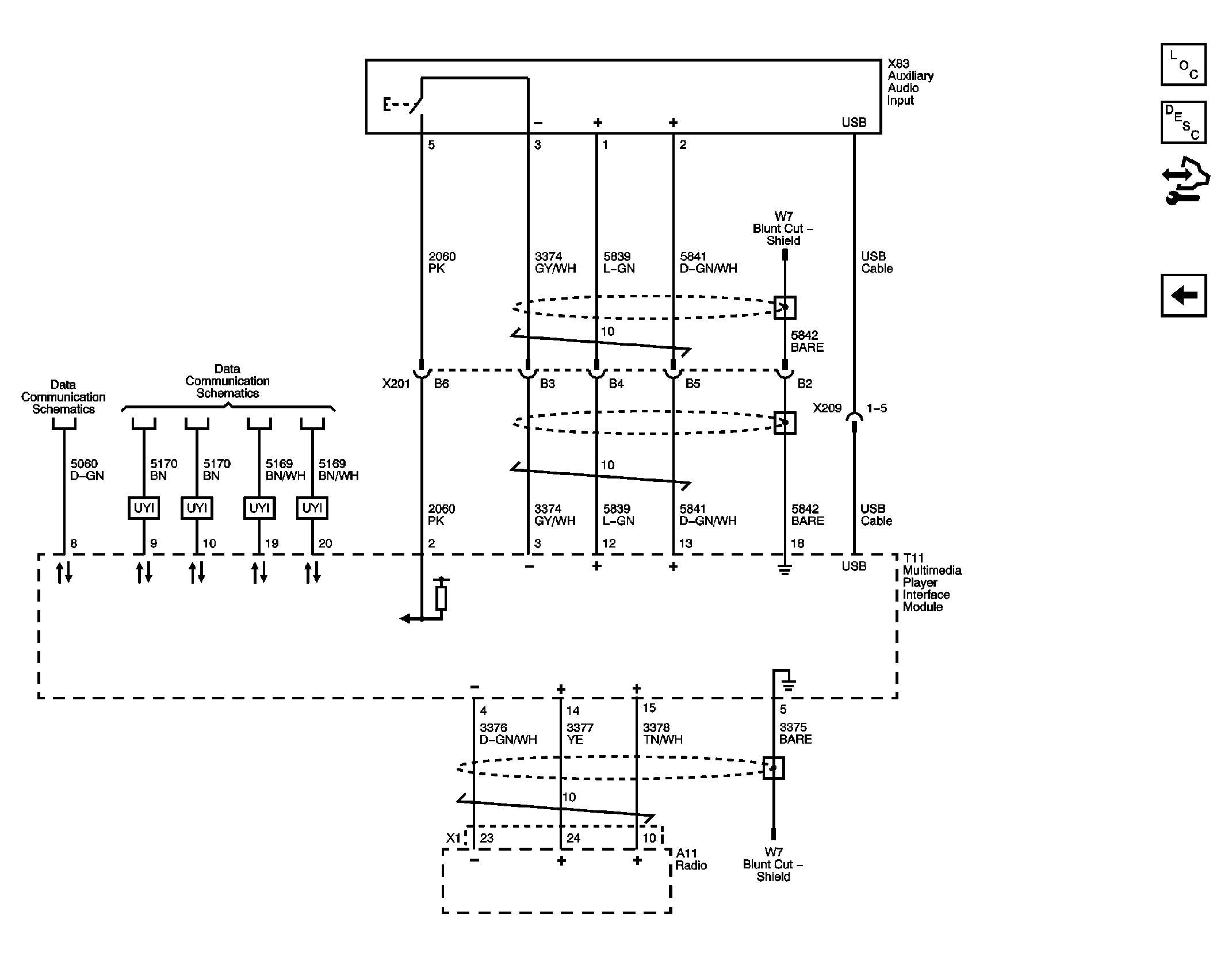
Fig 10: Audio Inputs Wiring Schematic with Multimedia Player Interface Module
GM2423465Courtesy of GENERAL MOTORS CORP.