LEMON Manuals: Even more car manuals for everyone: 1960-2025
Home >> Cadillac >> 2011 >> SRX AWD V6-3.0L >> Repair and Diagnosis >> Powertrain Management >> Computers and Control Systems >> Transmission Position Sensor/Switch >> Diagrams >> Disassembled Views
April 5, 2026: LEMON Manuals is launched! Read the announcement.

Disassembled Views




Disassembled Views

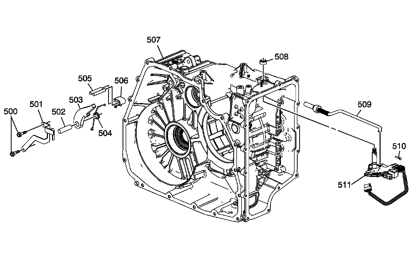
Park System Components




500 - Park Pawl Actuator Bracket Bolt
501 - Park Pawl Actuator Bracket
502 - Park Pawl Shaft
503 - Park Pawl
504 - Park Pawl Spring
505 - Park Pawl Actuator Guide Pin
506 - Park Pawl Actuator Guide
507 - A/Trans Case Assembly
508 - Manual Shift Shaft Seal
509 - Park Pawl Actuator Assembly
510 - Manual Shift Shaft Pin
511 - Manual Shift Detent (W/Shaft Position Switch) Lever Assembly