LEMON Manuals: Even more car manuals for everyone: 1960-2025
Home >> Cadillac >> 2011 >> STS AWD V6-3.6L >> Repair and Diagnosis >> Diagrams >> Electrical Diagrams >> Locks >> System Diagram >> Door Control Module Schematics
April 5, 2026: LEMON Manuals is launched! Read the announcement.

Door Control Module Schematics




Door Control Module Schematics

Door Control Module - Driver Power, Ground and DLC





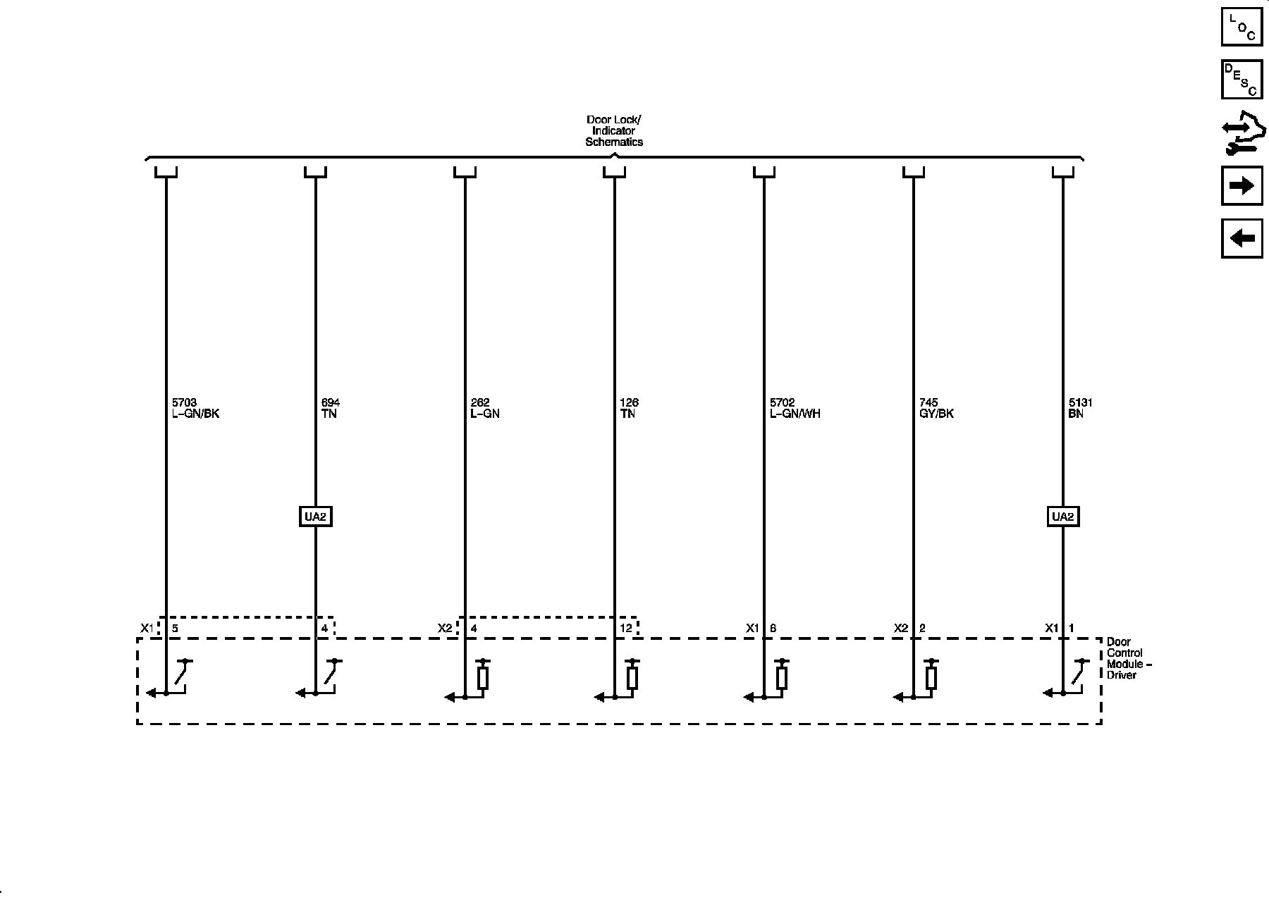
Door Control Module - Driver Signals/Controls (1 of 2)





Door Control Module - Driver Signals/Controls (2 of 2)





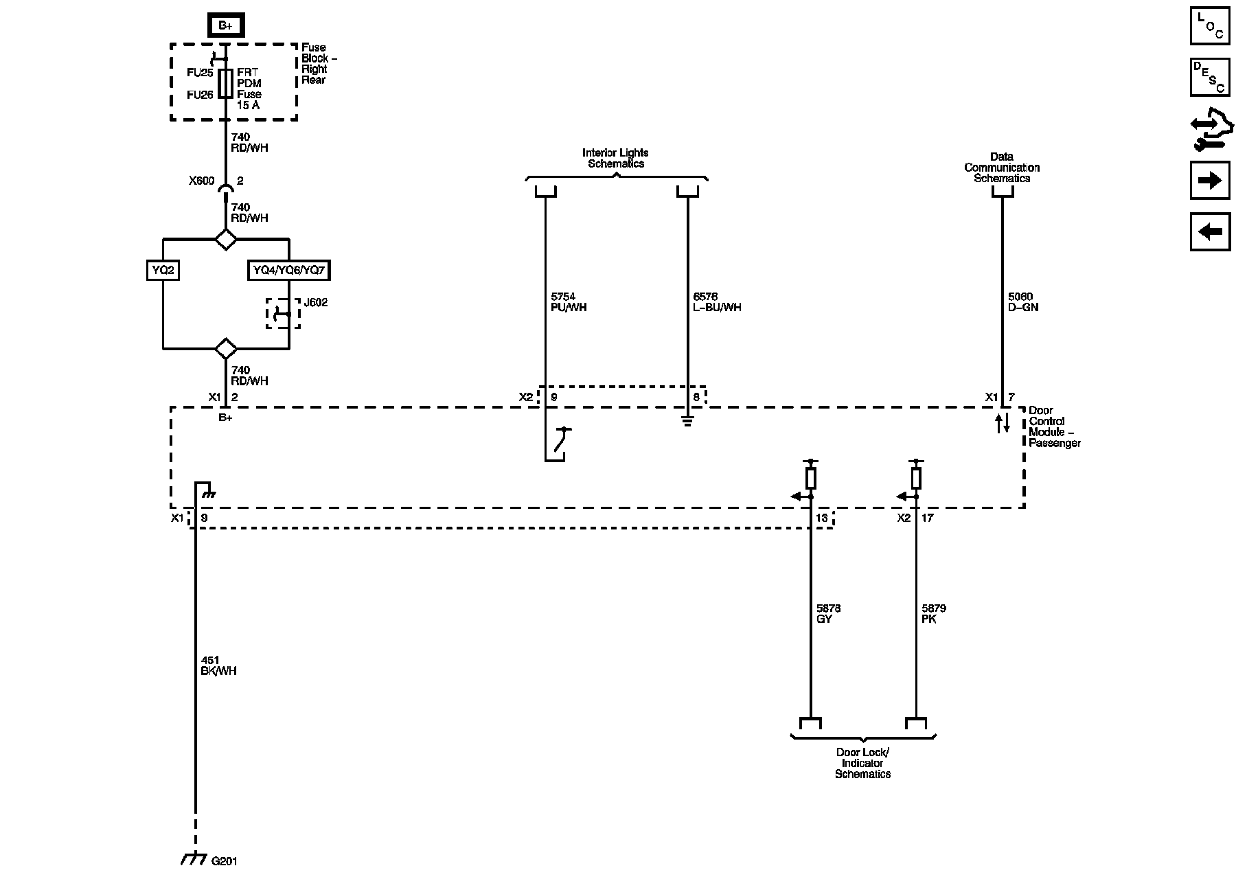
Door Control Module - Passenger Power, Ground and DLC





Door Control Module - Passenger Signals/Controls (1 of 2)





Door Control Module - Passenger Signals/Controls (2 of 2)





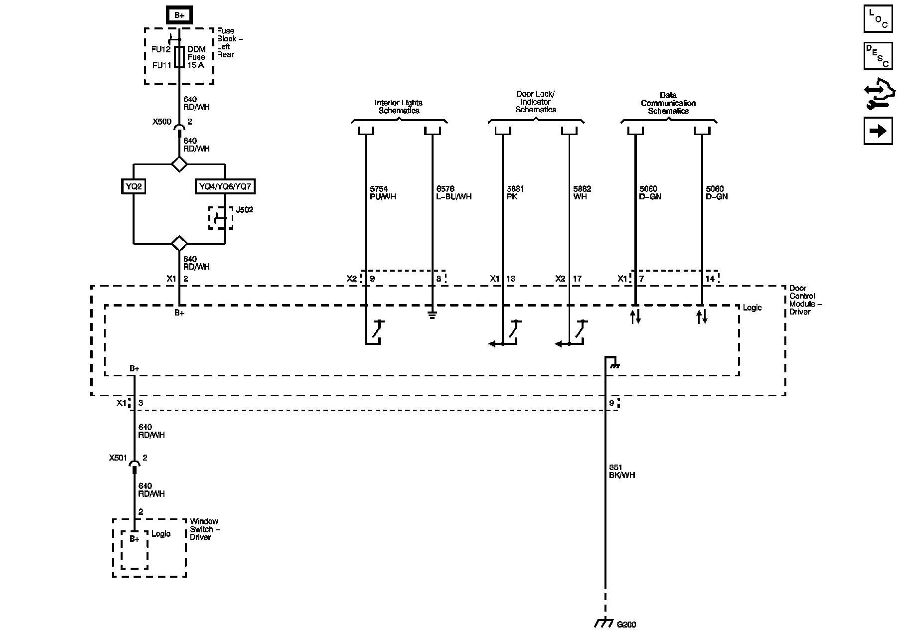
Door Control Module - Left Rear Power, Ground and DLC





Door Control Module - Left Rear Signals/Controls





Door Control Module - Right Rear Power, Ground and DLC





Door Control Module - Right Rear Signals/Controls