LEMON Manuals: Even more car manuals for everyone: 1960-2025
Home >> Cadillac >> 2012 >> Escalade EXT >> Repair and Diagnosis >> External Pages >> Different car >> Section 1463 (Data Communication System) >> Schematic and Routing Diagrams >> Data Communication Schematics
April 5, 2026: LEMON Manuals is launched! Read the announcement.

Data Communication Schematics

WARNING: This page is about a different car, the 2009 Saturn Vue. However, it is still accessible from the selected car via links, so may be relevant.
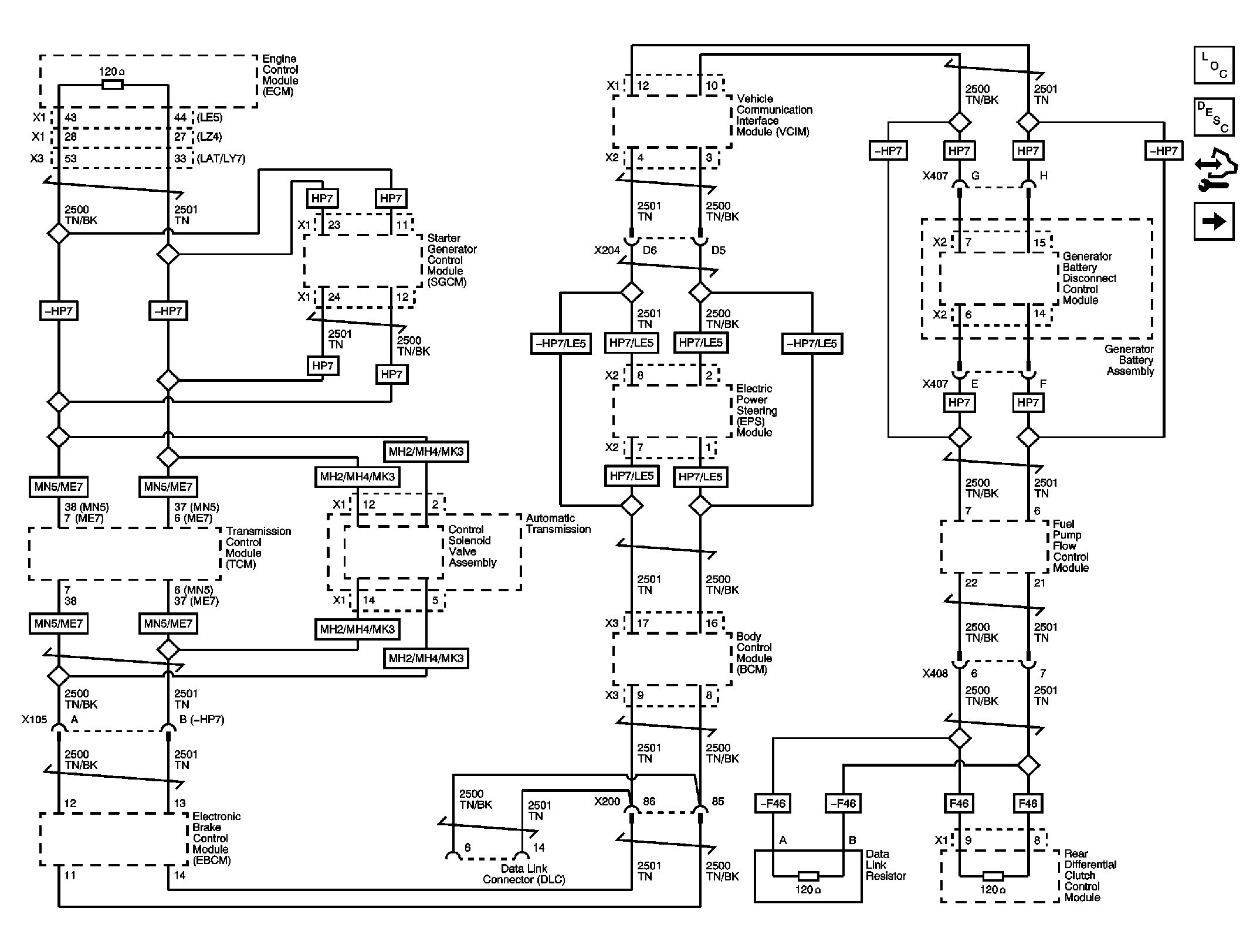
Fig 1: High Speed GMLAN (without HP5)
GM2079968Courtesy of GENERAL MOTORS CORP.
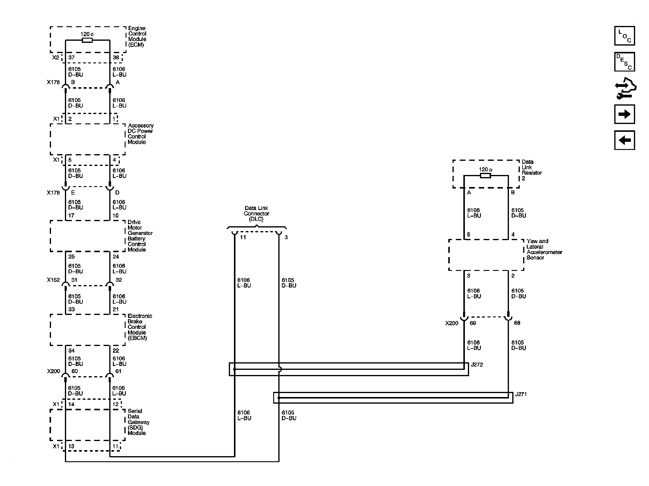
Fig 2: GMLAN High Speed Bus (HP5)
GM2102882Courtesy of GENERAL MOTORS CORP.
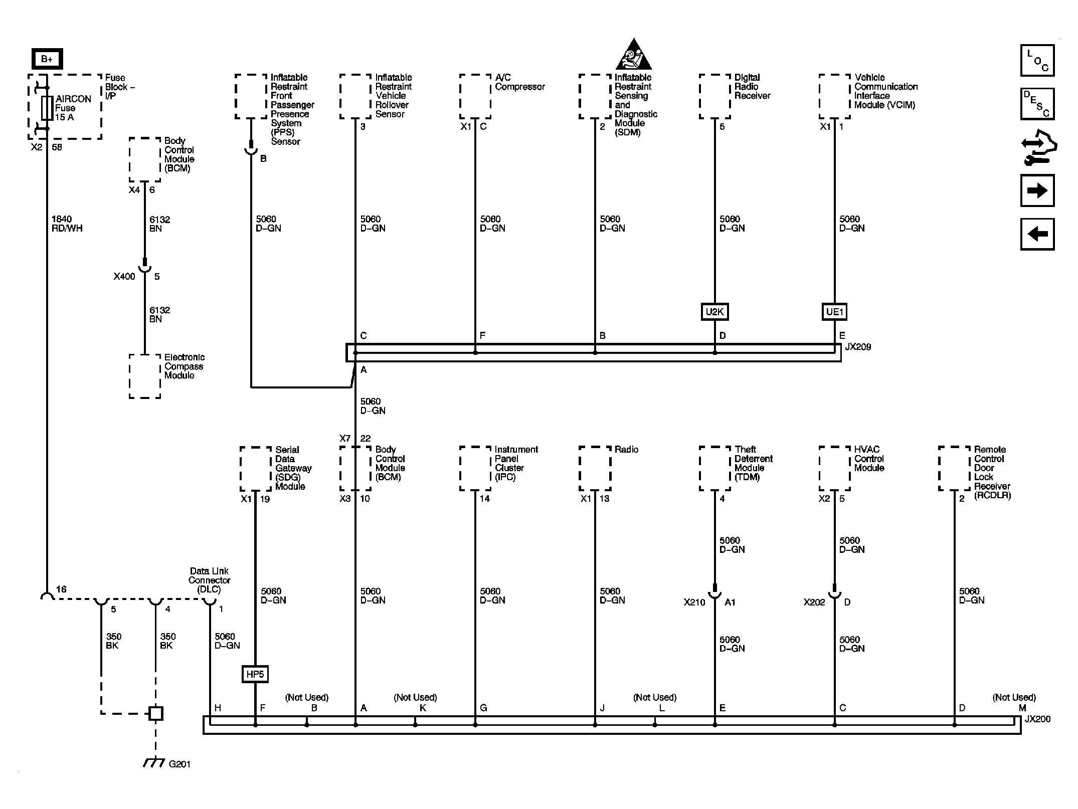
Fig 3: PT LAN High Speed 2 Expansion Bus (HP5)
GM2102889Courtesy of GENERAL MOTORS CORP.
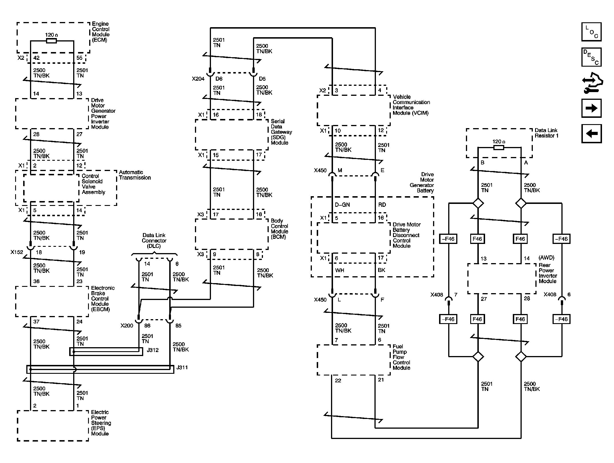
Fig 4: Low Speed GMLAN and Linear Interconnect Network
GM2079972Courtesy of GENERAL MOTORS CORP.
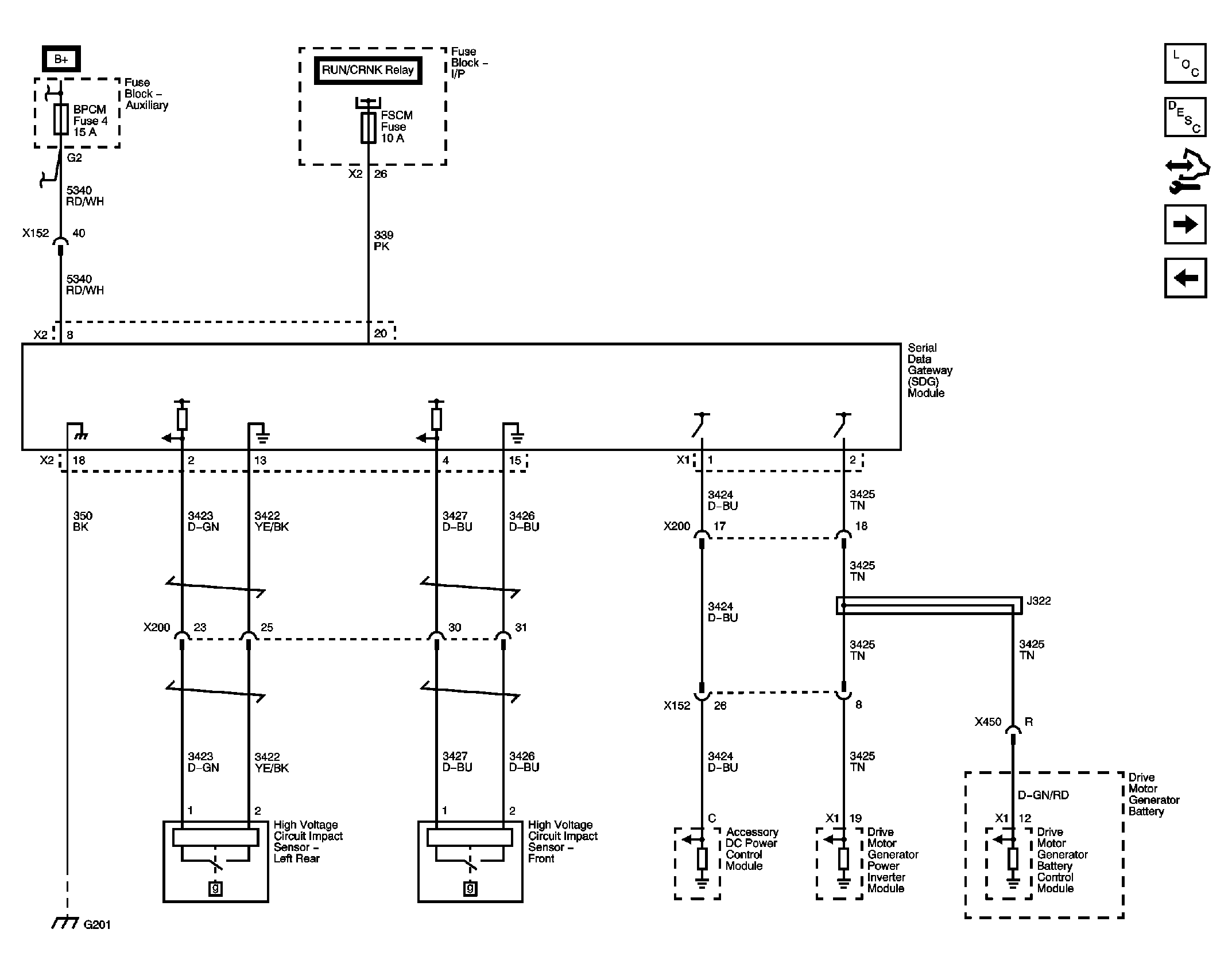
Fig 5: Serial Data Gateway (HP5)
GM2102894Courtesy of GENERAL MOTORS CORP.
Fig 6: Serial Data Communications Enable, Accessory Wake Up
GM2102898Courtesy of GENERAL MOTORS CORP.