LEMON Manuals: Even more car manuals for everyone: 1960-2025
Home >> Cadillac >> 2012 >> Escalade EXT >> Repair and Diagnosis >> External Pages >> Different car >> Section 1557 (Door Lock System & Door Handles) >> Schematic and Routing Diagrams >> Door Control Module Schematics
April 5, 2026: LEMON Manuals is launched! Read the announcement.

Door Control Module Schematics

WARNING: This page is about a different car, the 2010 GMC Sierra, 2010 GMC Cab & Chassis Sierra, 2010 Chevrolet Silverado, and 2010 Chevrolet Cab & Chassis Silverado. However, it is still accessible from the selected car via links, so may be relevant.
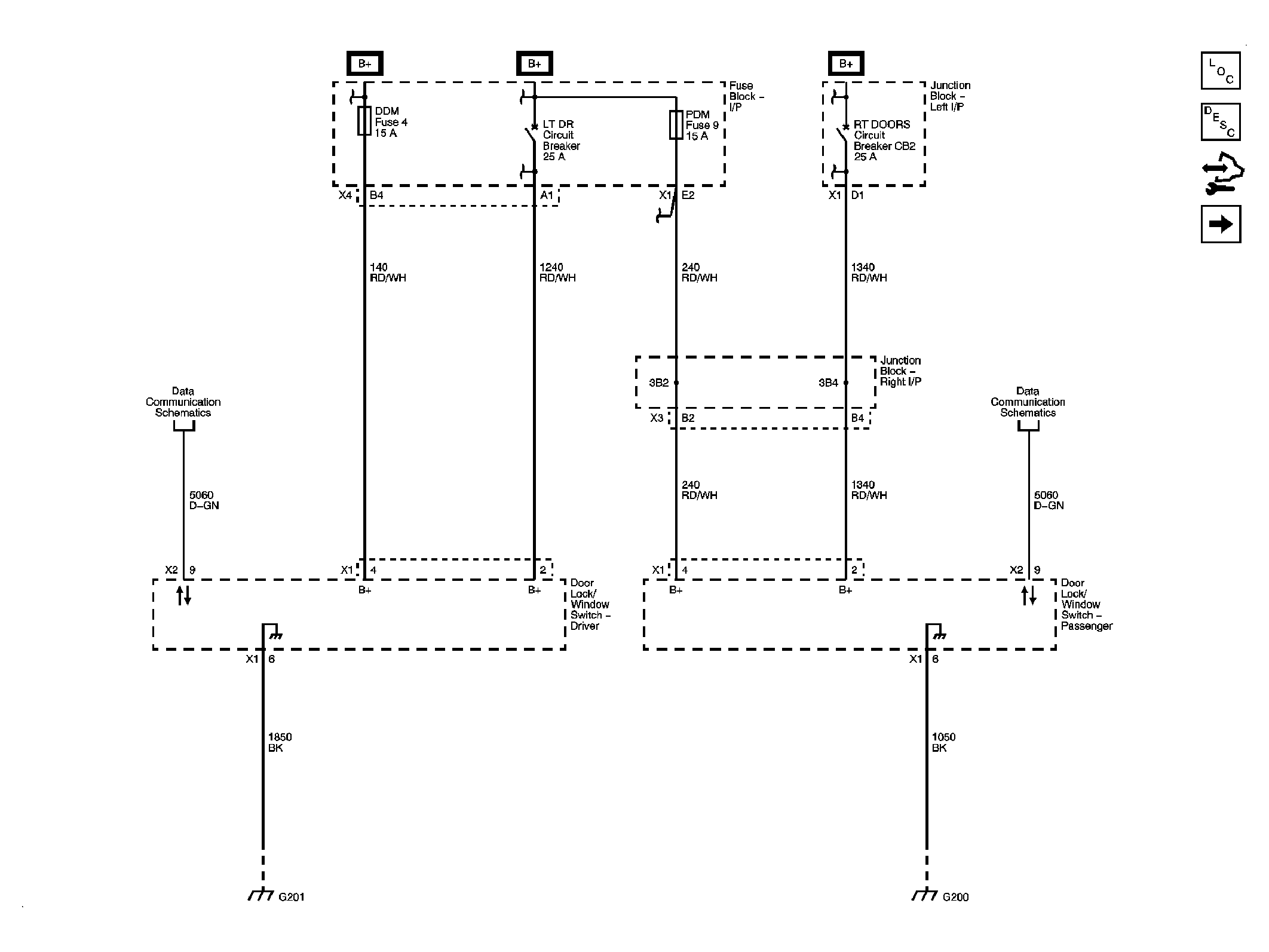
Fig 1: Power, Ground, and Serial Data
GM2223973Courtesy of GENERAL MOTORS CORP.
Fig 2: Door Lock, Window, and Lighting System References
GM2223976Courtesy of GENERAL MOTORS CORP.
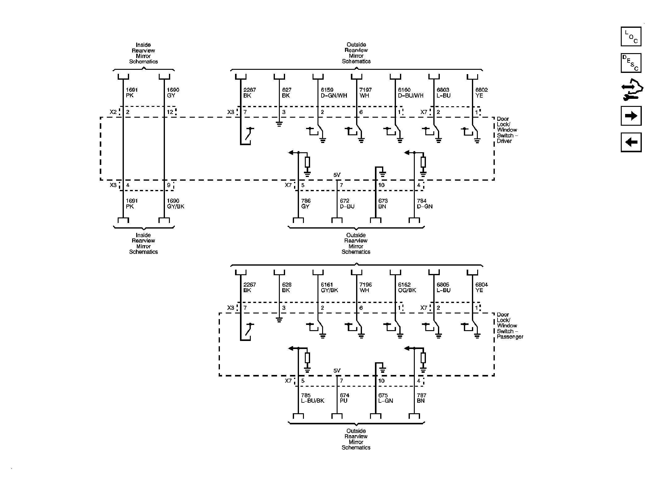
Fig 3: Outside Rearview Mirror References
GM2223977Courtesy of GENERAL MOTORS CORP.
Fig 4: Heated Seat References
GM2223979Courtesy of GENERAL MOTORS CORP.