LEMON Manuals: Even more car manuals for everyone: 1960-2025
Home >> Cadillac >> 2013 >> Escalade Base, AWD >> Repair and Diagnosis (Single Page) >> Accessories & Equipment >> Entertainment Systems >> Cellular System, Entertainment System, And Navigation System >> Schematic Wiring Diagrams >> OnStar Wiring Schematics >> Module Power, Ground, and Serial Data
April 5, 2026: LEMON Manuals is launched! Read the announcement.

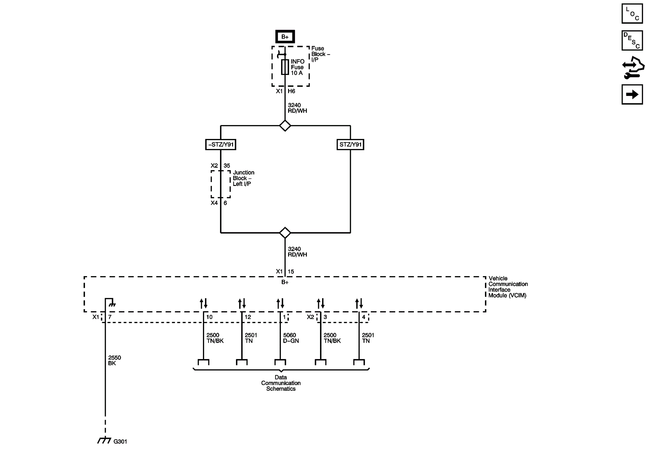
Module Power, Ground, and Serial Data

Fig 1: Module Power, Ground, and Serial Data Wiring Schematic
GM2759441Courtesy of GENERAL MOTORS COMPANY