LEMON Manuals: Even more car manuals for everyone: 1960-2025
Home >> Cadillac >> 2013 >> Escalade Base, AWD >> Repair and Diagnosis >> Suspension >> Suspension Control Systems >> Suspension Control System - Suspension Leveling >> Schematic Wiring Diagrams >> Automatic Level Control Wiring Schematics >> Compressor Controls
April 5, 2026: LEMON Manuals is launched! Read the announcement.

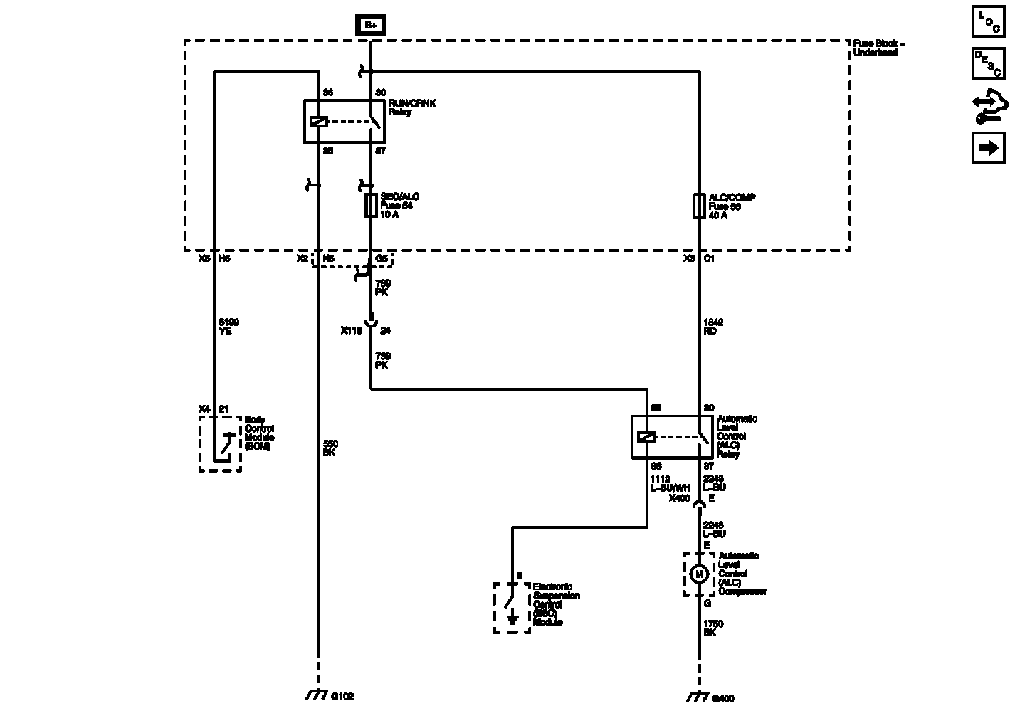
Compressor Controls

Fig 1: Compressor Controls Wiring Schematic
GM2761814Courtesy of GENERAL MOTORS COMPANY