LEMON Manuals: Even more car manuals for everyone: 1960-2025
Home >> Cadillac >> 2014 >> XTS Base >> Repair and Diagnosis >> Accessories & Equipment >> Drivers Assistance Systems - ADAS >> Object Detection System And Pedestrian Protection System >> Schematic Wiring Diagrams >> Object Detection Wiring Schematics >> Lane Departure Warning (UFL without UGN)
April 5, 2026: LEMON Manuals is launched! Read the announcement.

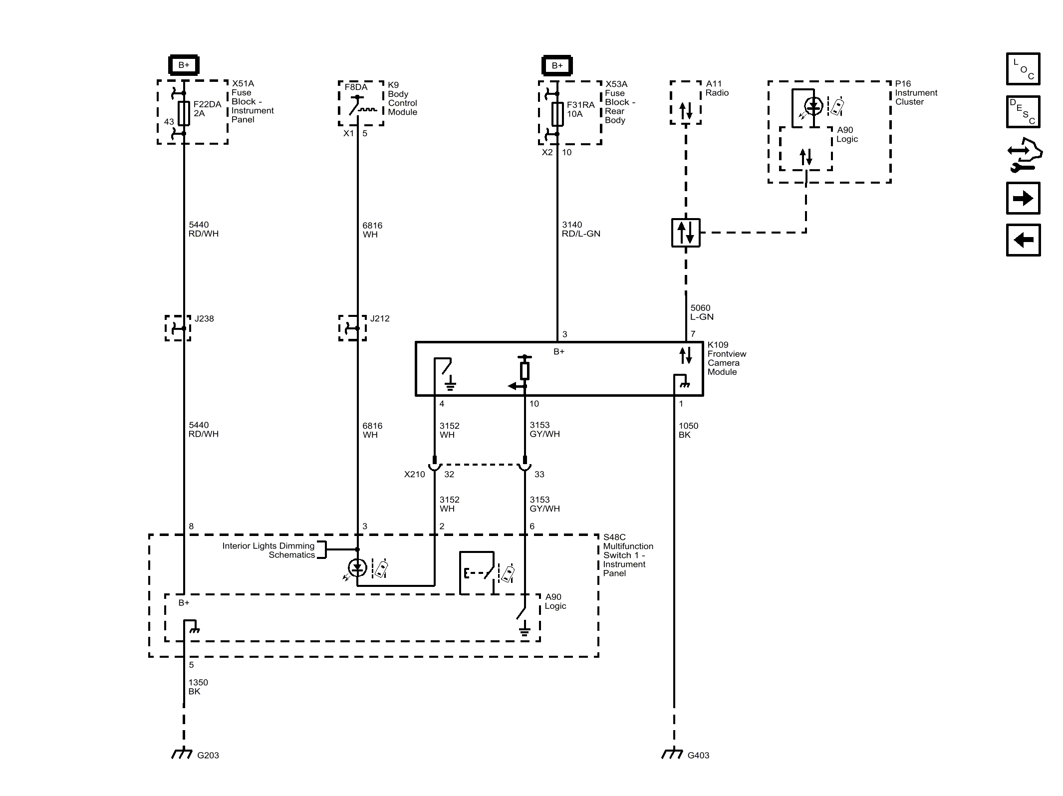
Lane Departure Warning (UFL without UGN)

Fig 1: Lane Departure Warning (UFL without UGN)
GM3254398Courtesy of GENERAL MOTORS COMPANY