LEMON Manuals: Even more car manuals for everyone: 1960-2025
Home >> Cadillac >> 2014 >> XTS Base >> Repair and Diagnosis >> External Pages >> Different car >> Section 32 (Keyless Entry System And Remote Functions) >> Schematic Wiring Diagrams >> Remote Function Wiring Schematics >> Passive Entry
April 5, 2026: LEMON Manuals is launched! Read the announcement.

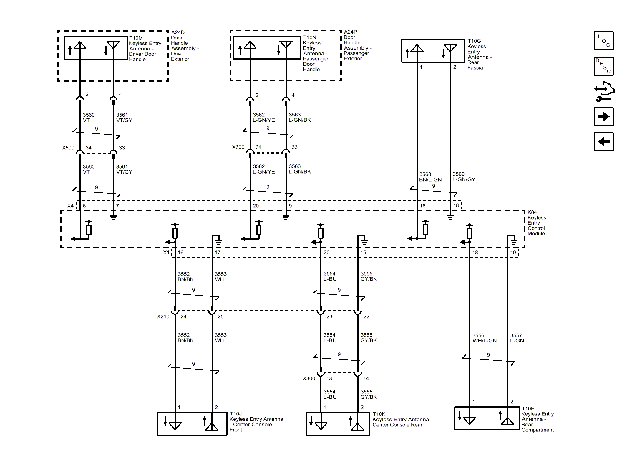
Passive Entry

WARNING: This page is about a different car, the 2013 Cadillac XTS. However, it is still accessible from the selected car via links, so may be relevant.
Fig 1: Passive Entry Wiring Schematic
GM2770999Courtesy of GENERAL MOTORS COMPANY