LEMON Manuals: Even more car manuals for everyone: 1960-2025
Home >> Cadillac >> 2015 >> SRX Base, 4D Utility >> Repair and Diagnosis >> Body & Frame >> Body, Cab Control Systems >> Power Door Lock System And Release Systems >> Description and Operation >> Liftgate Description and Operation >> System Description
April 5, 2026: LEMON Manuals is launched! Read the announcement.

System Description

The power liftgate system consists of the following components:

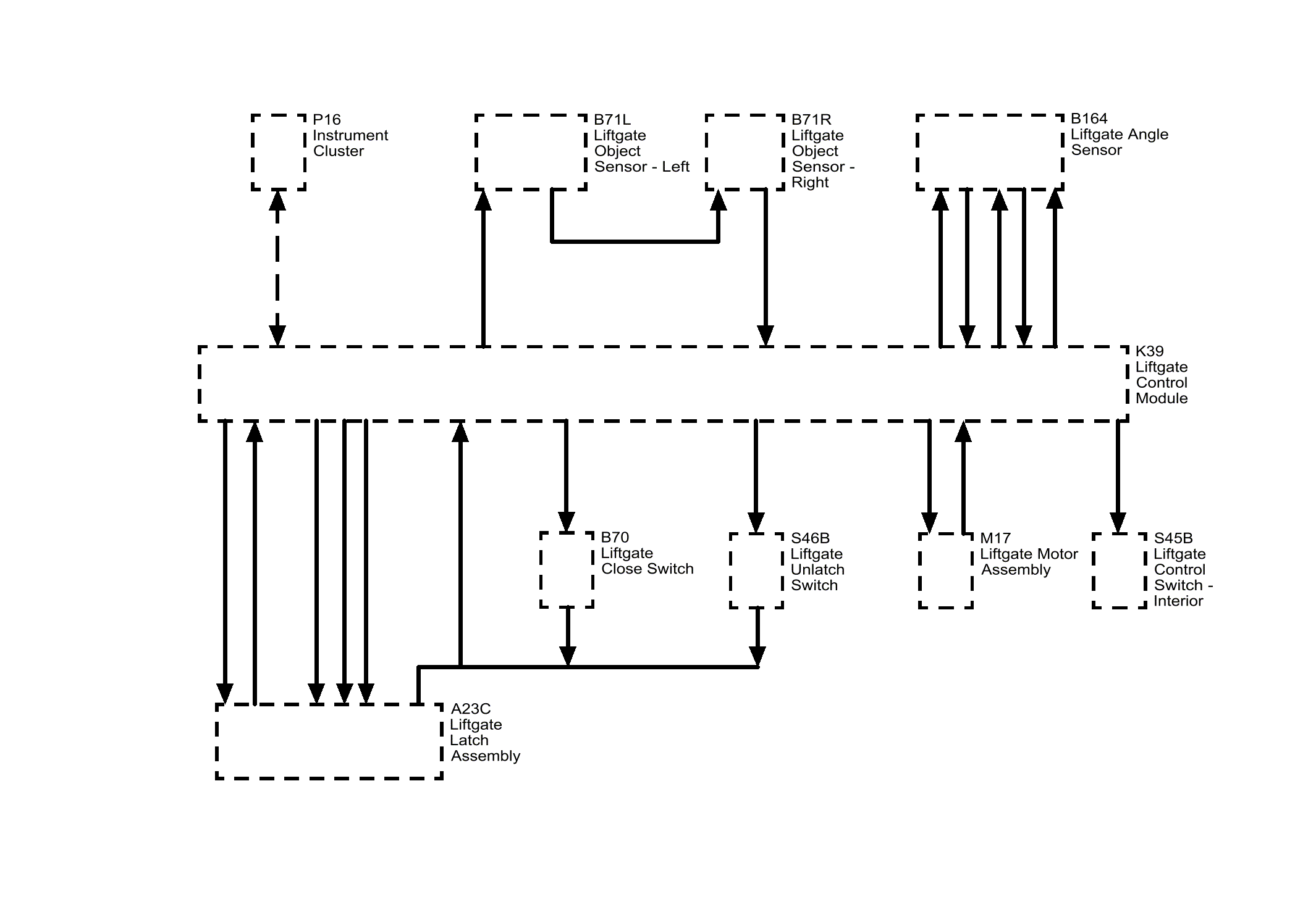
Fig 1: Power Liftgate Release Block Diagram
GM3512708Courtesy of GENERAL MOTORS COMPANY
Callout Component Name
P16 P16 Instrument Cluster
B71L B71L Liftgate Object Sensor - Left
B71R B71R Liftgate Object Sensor - Right
B164 B164 Liftgate Angle Sensor
A23C A23C Liftgate Latch Assembly
B70 B70 Liftgate Close Switch
S46B S46B Liftgate Unlatch Switch
M17 M17 Liftgate Motor Assembly
S45B S45B Liftgate Control Switch - Interior
K39 K39 Liftgate Control Module