LEMON Manuals: Even more car manuals for everyone: 1960-2025
Home >> Cadillac >> 2016 >> SRX Base >> Repair and Diagnosis >> Body & Frame >> Body, Cab Control Systems >> Power Door Lock System And Release Systems >> Description and Operation >> Liftgate Description and Operation >> System Description
April 5, 2026: LEMON Manuals is launched! Read the announcement.

System Description

The power liftgate system consists of the following components:

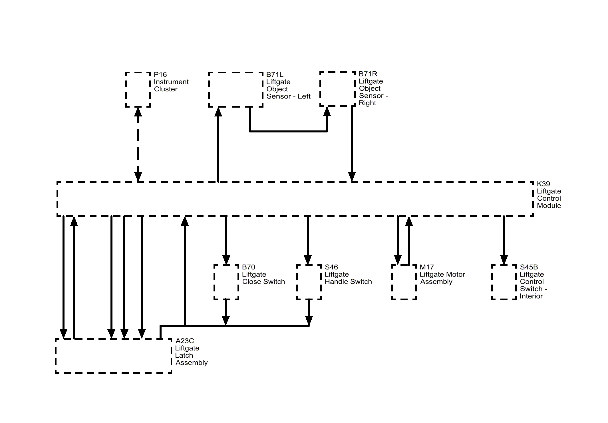
Fig 1: Liftgate Description
GM3512703Courtesy of GENERAL MOTORS COMPANY
Callout Component Name
P16 P16 Instrument Cluster
B71L B71L Liftgate Object Sensor - Left
B71R B71R Liftgate Object Sensor - Right
K39 K39 Liftgate Control Module
S45B S45B Liftgate Control Switch - Interior
M17 M17 Liftgate Motor Assembly
S46 S46 Liftgate Handle Switch
B70 B70 Liftgate Close Switch
A23C A23C Liftgate Latch Assembly