LEMON Manuals: Even more car manuals for everyone: 1960-2025
Home >> Cadillac >> 2016 >> SRX Base >> Repair and Diagnosis >> Body & Frame >> Body, Cab Control Systems >> Power Door Lock System And Release Systems >> Description and Operation >> Rear Hatch/Gate Description and Operation >> Liftgate Release System Components
April 5, 2026: LEMON Manuals is launched! Read the announcement.

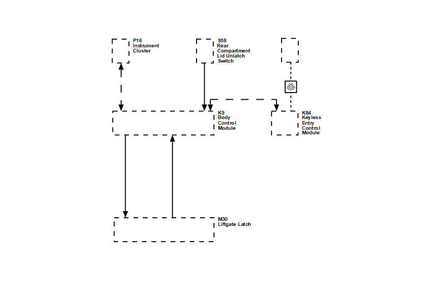
Liftgate Release System Components

Fig 1: Liftgate Release TB4 Block Diagram
GM3512706Courtesy of GENERAL MOTORS COMPANY
Callout Component Name
P16 P16 Instrument Cluster
S58 S58 Rear Compartment Lid Unlatch Switch
K9 K9 Body Control Module
K84 K84 Keyless Entry Control Module
M30 M30 Liftgate Latch