LEMON Manuals: Even more car manuals for everyone: 1960-2025
Home >> Cadillac >> 2016 >> XTS Base >> Repair and Diagnosis >> Accessories & Equipment >> Entertainment Systems >> Cellular System, Entertainment System, And Navigation System >> Schematic Wiring Diagrams >> Radio/Navigation System Wiring Schematics >> Power, Ground, Serial Data and Antennas
April 5, 2026: LEMON Manuals is launched! Read the announcement.

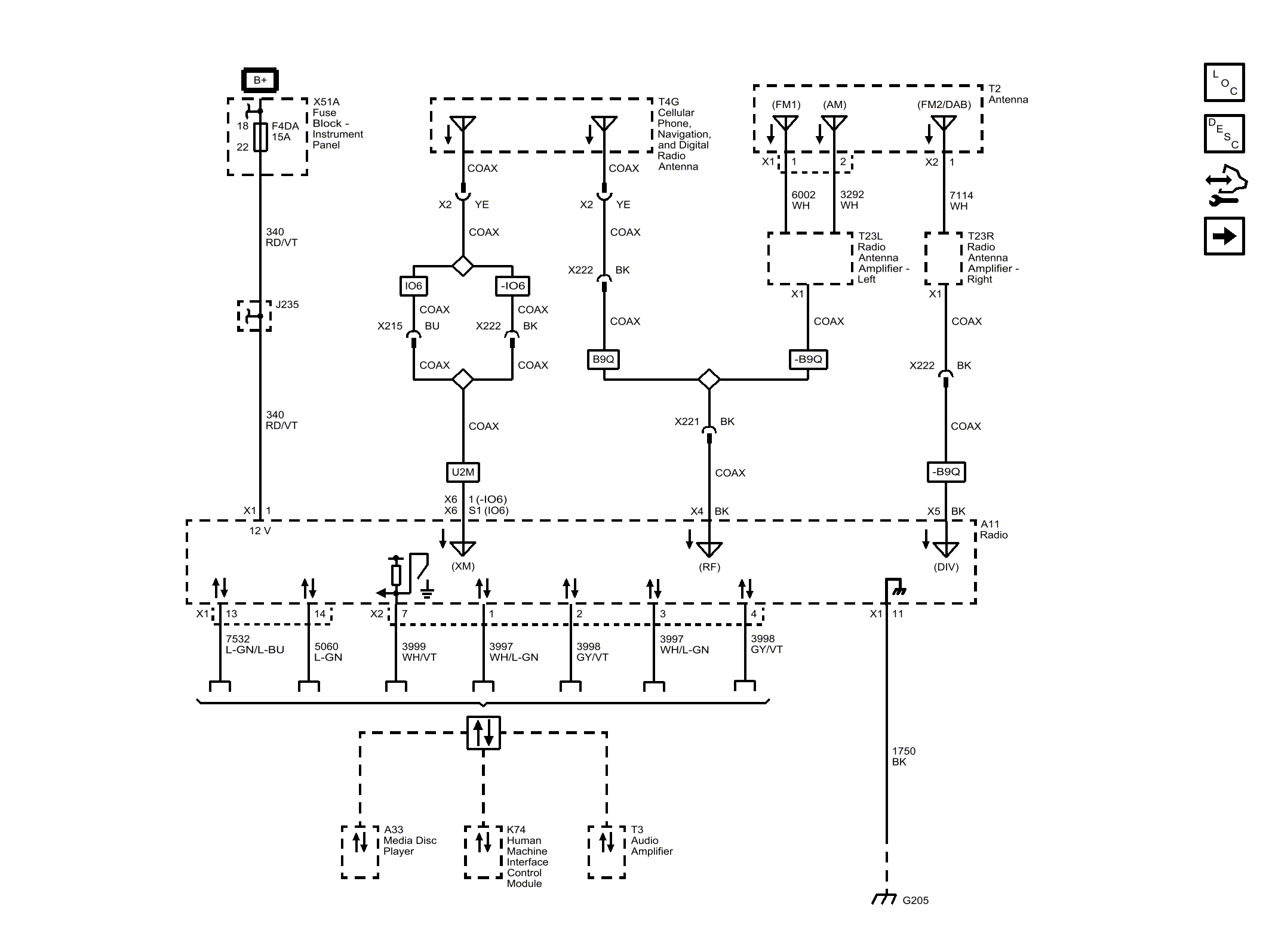
Power, Ground, Serial Data and Antennas

Fig 1: Power, Ground, Serial Data and Antennas
GM4143225Courtesy of GENERAL MOTORS COMPANY