LEMON Manuals: Even more car manuals for everyone: 1960-2025
Home >> Cadillac >> 2017 >> CT6 Plug-In >> Repair and Diagnosis >> Accessories & Equipment >> Drivers Assistance Systems - ADAS >> Object Detection System And Pedestrian Protection System - Schematic Wiring Diagrams >> Schematic Wiring Diagrams >> Object Detection Wiring Schematics >> Park Assist - Rear Sensors
April 5, 2026: LEMON Manuals is launched! Read the announcement.

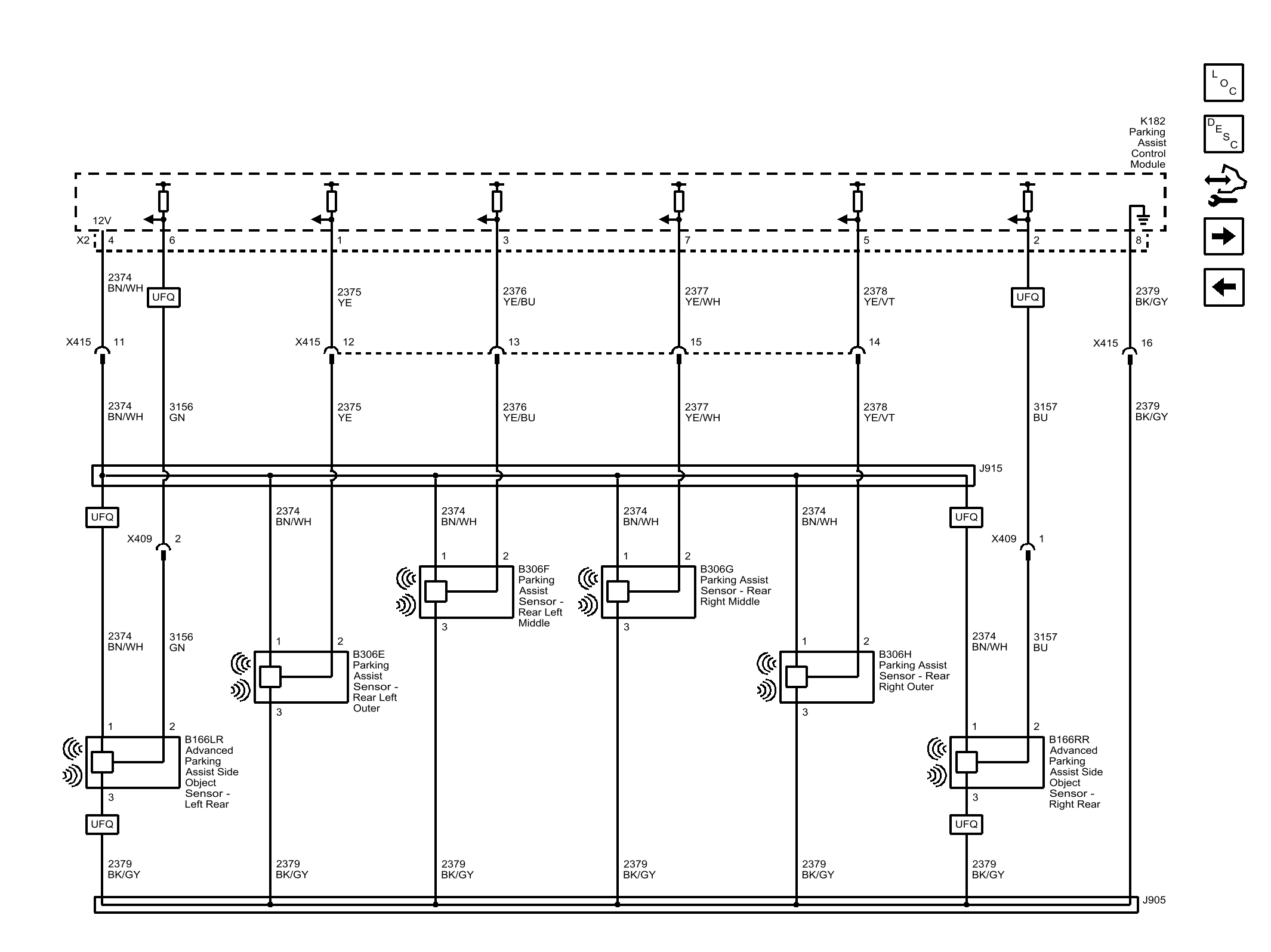
Park Assist - Rear Sensors

Fig 1: Park Assist - Rear Sensors
GM4489895Courtesy of GENERAL MOTORS COMPANY