LEMON Manuals: Even more car manuals for everyone: 1960-2025
Home >> Cadillac >> 2017 >> CT6 Plug-In >> Repair and Diagnosis >> Electrical >> Body Electrical >> Description And Operation >> Description and Operation >> Power Mode Description and Operation (With HP9) >> CT6 Power Moding
April 5, 2026: LEMON Manuals is launched! Read the announcement.

CT6 Power Moding

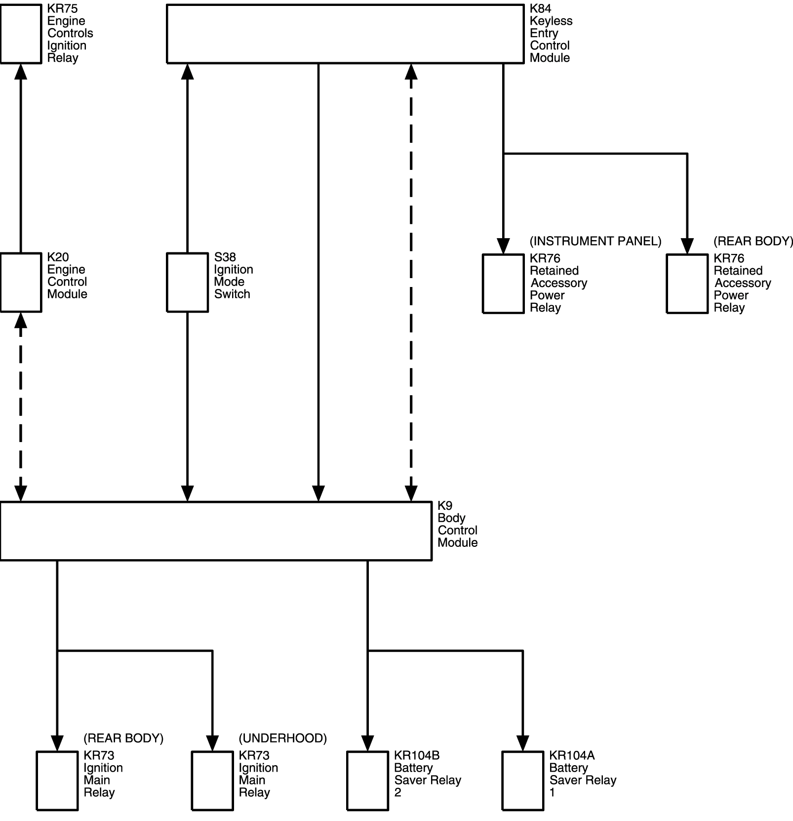
Fig 1: Power Mode Block Diagram
GM4256076Courtesy of GENERAL MOTORS COMPANY
Callout Component Name
K9 K9 Body Control Module
KR73 KR73 Ignition Main Relay
K20 K20 Engine Control Module
KR73 KR73 Ignition Main Relay
KR104B KR104B Battery Saver Relay 2
KR104A KR104A Battery Saver Relay 1
S38 S38 Ignition Mode Switch
K84 K84 Keyless Entry Control Module
KR76 KR76 Retained Accessory Power Relay
KR76 KR76 Retained Accessory Power Relay
KR75 KR75 Engine Controls Ignition Relay

The power mode master receives ignition switch or ignition mode switch signals to identify the operators desired power mode. The Power Mode Parameter tables below illustrate the correct state of these input parameters (circuits) in correspondence to the ignition switch position or ignition mode switch with the transmitter to vehicle range:

Power Mode Parameters

Power Mode Power Mode Transmitted Push Button Ignition Switch
(Power Button Switch Circuit Input to the BCM)
Push Button Ignition Switch Voltage
Push Button Ignition Switch Voltage Input to the BCM
Key in Cylinder Switch/Key Fob in Vehicle
(Transmitter in Range to the BCM Signal)
Transmitter in Range Vehicle OFF Inactive 9 V Yes
Transmitter out of Range Vehicle OFF Inactive 9 V No
Vehicle On Power Mode, then Press the Power Button Switch (Foot on or OFF the Brake Pedal) Transmitter in Vehicle Vehicle OFF Active (pushed) / Inactive (not pushed) 5-6 V (pressed) Yes
Vehicle OFF Power Mode, then Press the Power Button Switch with foot OFF the Brake Pedal; Transmitter in Vehicle Accessory Mode Active (pushed) / Inactive (not pushed) 5-6 V (pressed) Yes
Vehicle OFF Power Mode, then Press the Power Button Switch with foot on the Brake Pedal; Transmitter in Vehicle Vehicle in Run/Start (Vehicle ON) Mode. Active (pushed) / Inactive (not pushed) 5-6 V (pressed) Yes
Vehicle OFF Power Mode, then Press and Hold the Power Button Switch for 5 s with foot OFF the Brake Pedal; Transmitter in Vehicle Vehicle in Service Mode Active (pushed) / Inactive (not pushed) 5-6 V (pressed) Yes
Vehicle OFF Power Mode, then Press and Hold the Power Button Switch for 10 s with foot OFF the Brake Pedal; Transmitter in Vehicle Vehicle in Service Mode Active (pushed) / Inactive (not pushed) 5-6 V (pressed) Yes