LEMON Manuals: Even more car manuals for everyone: 1960-2025
Home >> Cadillac >> 2017 >> CTS V >> Repair and Diagnosis (Single Page) >> Accessories & Equipment >> Drivers Assistance Systems - ADAS >> Object Detection System And Pedestrian Protection System >> Schematic Wiring Diagrams >> Object Detection Wiring Schematics >> Park Assist - Power, Ground, Serial Data and Control
April 5, 2026: LEMON Manuals is launched! Read the announcement.

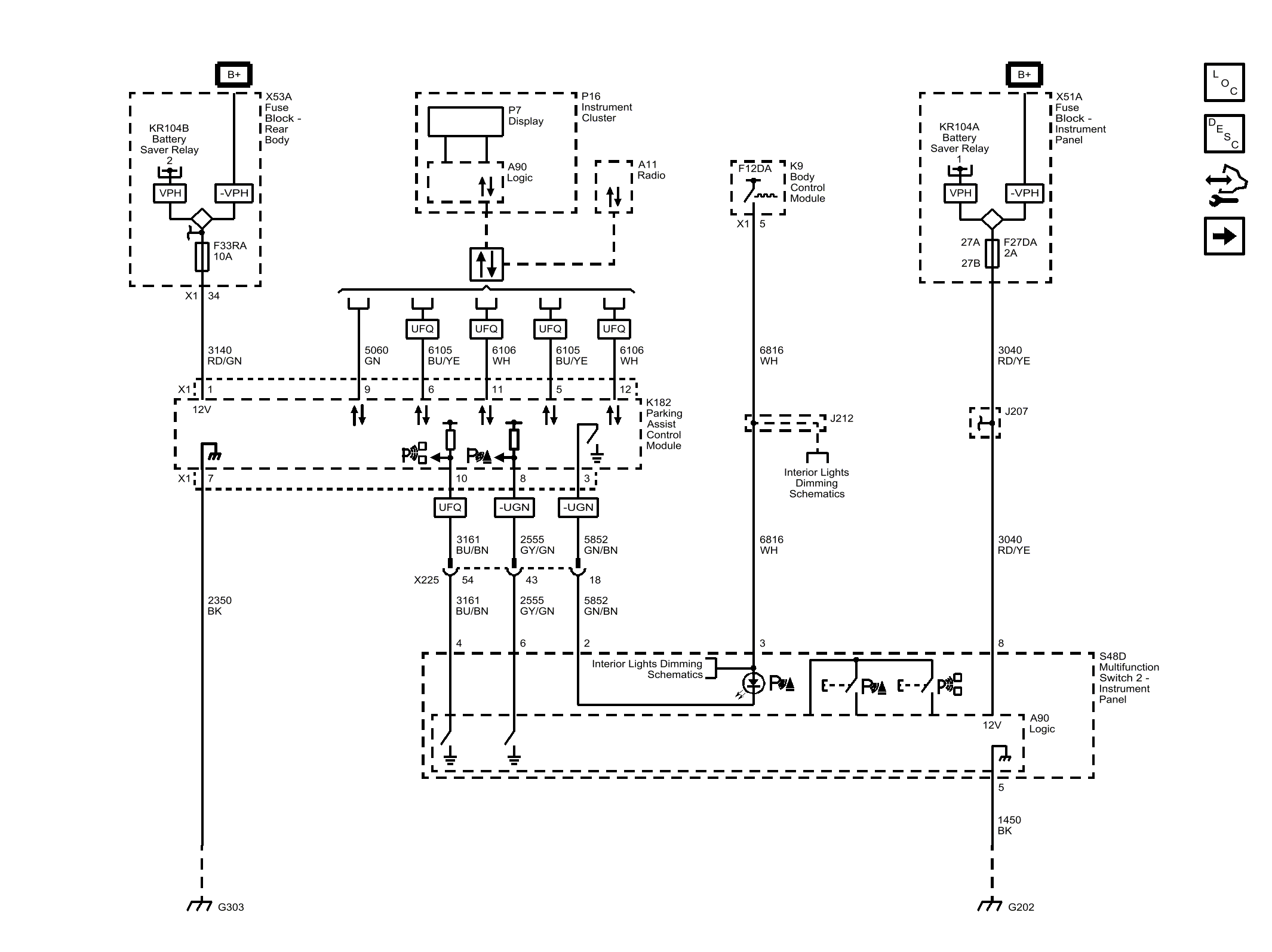
Park Assist - Power, Ground, Serial Data and Control

Fig 1: Park Assist - Power, Ground, Serial Data and Control
GM4493545Courtesy of GENERAL MOTORS COMPANY