LEMON Manuals: Even more car manuals for everyone: 1960-2025
Home >> Cadillac >> 2017 >> Escalade Base, 4WD >> Repair and Diagnosis (Single Page) >> Accessories & Equipment >> Infotainment >> Cellular System, Entertainment System, And Navigation System - Schematic Wiring Diagrams >> Schematic Wiring Diagrams >> Radio/Navigation System Wiring Schematics (IO5, IO6) >> Media Disc Player Power, Ground and Serial Data
April 5, 2026: LEMON Manuals is launched! Read the announcement.

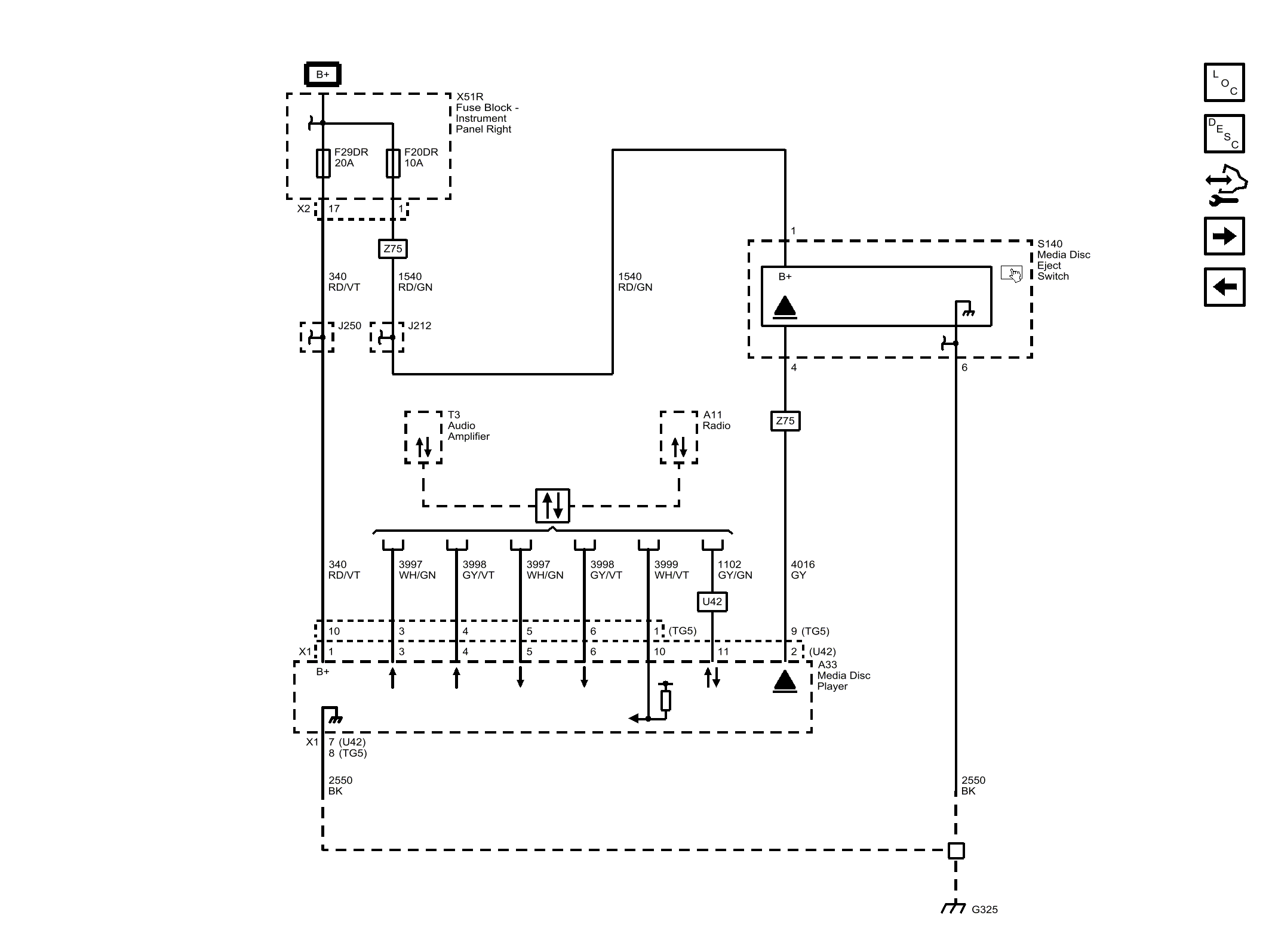
Media Disc Player Power, Ground and Serial Data

Fig 1: Media Disc Player Power, Ground and Serial Data
GM4500253Courtesy of GENERAL MOTORS COMPANY