LEMON Manuals: Even more car manuals for everyone: 1960-2025
Home >> Cadillac >> 2017 >> Escalade Base, 4WD >> Repair and Diagnosis (Single Page) >> Suspension >> Electronic Suspension >> Suspension Control System - Suspension Leveling >> Schematic Wiring Diagrams >> Automatic Level Control Wiring Schematics >> Automatic Level Control (Z95)
April 5, 2026: LEMON Manuals is launched! Read the announcement.

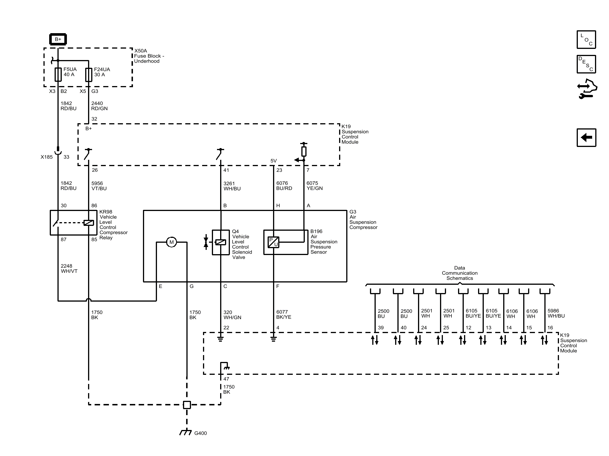
Automatic Level Control (Z95)

Fig 1: Automatic Level Control (Z95)
GM4499496Courtesy of GENERAL MOTORS COMPANY