LEMON Manuals: Even more car manuals for everyone: 1960-2025
Home >> Cadillac >> 2017 >> XT5 Base >> Repair and Diagnosis (Single Page) >> Electrical >> Charging Systems >> Battery, Charging System And Starting System >> Description and Operation >> Charging System Description and Operation >> Charging System Components
April 5, 2026: LEMON Manuals is launched! Read the announcement.

Charging System Components

Generator 

The generator is a serviceable component. If there is a diagnosed failure of the generator it must be replaced as an assembly. The engine drive belt drives the generator. When the rotor is spun it induces an alternating current (AC) into the stator windings. The AC voltage is then sent through a series of diodes for rectification. The rectified voltage has been converted into a direct current (DC) for use by the vehicles electrical system to maintain electrical loads and the battery charge. The voltage regulator integral to the generator controls the output of the generator. It is not serviceable. The voltage regulator controls the amount of current provided to the rotor. If the generator has field control circuit failure, the generator defaults to an output voltage of 13.8 V.

Body Control Module (BCM) 

The body control module (BCM) is a GMLAN device. It communicates with the engine control module (ECM) and the instrument panel cluster for electrical power management (electrical power management) operation. The BCM determines the output of the generator and sends the information to the ECM for control of the generator turn on signal circuit. It monitors the generator field duty cycle signal circuit information sent from the ECM for control of the generator. It monitors a battery current sensor, the battery positive voltage circuit, and estimated battery temperature to determine battery state of charge. The BCM performs idle boost.

Battery Current Sensor (If applicable) 

The battery current sensor is a serviceable component that is connected to the negative battery cable at the battery. The battery current sensor is a 3-wire hall effect current sensor. The battery current sensor monitors the battery current. It directly inputs to the BCM. It creates a 5 volt pulse width modulation (PWM) signal of 128 Hz with a duty cycle of 0 - 100 percent. Normal duty cycle is between 5 - 95 percent. Between 0 - 5 percent and 95 - 100 percent are for diagnostic purposes.

Battery Sensor Module (If applicable) 

The BCM monitors the battery sensor module for battery state of current, state of health, and battery charge via the data communication bus. If the battery is determined to be in poor state of health or having a low charge, the BCM will not allow the ECM to Autostop.

Engine Control Module (ECM) 

When the engine is running, the generator turn-on signal is sent to the generator from the ECM, turning on the regulator. The generator's voltage regulator controls current to the rotor, thereby controlling the output voltage. The rotor current is proportional to the electrical pulse width supplied by the regulator. When the engine is started, the regulator senses generator rotation by detecting AC voltage at the stator through an internal wire. Once the engine is running, the regulator varies the field current by controlling the pulse width. This regulates the generator output voltage for proper battery charging and electrical system operation. The generator field duty terminal is connected internally to the voltage regulator and externally to the ECM. When the voltage regulator detects a charging system problem, it grounds this circuit to signal the ECM that a problem exists. The ECM monitors the generator field duty cycle signal circuit, and receives control decisions based on information from the BCM.

Instrument Panel Cluster 

The instrument panel cluster provides the customer notification in case a concern with the charging system. There are 2 means of notification, a charge indicator and a driver information center message of SERVICE BATTERY CHARGING SYSTEM if equipped.

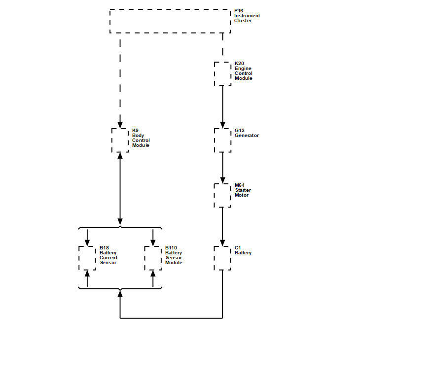
Fig 1: Charging System Block Diagram
GM3603724Courtesy of GENERAL MOTORS COMPANY
Callout Component Name
P16 P16 Instrument Cluster
K20 K20 Engine Control Module
G13 G13 Generator
M64 M64 Starter Motor
C1 C1 Battery
B18 B18 Battery Current Sensor
K9 K9 Body Control Module
B110 B110 Battery Sensor Module