LEMON Manuals: Even more car manuals for everyone: 1960-2025
Home >> Cadillac >> 2017 >> XTS Base >> Repair and Diagnosis (Single Page) >> Accessories & Equipment >> Drivers Assistance Systems - ADAS >> Object Detection System And Pedestrian Protection System >> Schematic and Wiring Diagrams >> Object Detection Wiring Schematics >> Comprehensive Safety Power, Ground and Serial Data (UGN/UVZ)
April 5, 2026: LEMON Manuals is launched! Read the announcement.

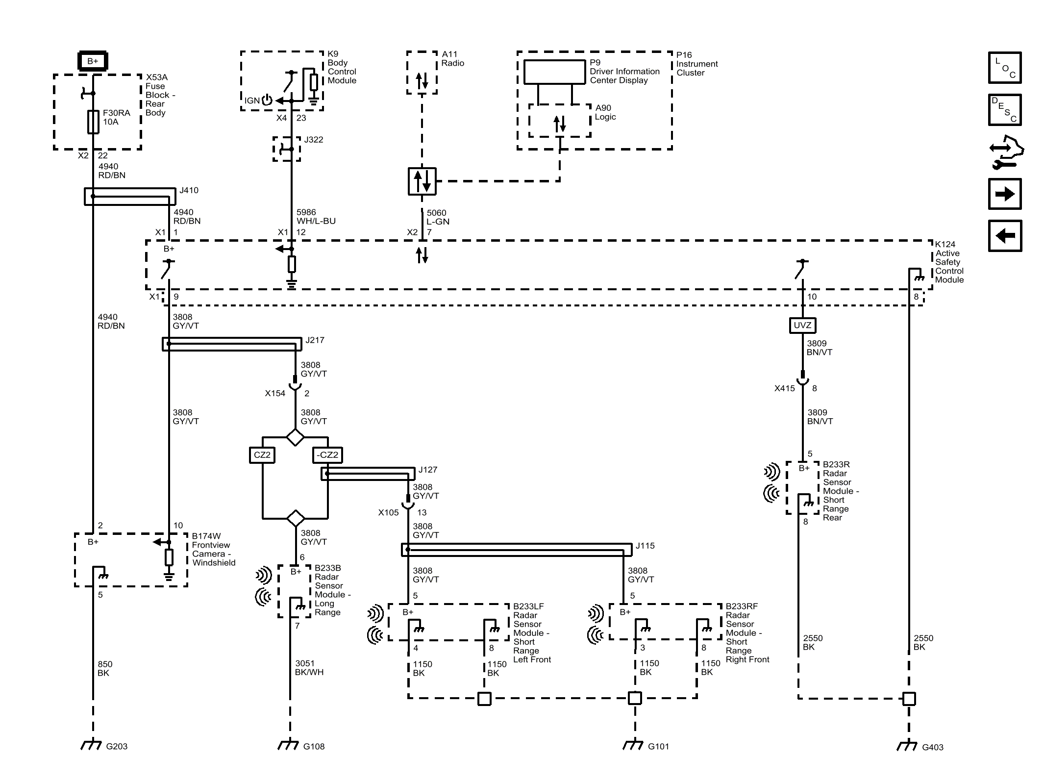
Comprehensive Safety Power, Ground and Serial Data (UGN/UVZ)

Fig 1: Comprehensive Safety Power, Ground and Serial Data (UGN/UVZ)
GM4454610Courtesy of GENERAL MOTORS COMPANY