LEMON Manuals: Even more car manuals for everyone: 1960-2025
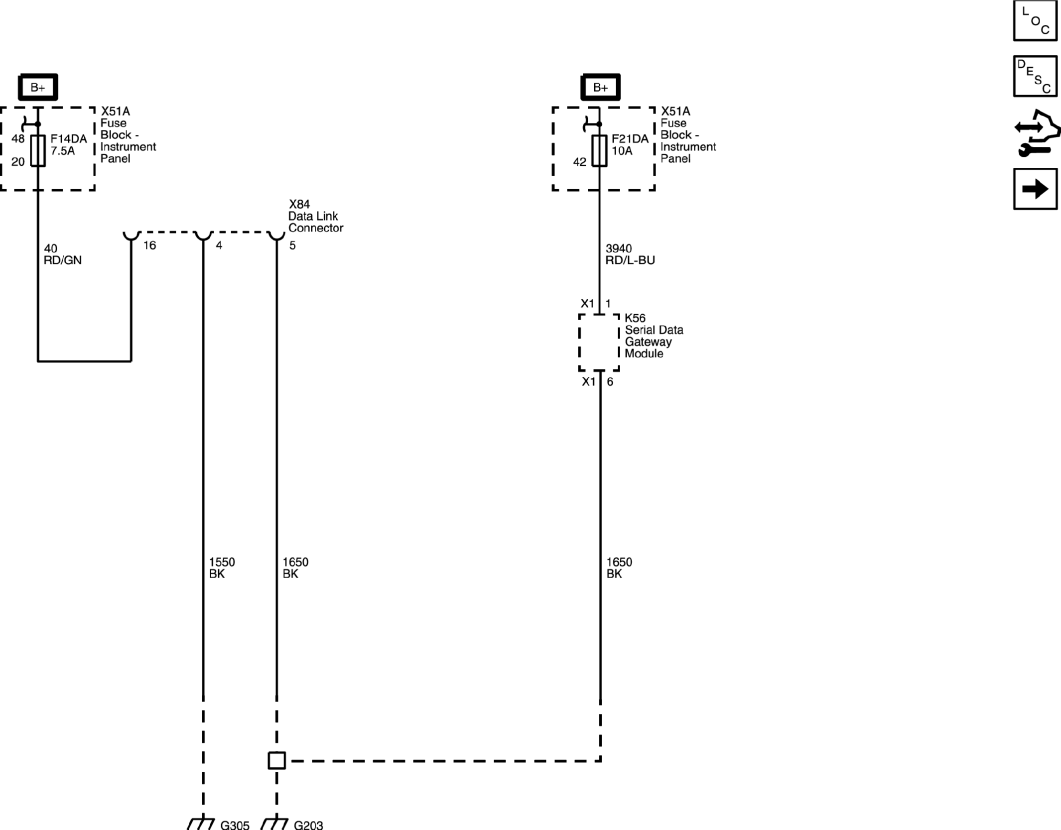
Home >> Cadillac >> 2018 >> XTS Base >> Repair and Diagnosis (Single Page) >> Accessories & Equipment >> Communication Devices >> Data Communication System - Schematic Wiring Diagrams >> Schematic Wiring Diagrams >> Data Communication Wiring Schematics >> Serial Data Gateway Module and Data Link Connector Power and Ground
April 5, 2026: LEMON Manuals is launched! Read the announcement.

Serial Data Gateway Module and Data Link Connector Power and Ground

GM4733327Courtesy of GENERAL MOTORS COMPANY