LEMON Manuals: Even more car manuals for everyone: 1960-2025
Home >> Cadillac >> 2019 >> CT6 V >> Repair and Diagnosis (Single Page) >> Accessories & Equipment >> Drivers Assistance Systems - ADAS >> Driver Assistance Systems >> Schematic Wiring Diagrams >> Driver Assistance Systems Wiring Schematics (UKL) >> Active Steering Control Module Power, Ground, Serial Data, and Subsystem References
April 5, 2026: LEMON Manuals is launched! Read the announcement.

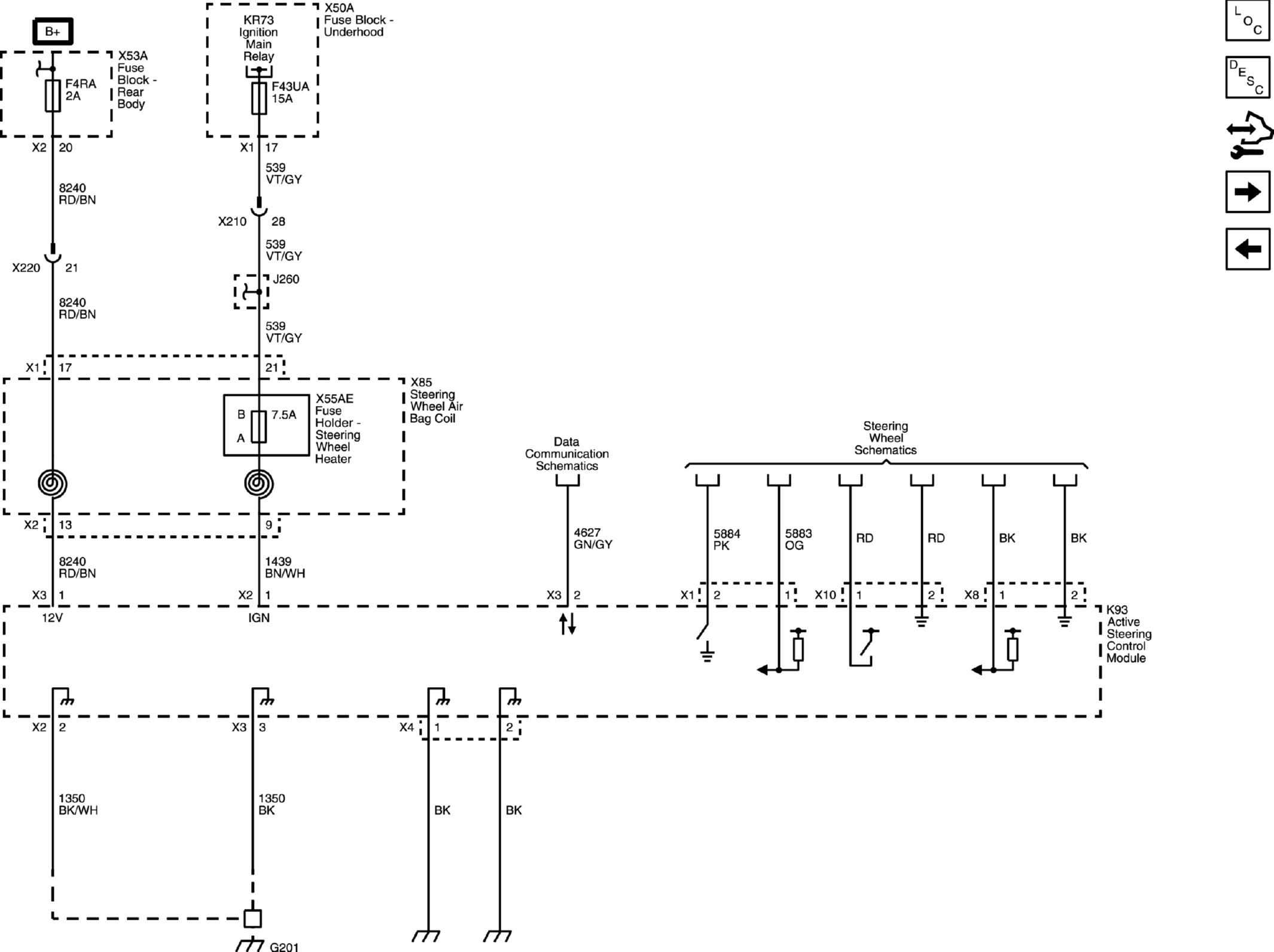
Active Steering Control Module Power, Ground, Serial Data, and Subsystem References

GM5225893Courtesy of GENERAL MOTORS COMPANY