LEMON Manuals: Even more car manuals for everyone: 1960-2025
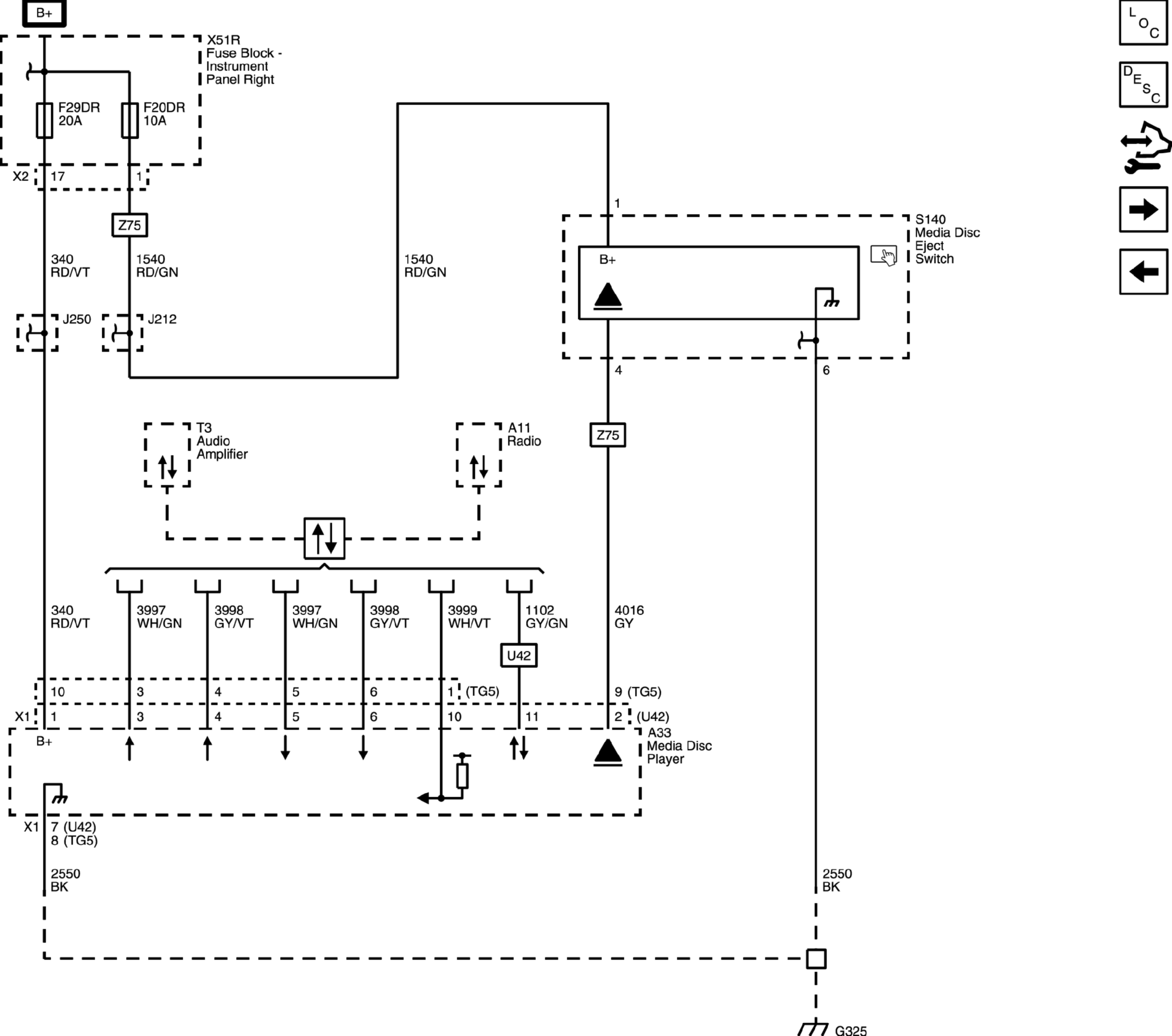
Home >> Cadillac >> 2019 >> Escalade Base, 4WD >> Repair and Diagnosis (Single Page) >> Accessories & Equipment >> Entertainment Systems >> Cellular System, Entertainment System, And Navigation System - Schematic Wiring Diagrams >> Schematic Wiring Diagrams >> Radio/Navigation System Wiring Schematics >> Media Disc Player Power, Ground, Serial Data and Media Disc Eject Switch
April 5, 2026: LEMON Manuals is launched! Read the announcement.

Media Disc Player Power, Ground, Serial Data and Media Disc Eject Switch

GM4938999Courtesy of GENERAL MOTORS COMPANY