LEMON Manuals: Even more car manuals for everyone: 1960-2025
Home >> Cadillac >> 2019 >> Escalade Base, 4WD >> Repair and Diagnosis >> Body & Frame >> Door Locks >> Keyless Entry System And Remote Functions >> Schematic Wiring Diagrams >> Remote Function Wiring Schematics >> Keyless Entry - Virtual Key (BOP)
April 5, 2026: LEMON Manuals is launched! Read the announcement.

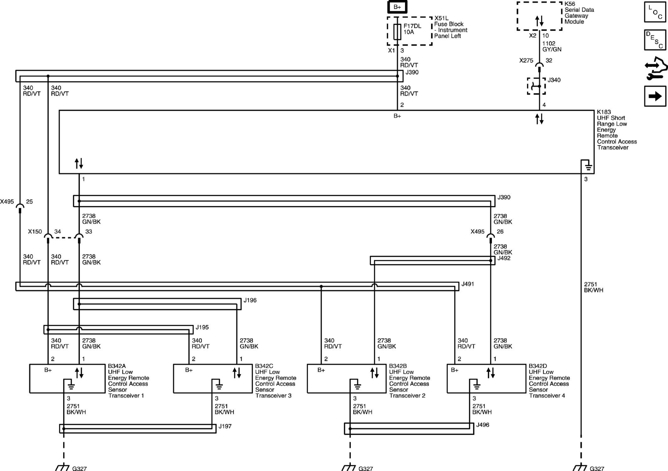
Keyless Entry - Virtual Key (BOP)

GM4960791Courtesy of GENERAL MOTORS COMPANY