LEMON Manuals: Even more car manuals for everyone: 1960-2025
Home >> Cadillac >> 2019 >> XT5 Base, FWD >> Repair and Diagnosis >> Steering >> Steering Control Systems >> Steering Wheel And Column >> Description and Operation >> Steering Wheel and Column Description and Operation >> Tilt/Telescoping Description
April 5, 2026: LEMON Manuals is launched! Read the announcement.

Tilt/Telescoping Description

GM3603741Courtesy of GENERAL MOTORS COMPANY

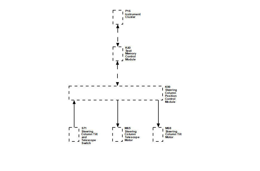
The steering column has a tilt/telescoping control system that consists of an electronic control module capable of LIN message communication, a steering column power assembly with positioning motors and sensors, and a steering column control switch.

Column Position Module has two versions of operation:

  1. N38 - Power Steering Column-Tilt/Telescope, and A45 - Memory Seats

    The column position module will wake up either by the LIN bus or by the tilt/telescope steering column switch. The memory seat module is the master and column position module is the slave. All DTCs and the data from column position module are reported through the LIN bus and stored in the memory seat module.

  2. N38 - Power Steering Column-Tilt/Telescope Only

    The column position module will wake up with the tilt/telescope steering column switch. No DTCs or data is available. Vehicle symptoms will cause the customer to bring the vehicle in for service.

Tilt/Telescoping Switch Operation

The tilt/telescope steering column has a four-position switch. The switch may be used to adjust the position of the steering wheel in or out which is telescope and up or down which is tilt. The position of the column may be changed as follows:

Motors

Both the tilt and telescoping motors are reversible. For example, the tilt motor moves the column both up and down. When the column position module receives an input to move the column up, the column position module supplies battery positive voltage and ground to the tilt motor in order to move the column up. When the column position module receives a column down input, the column position module supplies battery positive voltage and ground to the same motor, but with reverse polarity. When the voltage polarity is reversed, the motor runs in the opposite direction and moves the column down.

Position Sensors with A45 Memory Seats

Two position sensors are Hall Effect sensors and are used by the column position module. The column position module provides a 5 V reference voltage and a ground to both the tilt and telescoping position sensors. The sensor feedback circuit voltage varies from 0 - 5 V. Each sensor is part of the motor assembly. When the motor rotates, the voltage of the sensor varies on the scan tool. The column position module monitors the feedback voltage to determine the column position.

Without the A45 Memory Seat option, scan tool data is not available.

Tilt/Telescoping Memory with A45 Memory Seats

Memory settings and the personalization of steering wheel positions are available with the tilt/telescoping steering column only with the A45 Memory Seat option. The data stored consists of entry positions and exit positions. The entry position is the position that the steering column moves in when the ignition is turned ON. The exit position is the direction that the steering column moves in when the ignition is turned OFF and the driver's door is opened. The memory seat module stores memory positions and commands column position module to move motors to specific positions through a LIN message.

An initial memory setting is set in the memory seat module at the assembly plant. This setting may be changed by the customer at any time.

Without the A45 Memory Seat option, memory settings, personalization, and the entry and exit function is not available.