LEMON Manuals: Even more car manuals for everyone: 1960-2025
Home >> Cadillac >> 2019 >> XTS Base >> Repair and Diagnosis >> External Pages >> Different car >> Section 70 (Driver Assistance Systems) >> Schematic Wiring Diagrams >> Driver Assistance Systems Wiring Schematics >> Side Blind Zone Alert Power, Ground, and Serial Data (UFG/UFT +CZ2)
April 5, 2026: LEMON Manuals is launched! Read the announcement.

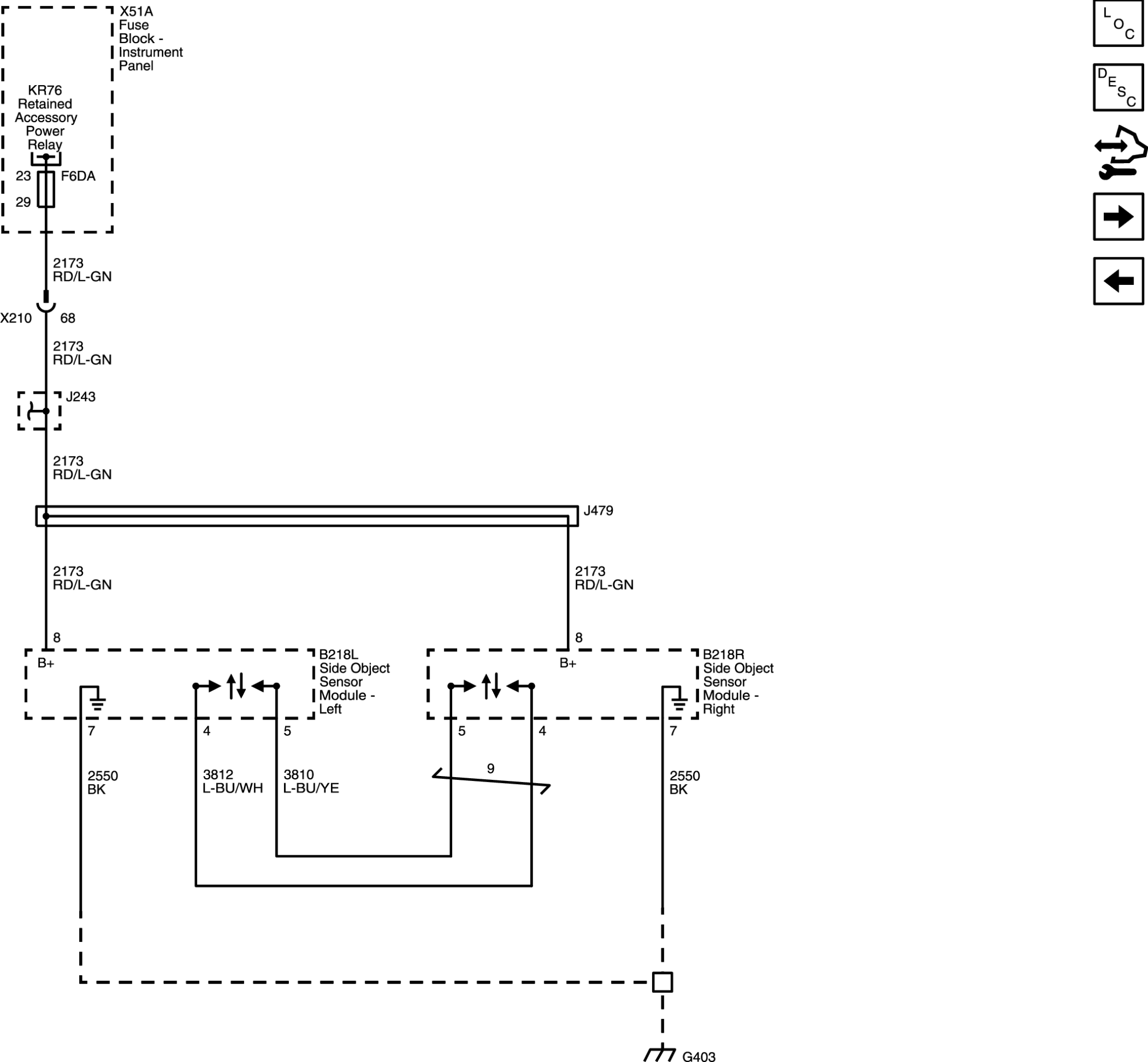
Side Blind Zone Alert Power, Ground, and Serial Data (UFG/UFT +CZ2)

WARNING: This page is about a different car, the 2018 Cadillac XTS. However, it is still accessible from the selected car via links, so may be relevant.
GM4853477