LEMON Manuals: Even more car manuals for everyone: 1960-2025
Home >> Cadillac >> 2020 >> Escalade ESV Base, 4WD >> Repair and Diagnosis >> Transmission >> Automatic Trans >> Shift Lock Control >> Schematic Wiring Diagrams >> Shift Lock Control Wiring Schematics >> Shift Lock Control
April 5, 2026: LEMON Manuals is launched! Read the announcement.

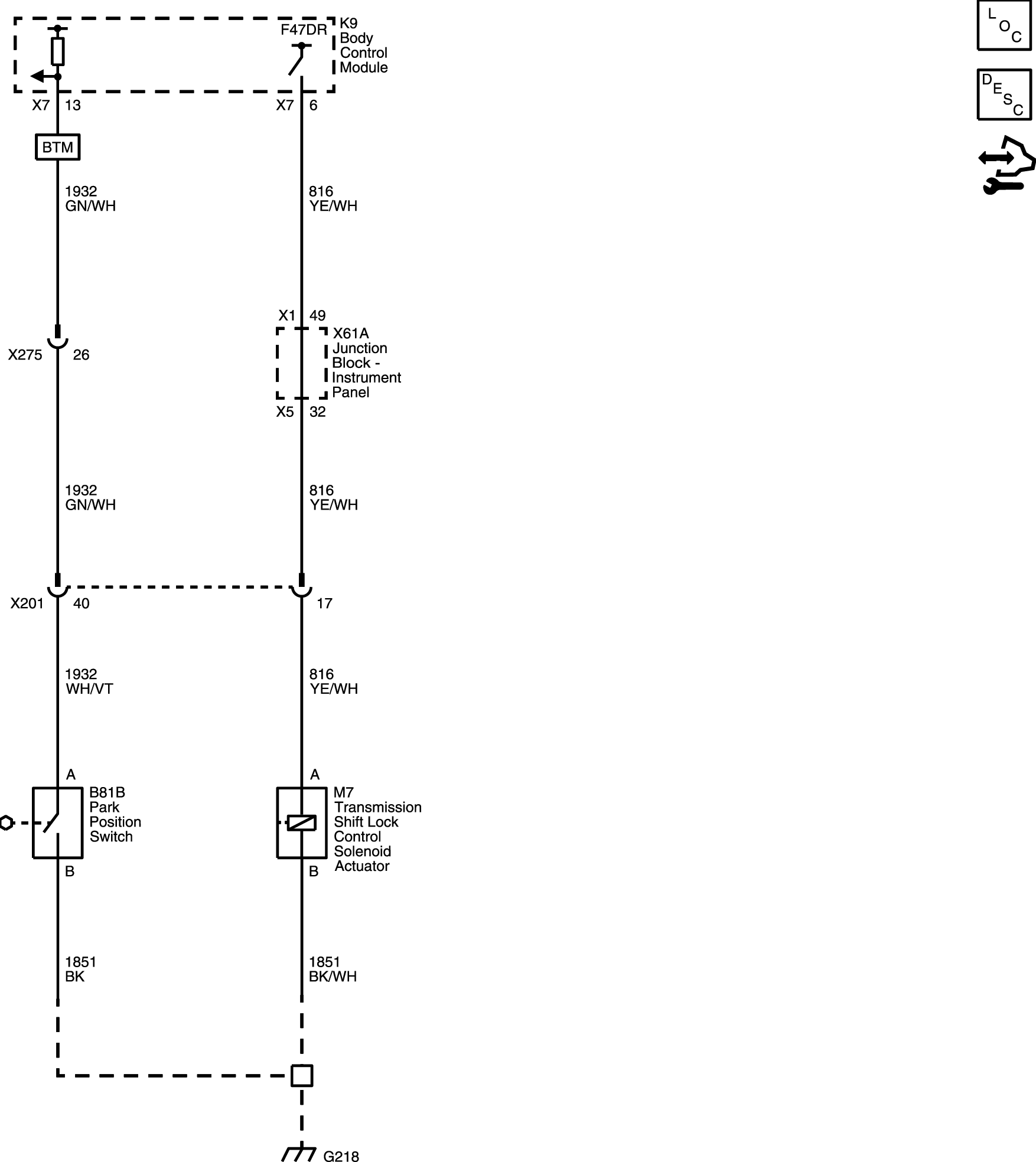
Shift Lock Control

GM5182233Courtesy of GENERAL MOTORS COMPANY