LEMON Manuals: Even more car manuals for everyone: 1960-2025
Home >> Dodge and Ram >> 1990 >> Caravan Base, 2.5 K, Standard >> Repair and Diagnosis >> Engine Performance >> System >> Engine Controls - Tests W/Codes - Body Control Computer >> Trouble Shooting Charts >> Test 47A - Repairing Fuel Level Problem
April 5, 2026: LEMON Manuals is launched! Read the announcement.

Test 47A - Repairing Fuel Level Problem

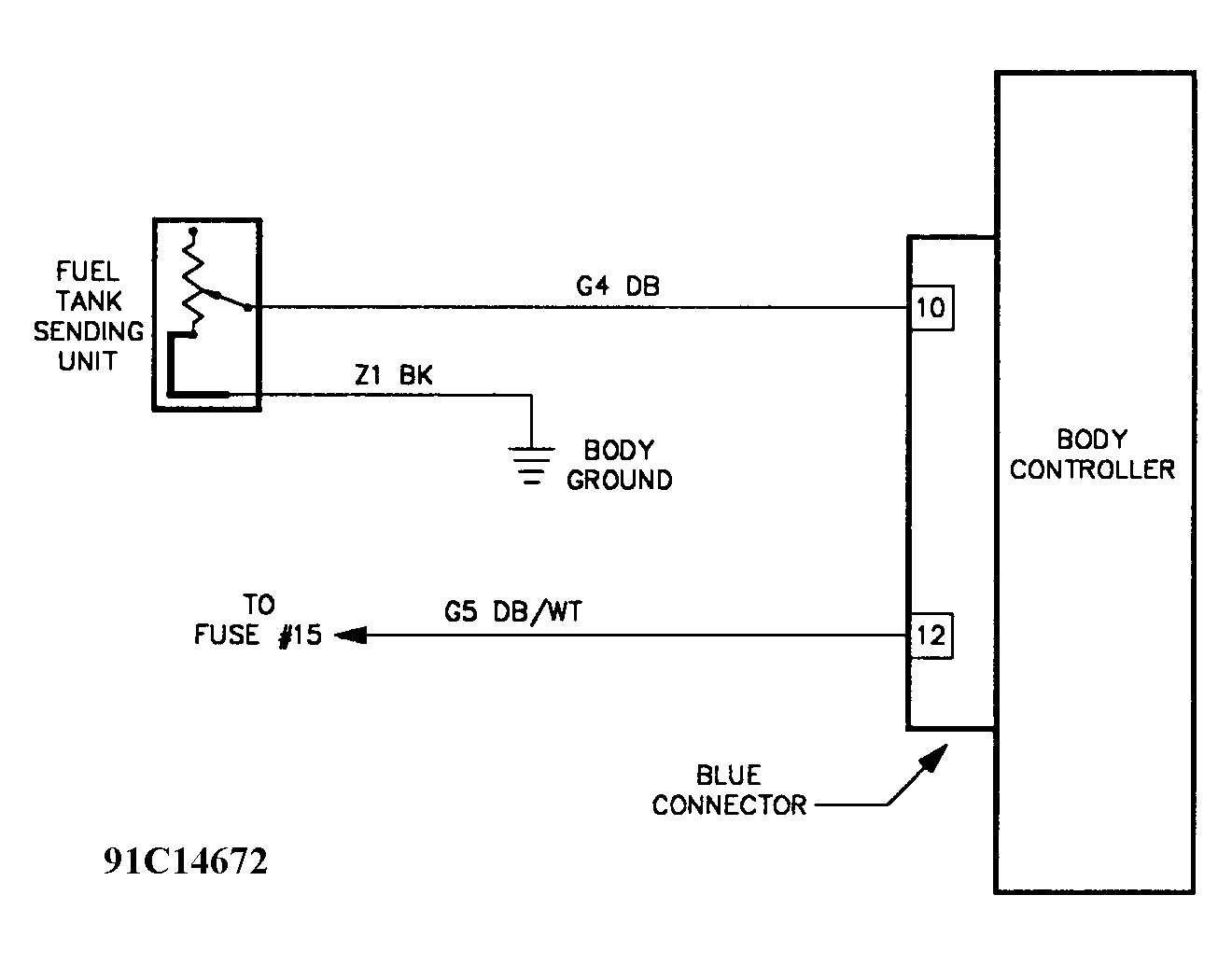
Fig 1: Test 47A Schematic - Repairing Fuel Level Problem
G91C14672
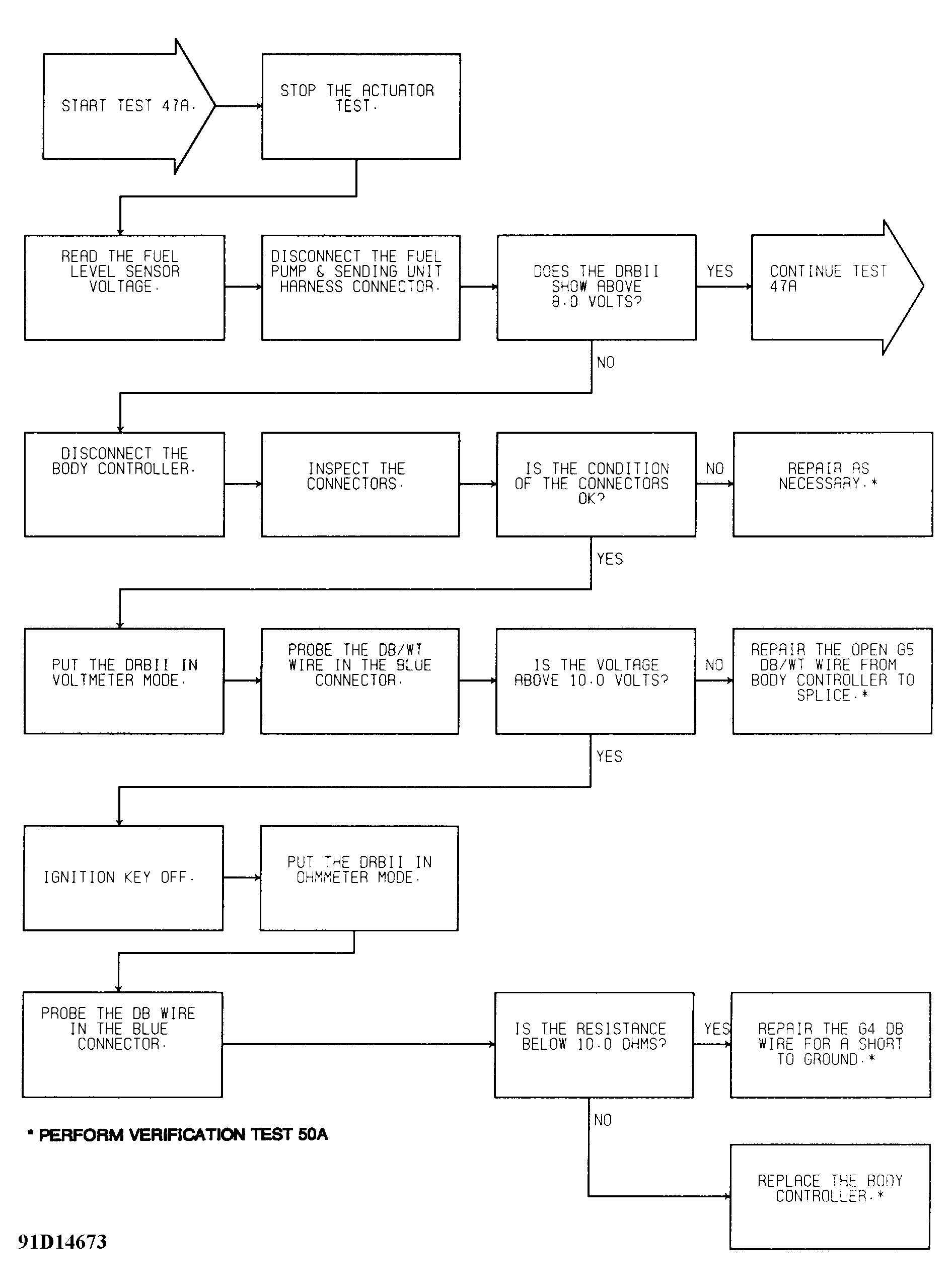
Fig 2: Test 47A Flow Chart (1 of 2) - Repairing Fuel Level Problem
G91D14673
Fig 3: Test 47A Flow Chart (2 of 2) - Repairing Fuel Level Problem
G91E14674