LEMON Manuals: Even more car manuals for everyone: 1960-2025
Home >> Dodge and Ram >> 2009 >> Charger R/T, 4WD >> Repair and Diagnosis >> Accessories & Equipment >> Memory Modules >> Memory Seat Module (MSMD) - Electrical Diagnostics >> DTC Troubleshooting >> B1D71-Seat Front Vertical Position Sensor Circuit Low >> Diagnostic Test
April 5, 2026: LEMON Manuals is launched! Read the announcement.

Diagnostic Test

  1. TEST FOR INTERMITTENT CONDITION 
    1. Turn the ignition on.
    2. With the scan tool, record and erase DTCs.
    3. Move the Seat Switch in the Front Vertical position three times.
    4. With the scan tool, read DTCs.

      Does the scan tool display B1D71-SEAT FRONT VERTICAL POSITION SENSOR CIRCUIT LOW?

      Yes 

      • Go to Step  2.

      No 

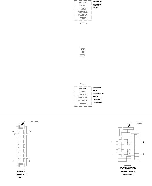
      • The conditions that caused this code to set are not present at this time. Using Figure as a guide, inspect the wiring and connectors.
      • Perform POWER SEAT SYSTEM VERIFICATION TEST. See POWER SEAT SYSTEM VERIFICATION TEST .
  2. CHECK THE (G404) DRIVER SEAT FRONT VERTICAL POSITION SENSE VOLTAGE 
    Fig 1: Checking For Voltage In Driver Seat Front Vertical Position Sense Circuit Using 12V Test Light
    GC0097021Courtesy of CHRYSLER LLC
    1. Disconnect the Front Driver Vertical Seat Adjuster Motor.
      NOTE: Check connectors - Clean and repair as necessary.
    2. Move the seat switch in the front vertical position during the next step.
    3. Using a 12-volt test light connect one lead to the (G404) Driver Seat Front Vertical Position Sense circuit and the other lead to the Driver Seat Front Vertical Sensor Ground at the Front Driver Seat Adjuster Motor connector.

      Does the test light illuminate for approximately two seconds then turn off with the seat switch engaged?

      Yes 

      No 

      • Go to Step  3.
  3. CHECK THE (G404) DRIVER SEAT FRONT VERTICAL POSITION SENSE WIRE FOR A SHORT TO GROUND 
    Fig 2: Measuring Resistance Of Driver Seat Front Vertical Position Sense Wire At Front Driver Vertical Seat Adjuster Motor Connector To Ground
    GC0097022Courtesy of CHRYSLER LLC
    1. Disconnect the Memory Seat Module C3 connector.
      NOTE: Check connectors - Clean and repair as necessary.
    2. Measure the resistance of the (G404) Driver Seat Front Vertical Position Sense wire at the Front Driver Vertical Seat Adjuster Motor connector to ground.

      Is the resistance below 1000.0 ohm?

      Yes 

      • Repair the (G404) Driver Seat Front Vertical Position Sense circuit for a short to ground.
      • Perform POWER SEAT SYSTEM VERIFICATION TEST. See POWER SEAT SYSTEM VERIFICATION TEST .

      No