LEMON Manuals: Even more car manuals for everyone: 1960-2025
Home >> Dodge and Ram >> 2009 >> Durango Base, 3.7 K >> Repair and Diagnosis >> External Pages >> Different variant/trim >> Section 14 (Powertrain Control Module (Pcm) - Electrical Diagnostics - 545RFE) >> DTC Troubleshooting >> P0934-Line Pressure Sensor Circuit Low >> Circuit Schematic
April 5, 2026: LEMON Manuals is launched! Read the announcement.

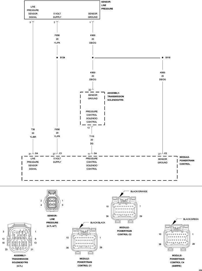
Circuit Schematic

WARNING: This page is about a different variant/trim than selected.
Fig 1: Pressure Control Solenoid & Line Pressure Sensor Signal Circuit Schematic
GC0106929Courtesy of CHRYSLER LLC