LEMON Manuals: Even more car manuals for everyone: 1960-2025
Home >> Dodge and Ram >> 2009 >> Durango Base, 4.7 P, 4WD >> Repair and Diagnosis >> External Pages >> Different variant/trim >> Section 12 (Powertrain Control Module (Pcm) - Electrical Diagnostics - 42RLE) >> DTC Troubleshooting >> P0712-Transmission Temperature Sensor Low >> Notes
April 5, 2026: LEMON Manuals is launched! Read the announcement.

P0712-Transmission Temperature Sensor Low: Notes

WARNING: This page is about a different variant/trim than selected.
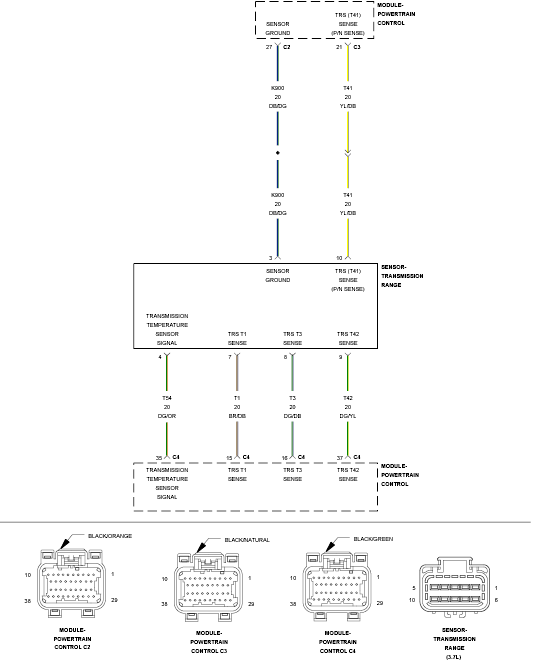
Fig 1: Transmission Temperature Sensor Circuit
GC0090494Courtesy of CHRYSLER LLC