LEMON Manuals: Even more car manuals for everyone: 1960-2025
Home >> Dodge and Ram >> 2009 >> Sprinter 2500, Van Cargo >> Repair and Diagnosis >> Engine Performance >> Ignition System >> (Gateway Module - Electrical Diagnostics) >> DTC Troubleshooting >> DTC 9009: Terminal 15R Circuit Shorted Or Open >> Notes
April 5, 2026: LEMON Manuals is launched! Read the announcement.

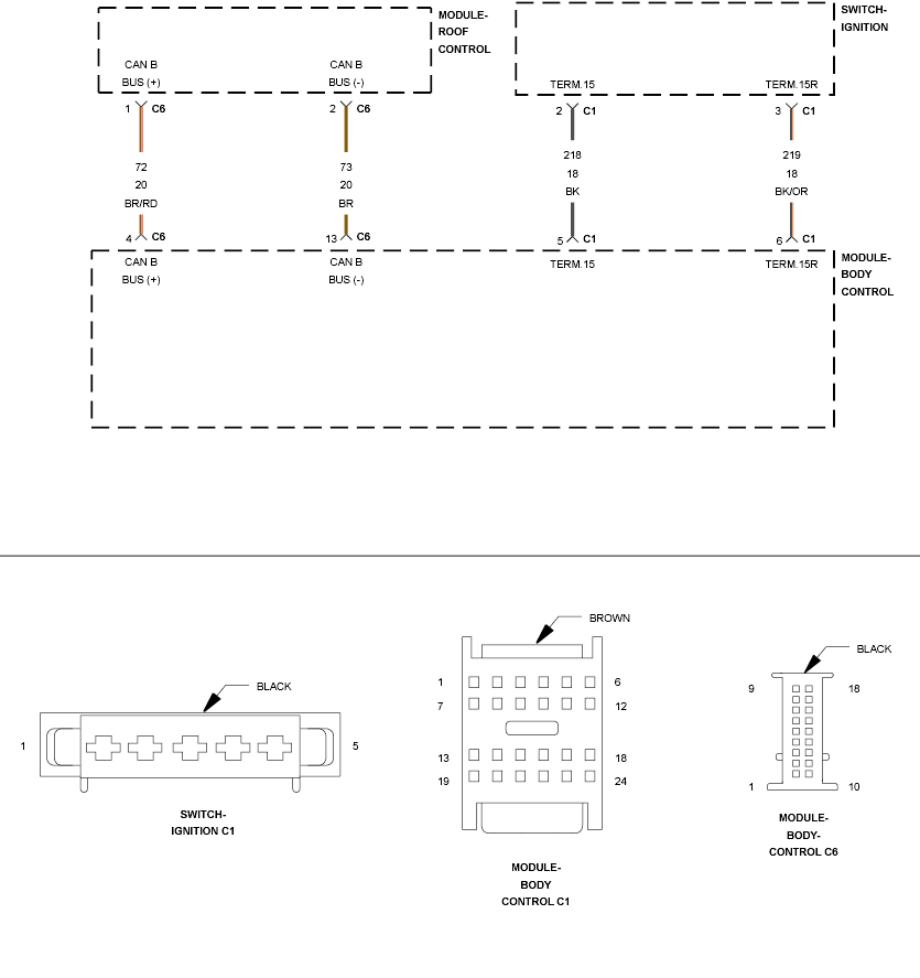
DTC 9009: Terminal 15R Circuit Shorted Or Open: Notes

GC0134715Courtesy of CHRYSLER LLC

For complete wiring diagrams, refer to SYSTEM WIRING DIAGRAMS .

Possible Causes 
TERMINAL 15R CIRCUIT OPEN
TERMINAL 15R CIRCUIT SHORTED TO GROUND
BODY CONTROL MODULE