LEMON Manuals: Even more car manuals for everyone: 1960-2025
Home >> Dodge and Ram >> 2011 >> Caliber Heat, Standard >> Repair and Diagnosis >> Transmission >> Transmission Control Systems >> (Transmission Control Module (TCM) - Electrical Diagnostics) >> DTC Troubleshooting >> P0843-Primary Oil Pressure Sensor Circuit High >> Notes
April 5, 2026: LEMON Manuals is launched! Read the announcement.

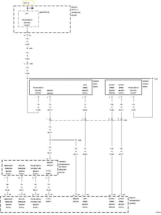
P0843-Primary Oil Pressure Sensor Circuit High: Notes

Fig 1: Sensor Reference Voltage Wiring Diagram
GC0100303Courtesy of CHRYSLER LLC

For a complete wiring diagram, refer to appropriate SYSTEM WIRING DIAGRAMS article  .