LEMON Manuals: Even more car manuals for everyone: 1960-2025
Home >> Dodge and Ram >> 2011 >> Durango Express, AWD >> Repair and Diagnosis >> External Pages >> Different car >> Section 129 (Wireless Control Module (WCM) - Electrical Diagnostics) >> DTC Troubleshooting >> U1116-Lost Communication With Left Rear Tire Pressure Trigger Module >> Notes
April 5, 2026: LEMON Manuals is launched! Read the announcement.

U1116-Lost Communication With Left Rear Tire Pressure Trigger Module: Notes

WARNING: This page is about a different car, the 2011 Jeep Patriot and 2011 Jeep Compass. However, it is still accessible from the selected car via links, so may be relevant.
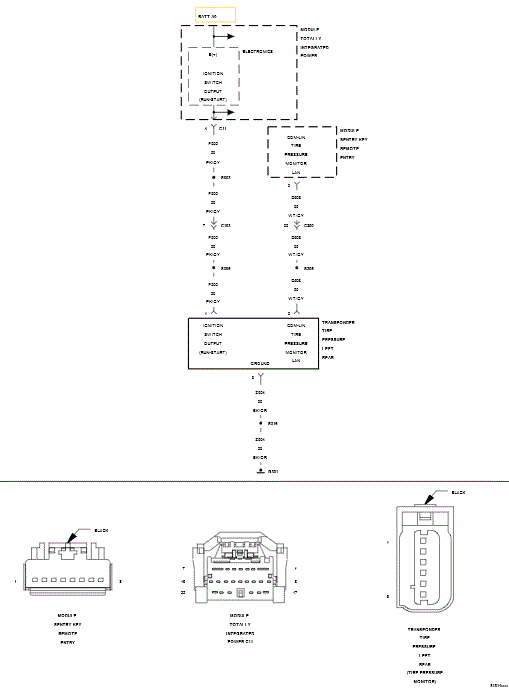
Fig 1: Left Rear Tire Pressure Trigger Module Wiring Diagram
GC0100388Courtesy of CHRYSLER LLC

For a complete wiring diagram, refer to appropriate SYSTEM WIRING DIAGRAMS article  .