LEMON Manuals: Even more car manuals for everyone: 1960-2025
Home >> Dodge and Ram >> 2011 >> Nitro Detonator, 4WD >> Repair and Diagnosis >> Restraints >> Restraints Control Systems >> (Occupant Classification Module (OCM) - Electrical Diagnostics) >> DTC Troubleshooting >> U0151-Lost Communication With Occupant Restraint Controller (Orc) >> Notes
April 5, 2026: LEMON Manuals is launched! Read the announcement.

U0151-Lost Communication With Occupant Restraint Controller (Orc): Notes

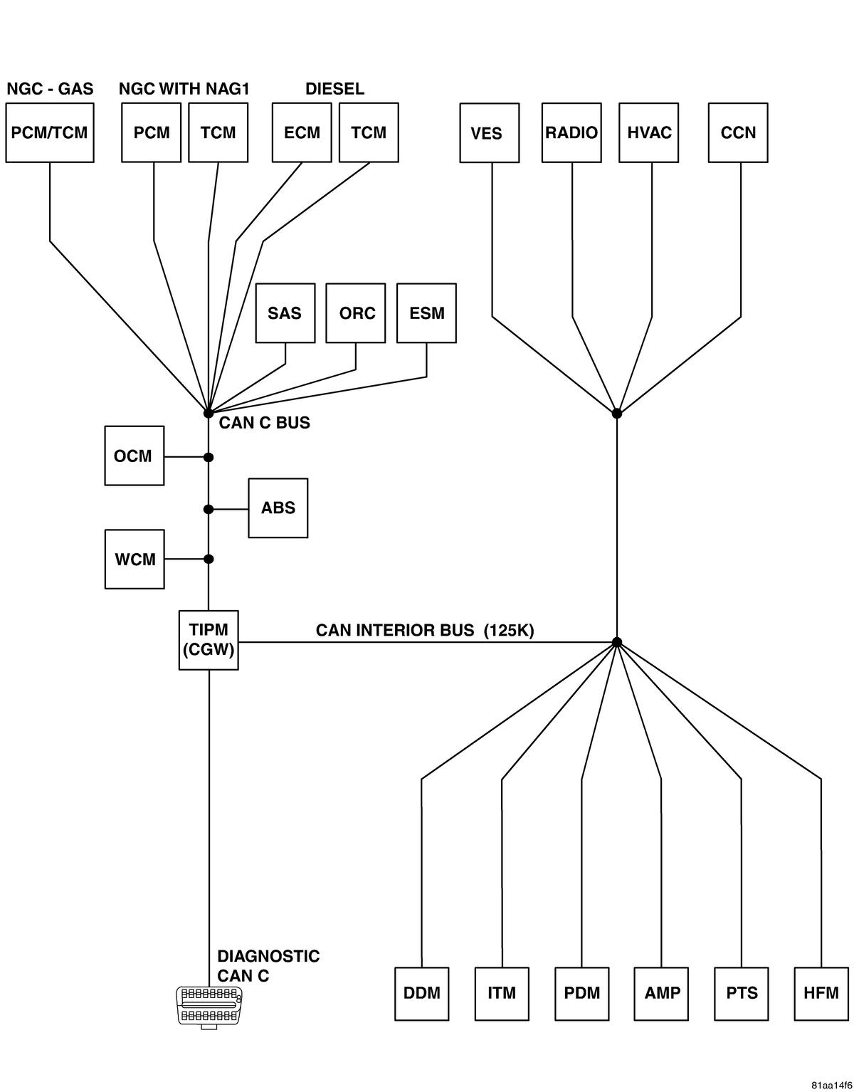
Fig 1: CAN C Bus Module Diagram
GC0128257Courtesy of CHRYSLER LLC

For a complete wiring diagram, refer to appropriate SYSTEM WIRING DIAGRAMS article  .