LEMON Manuals: Even more car manuals for everyone: 1960-2025
Home >> Dodge and Ram >> 2012 >> Avenger SXT Plus >> Repair and Diagnosis (Single Page) >> Transmission >> Automatic Trans >> (Powertrain Control Module (Pcm) - Electrical Diagnostics - 62TE Automatic Transmission) >> DTC Troubleshooting >> P1794-Speed Sensor Ground Error >> Notes
April 5, 2026: LEMON Manuals is launched! Read the announcement.

P1794-Speed Sensor Ground Error: Notes

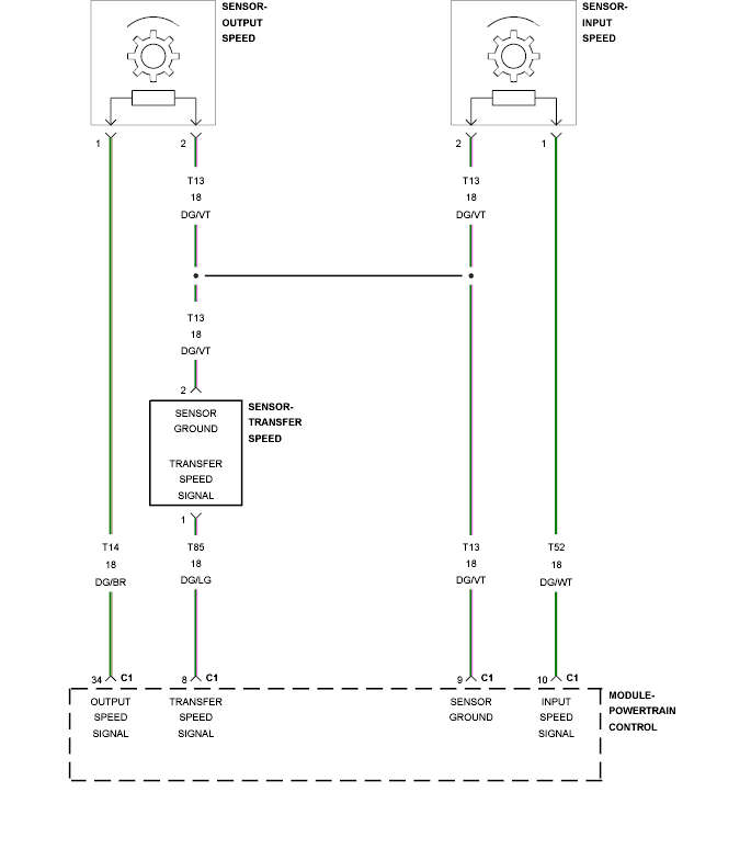
Fig 1: Input Speed Sensor 1 Circuit Wiring Diagram
GC0150215Courtesy of CHRYSLER GROUP, LLC

For a complete wiring diagram, refer to appropriate SYSTEM WIRING DIAGRAMS article  .