LEMON Manuals: Even more car manuals for everyone: 1960-2025
Home >> Dodge and Ram >> 2012 >> C/V >> Repair and Diagnosis (Single Page) >> Accessories & Equipment >> Anti-Theft Systems >> Intrusion Transceiver Module (ITM) - Electrical Diagnostics >> DTC Troubleshooting >> B1A44-Security Receiver Sensor Circuit Open >> Notes
April 5, 2026: LEMON Manuals is launched! Read the announcement.

B1A44-Security Receiver Sensor Circuit Open: Notes

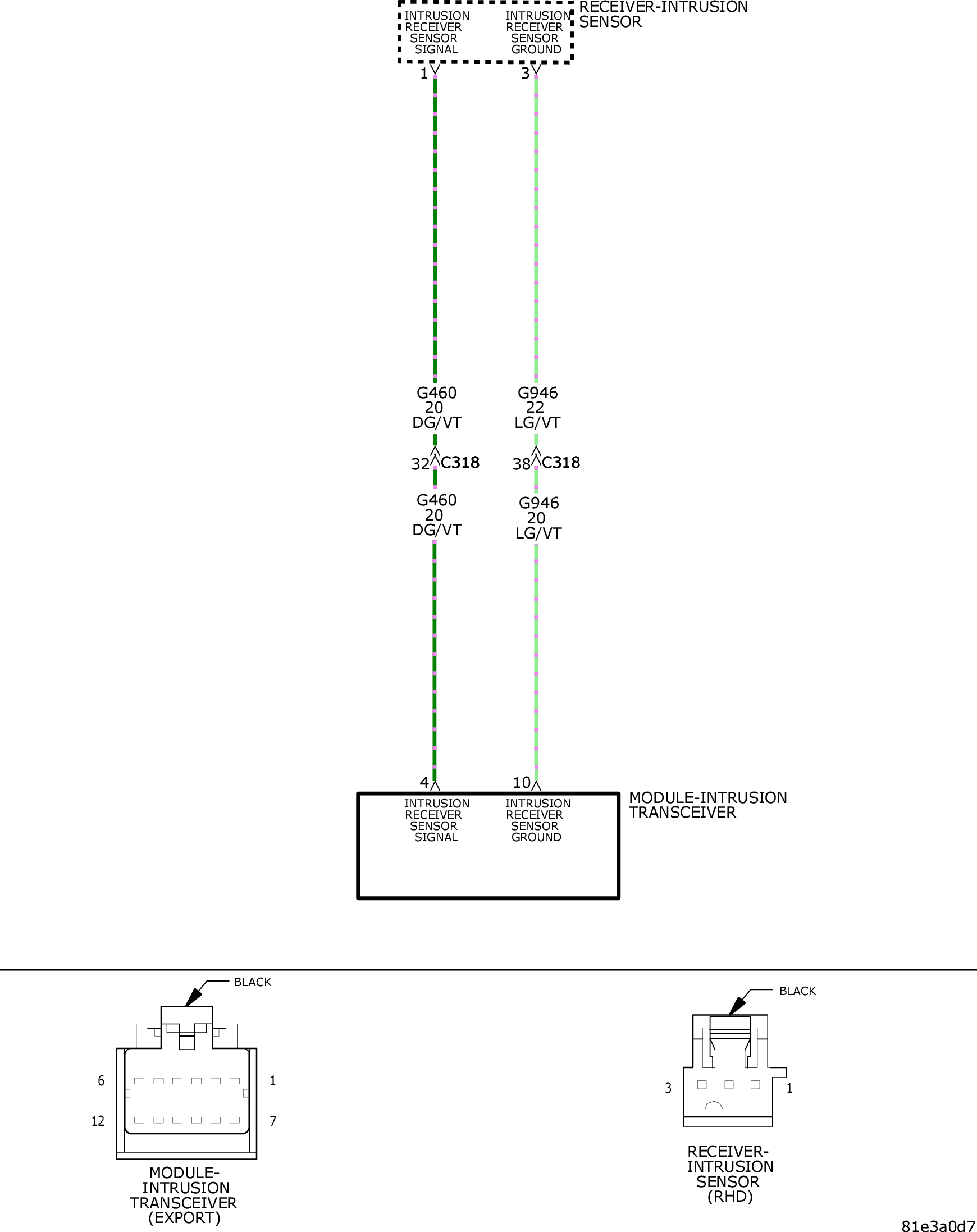
Fig 1: Intrusion Receiver Sensor Circuit Wiring Diagram
GC0127129Courtesy of CHRYSLER GROUP, LLC

For a complete wiring diagram, refer to appropriate SYSTEM WIRING DIAGRAMS article  .