LEMON Manuals: Even more car manuals for everyone: 1960-2025
Home >> Dodge and Ram >> 2012 >> C/V >> Repair and Diagnosis (Single Page) >> Accessories & Equipment >> Anti-Theft Systems >> Intrusion Transceiver Module (ITM) - Electrical Diagnostics >> DTC Troubleshooting >> U1416-Implausible Security Siren Signal Received >> Notes
April 5, 2026: LEMON Manuals is launched! Read the announcement.

U1416-Implausible Security Siren Signal Received: Notes

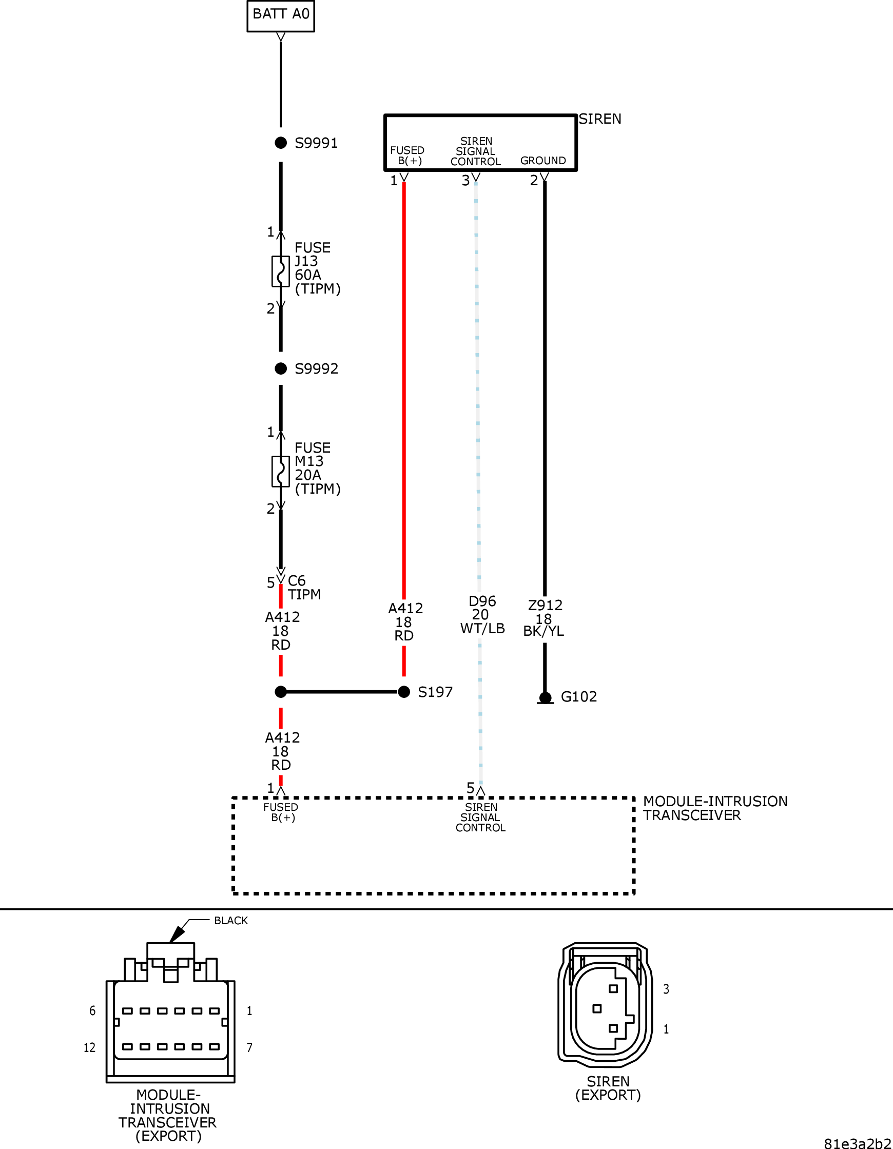
Fig 1: Security Siren Circuit Wiring Diagram
GC0127130Courtesy of CHRYSLER GROUP, LLC

For a complete wiring diagram, refer to appropriate SYSTEM WIRING DIAGRAMS article