LEMON Manuals: Even more car manuals for everyone: 1960-2025
Home >> Dodge and Ram >> 2012 >> Challenger SXT Plus >> Repair and Diagnosis (Single Page) >> Accessories & Equipment >> Cruise Control Systems >> Speed Control - Non-DTC-Based Diagnostics >> Diagnosis And Testing >> Diagnosis And Testing - Checking The Speed Control Operation >> Notes
April 5, 2026: LEMON Manuals is launched! Read the announcement.

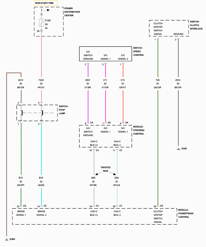
Diagnosis And Testing - Checking The Speed Control Operation: Notes

Fig 1: Speed Control Operation Schematic
GC0133677Courtesy of CHRYSLER GROUP, LLC

For a complete wiring diagram, refer to appropriate SYSTEM WIRING DIAGRAMS article  .