LEMON Manuals: Even more car manuals for everyone: 1960-2025
Home >> Dodge and Ram >> 2012 >> Challenger SXT Plus >> Repair and Diagnosis (Single Page) >> Body & Frame >> Windows >> Passenger Door Module (PDM) - Electrical Diagnostics >> DTC Troubleshooting >> B1865-Passenger Window Position Sensor Circuit Performance - PDM >> Notes
April 5, 2026: LEMON Manuals is launched! Read the announcement.

B1865-Passenger Window Position Sensor Circuit Performance - PDM: Notes

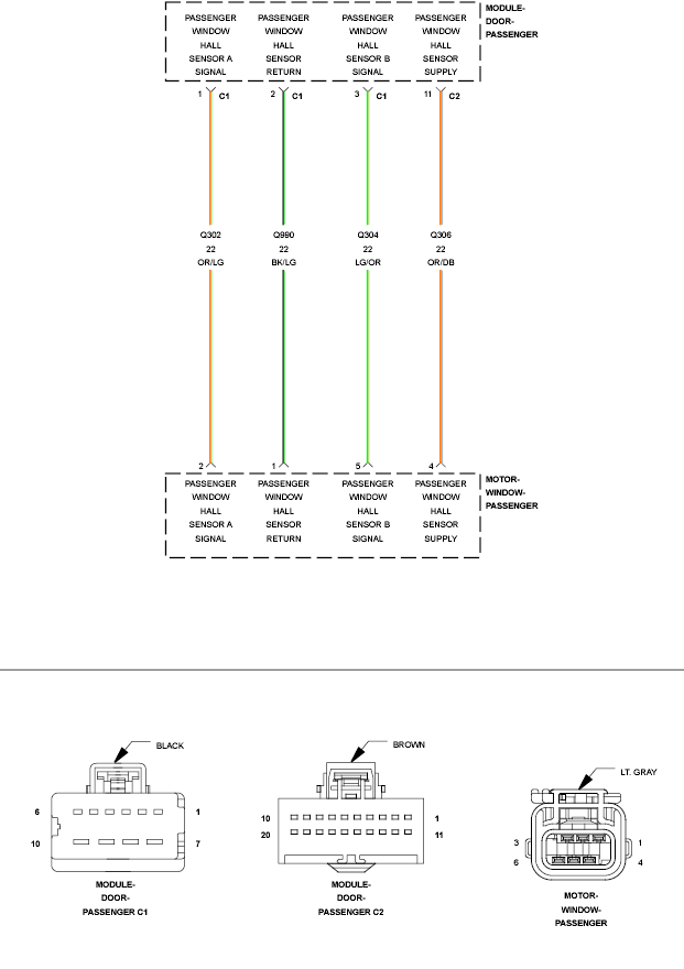
Fig 1: Passenger Window Position Sensor Wiring Diagram
GC0133503Courtesy of CHRYSLER GROUP, LLC

For a complete wiring diagram, refer to appropriate SYSTEM WIRING DIAGRAMS article  .