LEMON Manuals: Even more car manuals for everyone: 1960-2025
Home >> Dodge and Ram >> 2012 >> Challenger SXT >> Repair and Diagnosis >> Steering >> Steering Control Systems >> (Steering Control Module (SCM) - Electrical Diagnostics) >> DTC Troubleshooting >> B2225-00-(SCM) Steering Column Module Internal >> Notes
April 5, 2026: LEMON Manuals is launched! Read the announcement.

B2225-00-(SCM) Steering Column Module Internal: Notes

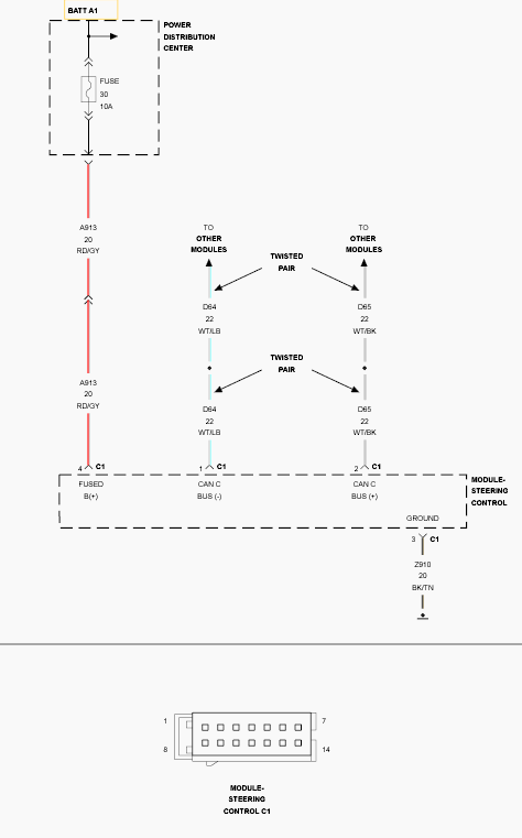
Fig 1: Steering Control Module (SCM) Wiring Diagram
GC0142163Courtesy of CHRYSLER GROUP, LLC

For a complete wiring diagram, refer to appropriate SYSTEM WIRING DIAGRAMS article  .