LEMON Manuals: Even more car manuals for everyone: 1960-2025
Home >> Dodge and Ram >> 2012 >> Durango SXT, RWD >> Repair and Diagnosis >> Transmission >> Transmission Control Systems >> (Transmission Control Module (TCM) - Electrical Diagnostics) >> DTC Troubleshooting >> P0605-Internal Control Module ROM >> Notes
April 5, 2026: LEMON Manuals is launched! Read the announcement.

P0605-Internal Control Module ROM: Notes

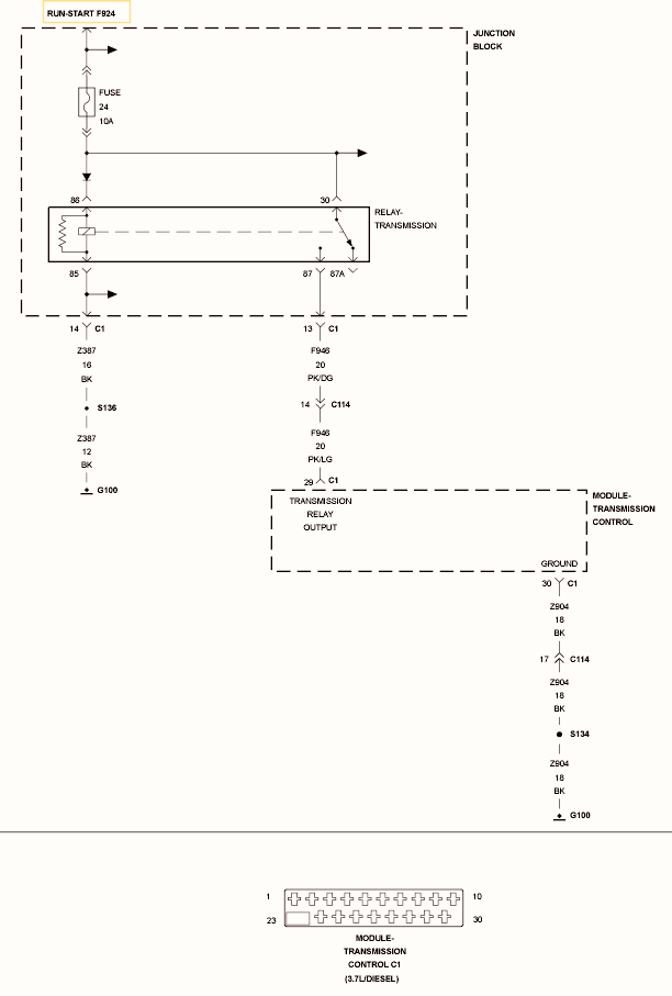
Fig 1: Transmission Relay Output Circuit Wiring Diagram
GC0120488Courtesy of CHRYSLER GROUP, LLC

For a complete wiring diagram, refer to appropriate SYSTEM WIRING DIAGRAMS article  .