LEMON Manuals: Even more car manuals for everyone: 1960-2025
Home >> Dodge and Ram >> 2013 >> Challenger SXT Plus >> Repair and Diagnosis >> External Pages >> Different car >> Section 939 (Module Communications Network System) >> Diagnostic Tests >> Communications Network - Hybrid >> Pinpoint Tests >> Pinpoint Test O: The Smart Junction Box (SJB) Does Not Respond To The Scan Tool >> Pinpoint Test O: The Smart Junction Box (SJB) Does Not Respond To The Scan Tool
April 5, 2026: LEMON Manuals is launched! Read the announcement.

Pinpoint Test O: The Smart Junction Box (SJB) Does Not Respond To The Scan Tool

WARNING: This page is about a different car, the 2007 Mercury Mariner and 2007 Ford Escape. However, it is still accessible from the selected car via links, so may be relevant.
CAUTION: Use the correct probe adaptor(s) when making measurements. Failure to use the correct probe adaptor(s) may damage the connector.
  1. O1 CHECK THE SJB FOR VOLTAGE 
    • Key in OFF position.
    • Disconnect: SJB C2280b
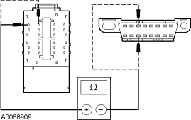
    • Fig 1: Checking Circuit For Voltage
      GF0026043Courtesy of FORD MOTOR CO.
    • Measure the voltage between the SJB C2280b-4, circuit 1052 (TN/BK), harness side and ground.
    • Is the voltage greater than 10 volts? 
    1. YES  : Go to  O2.
    2. NO  : VERIFY the battery junction box (BJB) fuse 30 (40A) is OK. If OK, REPAIR the circuit. CLEAR the DTCs. REPEAT the network test with the scan tool.
  2. O2 CHECK THE SJB GROUND CIRCUIT 
    • Disconnect: SJB C2280a
    • Fig 2: Checking Circuit For Open
      GF0026044Courtesy of FORD MOTOR CO.
    • Measure the resistance between the SJB C2280a-21, circuit 570 (BK/WH), harness side and ground.
    • Is the resistance less than 5 ohms? 
    1. YES  : Go to  O3.
    2. NO  : REPAIR the circuit. CLEAR the DTCs. REPEAT the network test with the scan tool.
  3. O3 CHECK THE MS-CAN CIRCUITS BETWEEN THE SJB AND THE DATA LINK CONNECTOR (DLC) FOR AN OPEN 
      Fig 3: Checking MS-CAN (+) & MS-CAN (-) Circuits
      GF0016192Courtesy of FORD MOTOR CO.
    • Measure the resistance between the SJB C2280a-25, circuit 1847 (WH/OG), harness side and the DLC C251-3, circuit 1847 (WH/OG), harness side; and between the SJB C2280a-26, circuit 1848 (PK/OG), harness side and the DLC C251-11, circuit 1848 (PK/OG), harness side.
    • Are the resistances less than 5 ohms? 
    1. YES  : Go to  O4.
    2. NO  : REPAIR the circuit in question. CLEAR the DTCs. REPEAT the network test with the scan tool.
  4. O4 CHECK FOR CORRECT SJB OPERATION 
    • Disconnect all the SJB connectors.
    • Check for:
      • corrosion
      • damaged pins
      • pushed-out pins
    • Connect all the SJB connectors and make sure they seat correctly.
    • Operate the system and verify the concern is still present.
    • Is the concern still present? 
    1. YES  : INSTALL a new SJB. REFER to MULTIFUNCTION ELECTRONIC MODULES article. CLEAR the DTCs. REPEAT the network test with the scan tool.
    2. NO  : The system is operating correctly at this time. The concern may have been caused by a loose or corroded connector. CLEAR the DTCs. REPEAT the network test with the scan tool.