LEMON Manuals: Even more car manuals for everyone: 1960-2025
Home >> Dodge and Ram >> 2013 >> Durango R/T, AWD >> Repair and Diagnosis (Single Page) >> Restraints >> Restraints Control Systems >> Occupant Restraint Controller (Orc) - DTCS B1C1A To U142A >> Diagnosis And Testing >> B1CDD-Passenger Occupant Detector Circuit Open >> Notes
April 5, 2026: LEMON Manuals is launched! Read the announcement.

B1CDD-Passenger Occupant Detector Circuit Open: Notes

NOTE:

The ORC module can not recognize the difference between a short to voltage (High) fault and a open fault. please use the B1CDC Passenger Occupant Detector Circuit High diagnostic procedure which will also cover the Open fault diagnostics. Refer to the DTC INDEX article .

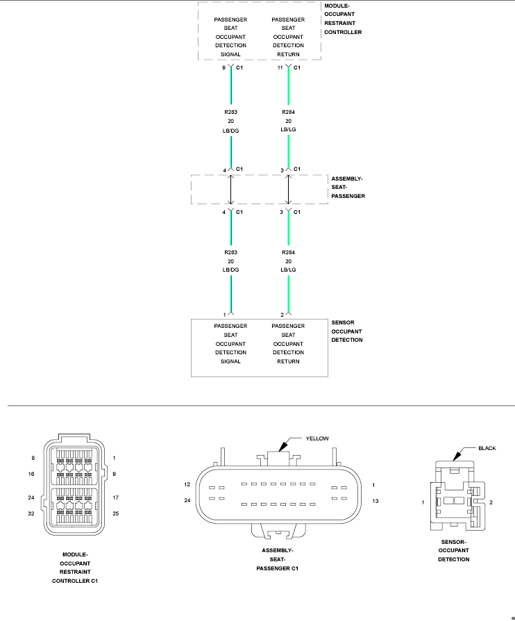
Fig 1: Passenger Occupant Detector Circuit Diagram
GC0151585Courtesy of CHRYSLER GROUP, LLC

For a complete wiring diagram, refer to appropriate SYSTEM WIRING DIAGRAMS article  .