LEMON Manuals: Even more car manuals for everyone: 1960-2025
Home >> Dodge and Ram >> 2013 >> Durango R/T, AWD >> Repair and Diagnosis >> External Pages >> Different car >> Section 226 (Power Liftgate Module (PLGM) - Electrical Diagnostics) >> DTC Troubleshooting >> B1949-12-Power Liftgate Rear Zone Switch - Circuit Short To Battery >> Notes
April 5, 2026: LEMON Manuals is launched! Read the announcement.

B1949-12-Power Liftgate Rear Zone Switch - Circuit Short To Battery: Notes

WARNING: This page is about a different car, the 2012 Dodge Durango. However, it is still accessible from the selected car via links, so may be relevant.
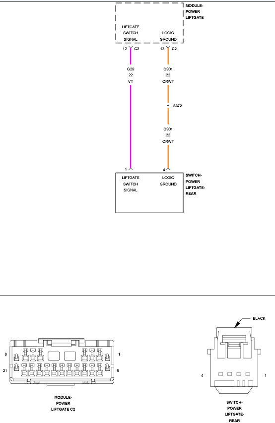
Fig 1: Power Liftgate Rear Zone Switch Wiring Diagram
GC0151182Courtesy of CHRYSLER GROUP, LLC

For a complete wiring diagram, refer to appropriate SYSTEM WIRING DIAGRAMS article  .