LEMON Manuals: Even more car manuals for everyone: 1960-2025
Home >> Dodge and Ram >> 2014 >> Durango SXT, AWD >> Repair and Diagnosis (Single Page) >> Steering >> Electronic Steering >> Electro-Hydraulic Power Steering (EHPS) Module - Electrical Diagnostics >> DTC Troubleshooting >> C211B-00-Ignition Run/Start Input >> Notes
April 5, 2026: LEMON Manuals is launched! Read the announcement.

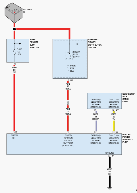
C211B-00-Ignition Run/Start Input: Notes

For a complete wiring diagram, refer to appropriate SYSTEM WIRING DIAGRAMS article  .

Fig 1: Ignition Run/Start - Circuit Diagram
GC0160868Courtesy of CHRYSLER GROUP, LLC